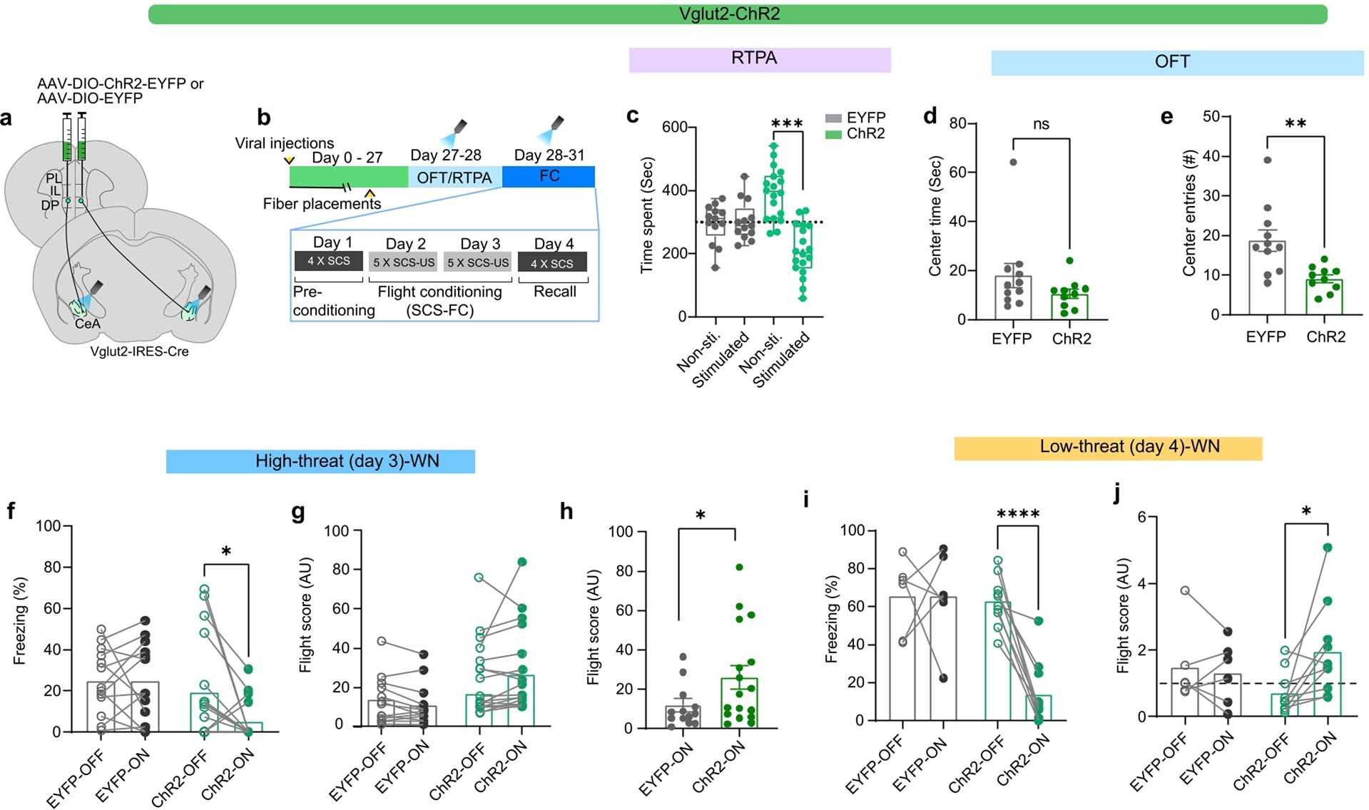
Extended Data Fig. 8: (Data related Fig. 4): Optogenetic stimulation of the Vglut2 + DP-CEA pathway.
From: Top-down control of flight by a non-canonical cortico-amygdala pathway

a, Viral injection strategy for optogenetic terminal stimulation of DP-to-CeA neuronal projections). The image was adapted from the Allen Brain Atlas (Allen Institute for Brain Science). b, Experimental timeline. c, Real-time place aversion (RTPA) performance of EYFP (N = 13) and ChR2 (N = 17) groups (paired t-test, EYFP (t = 0.2167, df = 12, P = 0.83), ChR2 (t = 4.713, df = 17). d-e, Effect of optogenetic excitation on OFT centre time (d) and number of entries into the centre zoneI) in EYFP (N = 11) and ChR2 (N = 10) groups (unpaired t-test, t = 3.288, df=19). f-g, Effect of optogenetic excitation in EYFP (N = 13) and ChR2 (N = 17) groups in the high-threat context on f, freezing during WN (LED-on vs LED-off, Wilcoxon matched-pairs signed rank test, ChR2) and g, flight during WN (LED-on vs LED-off, Wilcoxon -test, ChR2, P = 0.07). h, Comparison of flight scores in the LED-on condition between EYFP control and ChR2 groups (Mann Whitney test, P = 0. 0.0349). i-j, Effect of optogenetic excitation in EYFP (N = 6) and ChR2 (N = 10) groups in the low-threat context on i, freezing during WN (LED-on vs LED-off, paired t-test, ChR2, t = 7.135, df = 9) and j, flight scores during WN (LED-on vs LED-off, paired t-test, ChR2, t = t = 2.717, df = 9). Box and whisker plots in c indicate median, interquartile range, and min. to max. of the distribution, crosses indicate means. Data in d-e and h represented as mean ± s.e.m, and as mean with individual data points in f,g,i,j. Two-sided statistical tests were used. ***P < 0.001, **P < 0.01, *P < 0.05.