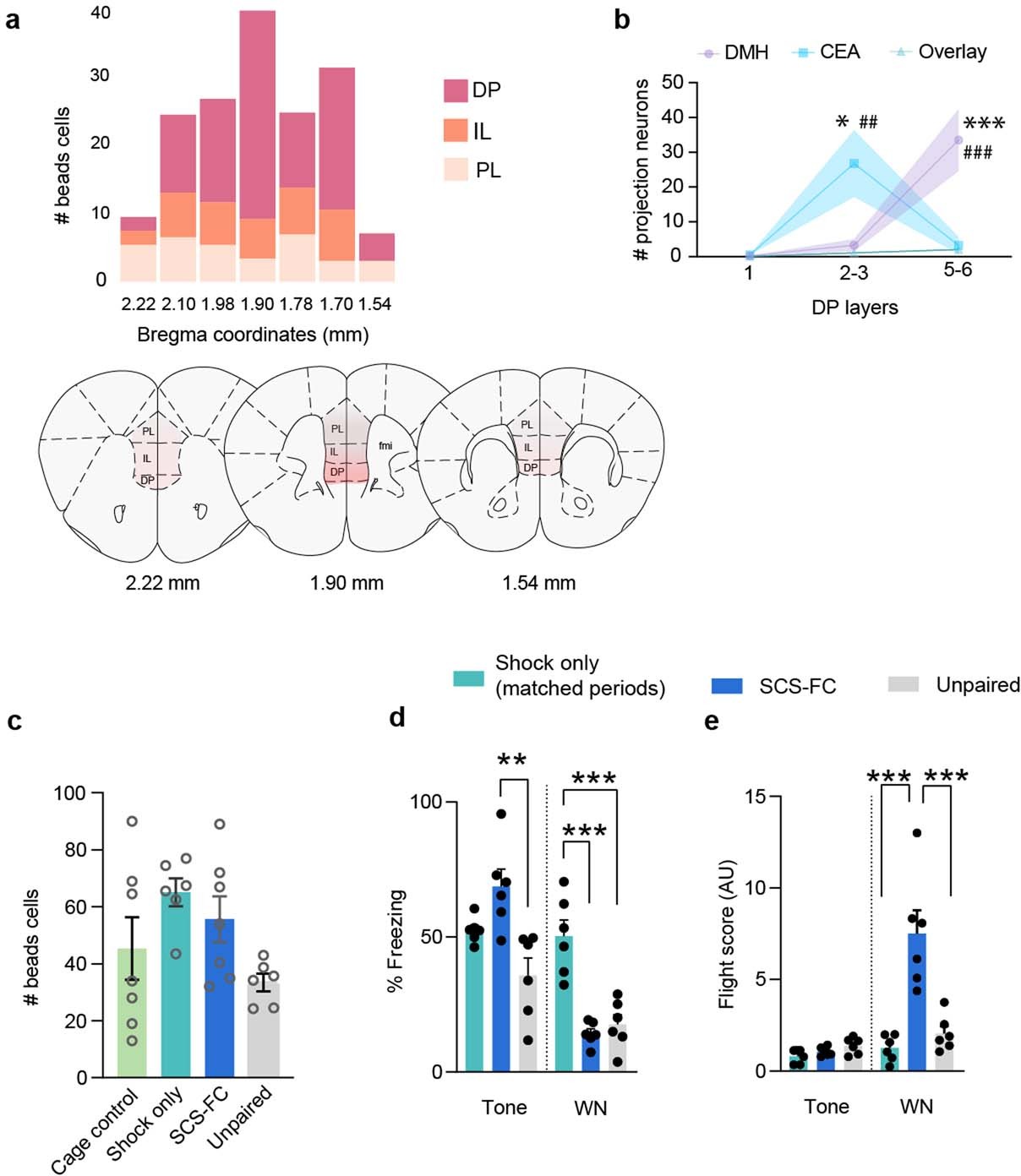
Extended Data Fig. 1: (Data related to Fig. 1): Neuroanatomy of the DP-CeA pathway.
From: Top-down control of flight by a non-canonical cortico-amygdala pathway

a, Top, Number of CeA-projecting mPFC cells across the antero-posterior axis. Bottom, Schematic of coronal sections showing the density of beads in DP on anterio-posterior scale. The coronal sections were adapted from the Allen Brain Atlas (Allen Institute for Brain Science). b, The layer-wise distribution of bead+ cells in the DP that project to CeA and/or DMH (N = 6 mice; two-way ANOVA, layer x group, F(4, 45) = 10.15, p < 0.0001; Bonferroni’s post-hoc test, *p < 0.05, *** p < 0.001 (DMH vs CeA), ##p < 0.01, ###p < 0.001 (vs overlay). c, Total number of bead+ cells across groups (N = 6 mice per group; 3-4 slices per group; one-way ANOVA, F(3, 22) = 2.819, p = 0.0626). d, Freezing of cFos groups on FC2 (N = 6 mice per group; one-way ANOVA for tone (F(2, 15) = 9.367, p = 0.0023) and white noise (WN; F(2, 15) = 22.68, p < 0.0001); Bonferroni’s post-hoc test). e, Flight scores of cFos groups on FC2 (N = 6 mice per group; one-way ANOVA for tone (F(2, 15) = 3.60, p = 0.052) and WN (F(2, 15) = 18.52, p < 0.0001); Bonferroni’s post-hoc test). Data in b-e represented as means ± s.e.m. Two-sided statistical tests were used. ***P < 0.001, **P < 0.01.