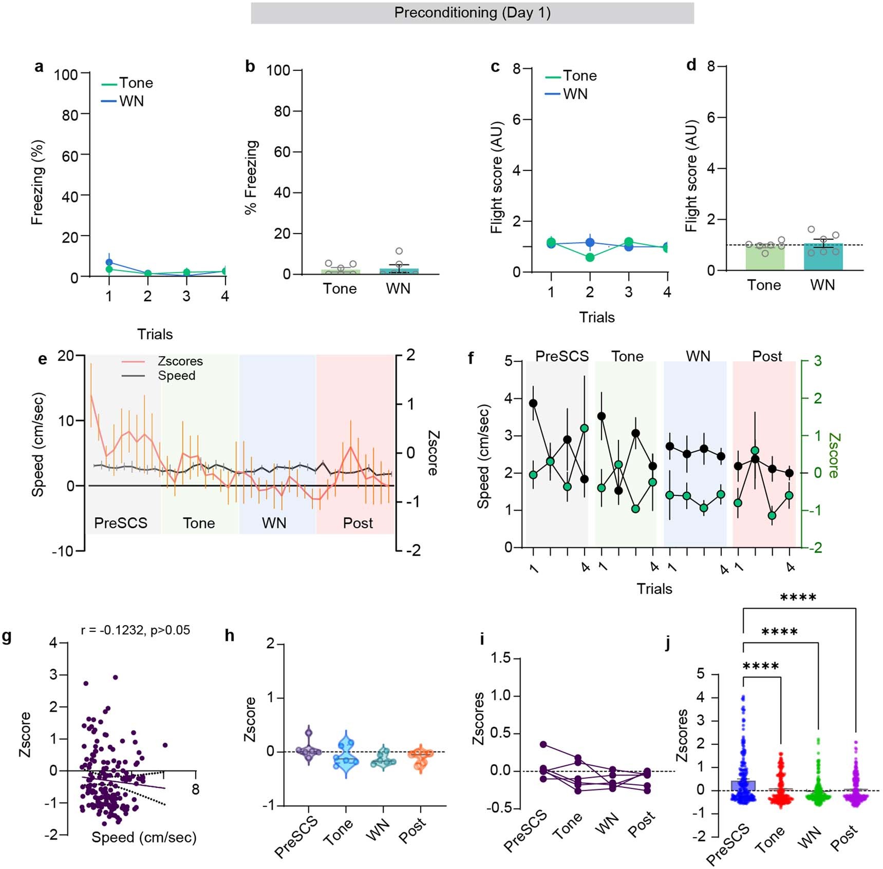
Extended Data Fig. 2: (Data related to Fig. 2): Calcium imaging during pre-conditioning.
From: Top-down control of flight by a non-canonical cortico-amygdala pathway

a-b, Trial-wise and average freezing of mice from calcium imaging experiments during preconditioning session (N = 6 mice; paired t-test, t = 0.3051, df = 5, p = 0.77). c-d, Trial-wise and average flight score of mice from calcium imaging experiments during preconditioning session (N = 6 mice; paired t-test, t = 0.6565, df = 5, p = 0.54). e, Speed and neuronal activity during the last trial of preconditioning session (n = 221 cells from 6 mice). f, Average speed and neuronal activity during each trial of preSCS, tone, WN and post-cue periods (n = 221 cells from 6 mice). g, Spearman correlation of speed and neuronal activity from all trials (10 s each epoch of preSCS, tone, WN and post cue, each point represents one sec; n = 221 cells from 6 mice; r = −0.1232, 95% CI: −0.2774 to 0.03724, p = 0.12). h, Average Z-score of the DP-to-CeA population during the preSCS, tone, WN and post-cue periods (n = 221 cells from 6 mice; ordinary one-way ANOVA, F(3, 20) = 1.965, p = 0.15). i, Average Z-scores of individual mice during preSCS, tone, WN and post-cue periods (N = 6 mice). j, Z-scores of individual neurons during the last trial of preconditioning (n = 221 cells from 6 mice, one-way ANOVA, F(3, 880) = 21.43, P < 0.0001; Bonferroni’s multiple comparisons test). Data in a-f and j represented as means ± s.e.m. Violin plots in h indicate median, interquartile range, and the distribution of individual data points. Two-sided statistical tests were used. ****p < 0.0001.