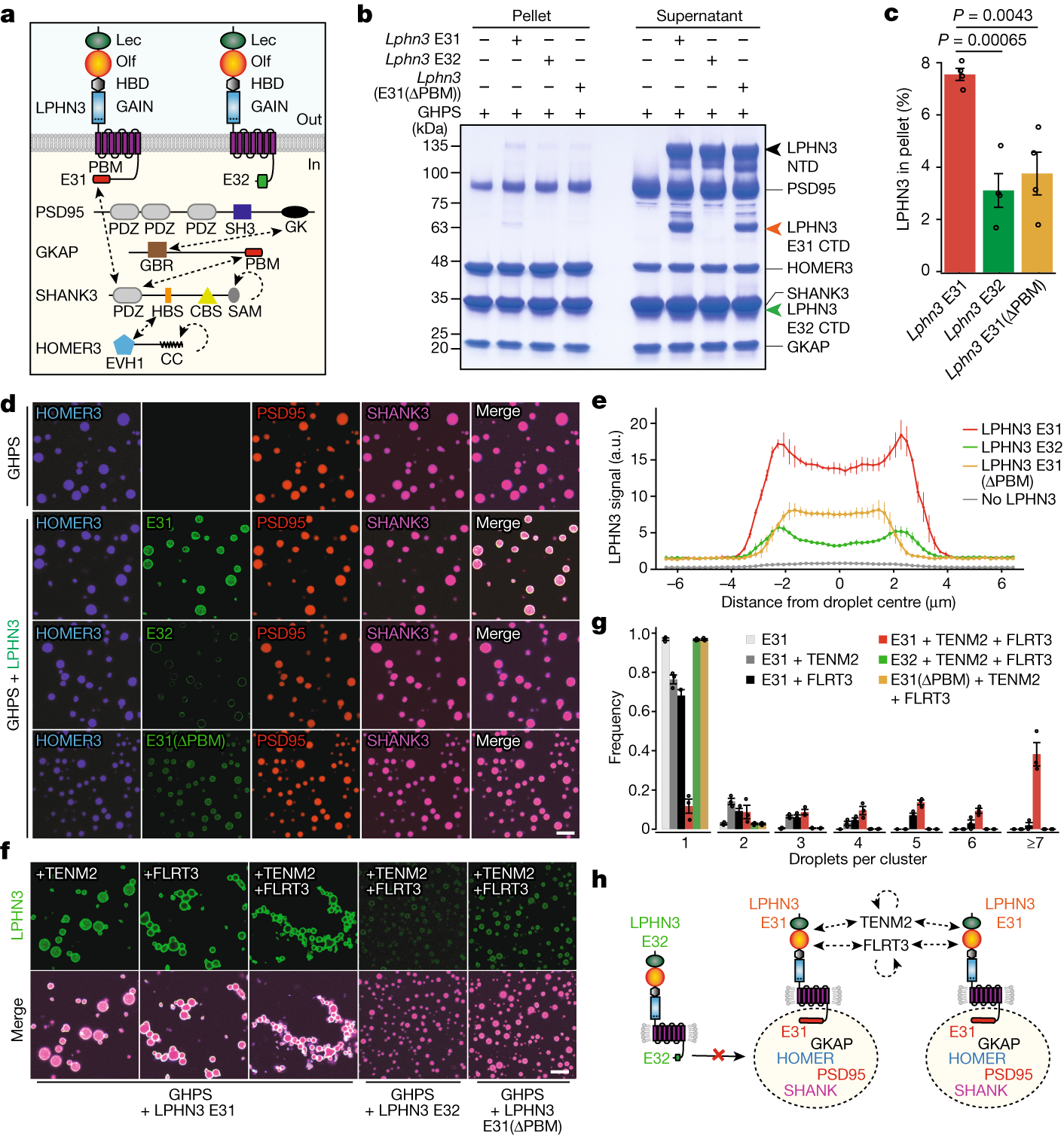
Fig. 4: The alternatively spliced LPHN3 E31 variant assembles phase-separated postsynaptic scaffold protein condensates.
From: Alternative splicing of latrophilin-3 controls synapse formation

a, Schematic of proteins. The dashed arrows show interactions. Lec, lectin-like domain; Olf, olfactomedin-like domain. GBR, GK domain-binding repeats; HBS, Homer-binding sequence; CBS, cortactin-binding sequence; SAM, sterile alpha motif; CC, coiled-coil domain. b, Sedimentation assay of phase-transitioned complexes. The scaffold protein mixture containing GKAP, HOMER3, PSD95 and SHANK3 (GHPS) was incubated with the indicated Lphn3. The pellet and supernatant were separated by centrifugation and analysed using SDS–PAGE. LPHN3 is autocleaved at the GPS site to produce the N-terminal (NTD, black arrow) and C-terminal (CTD, red and green arrow) domains40. The LPHN3 E32 CTD fragments migrate similarly to SHANK3 (Extended Data Fig. 6). c, Quantification of the LPHN3 pellet. Data are mean ± s.e.m. n = 4 independent experiments. Statistical analysis was performed using two-sided t-tests; statistically significant P values are shown (P < 0.05). d, Imaging of phase-transitioned complexes. HOMER3, LPHN3 (E31, E32 and E31(ΔPBM)), PSD95 and SHANK3 were labelled with NHS-ester fluorophore 405, 488, 546 and 647, respectively, and GKAP was unlabelled. Scale bar, 5 μm. e, Quantification of LPHN3 across the phase-separated GHPS droplet illustrating the surface localization of Lphn3 E31 on the droplet. Data are mean ± s.e.m. n = 3 independent experiments. See also Extended Data Figs. 7d and 8a. a.u., arbitrary units. f, Representative images of phase-transitioned postsynaptic GHPS scaffold-protein complexes containing LPHN3 E31 that were clustered by presynaptic ligands TENM2 and FLRT3. Scale bar, 5 μm. g, Quantification of the clustering effect of presynaptic TENM2 and FLRT3 ligands on LPHN3-E31-coated, phase-transitioned postsynaptic GHPS scaffolding protein complexes. Data are mean ± s.e.m. n = 3 independent experiments. h, Schematic of the localization of LPHN3 E31 but not of LPHN3 E32 on the surface of phase-transitioned droplets formed by postsynaptic scaffold proteins, and the clustering of droplets by the LPHN3 ligands TENM2 and FLRT3.