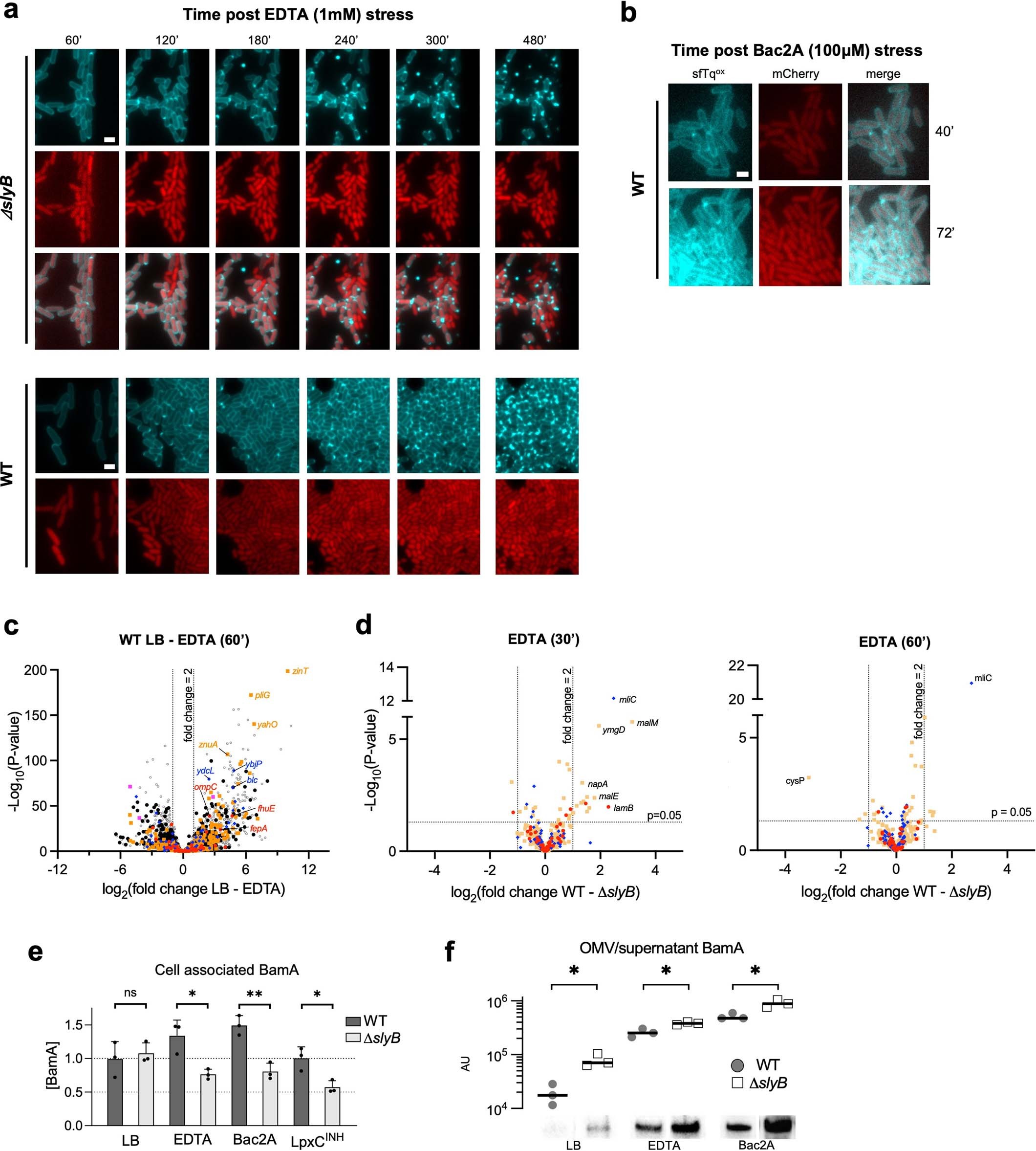
Extended Data Fig. 3: OMP and OM stabilizing activity of SlyB OMDs.
From: SlyB encapsulates outer membrane proteins in stress-induced lipid nanodomains

(a, b) Timelapse epifluorescence imaging of BW25113 (WT) or BW25113 ΔslyB cells transformed with pTHV037-ssdsbA-sfTq2C70V-mcherry for labelling of periplasm and cytoplasm with sfTq2OX and mCherry, resp. Cells were grown on LB, stressed with 1mM EDTA (a) or 100 μg.mL−1 Bac2A (b) and imaged at indicated time post stress. EDTA stressed cells show a polar accumulation of the sfTq2OX signal by plasmolysis. In ΔslyB cells, the heightened periplasm at the poles is shed in the form of OMVs. Scale bars = 1 μm. (c, d) RNAseq transcriptome data of BW25113 (WT) and BW25113 ΔslyB cells grown on LB and exposed to 1mM EDTA for the indicated time (SI Table 3). Shown are volcano plots comparing WT transcriptome prior to and 60 min after addition of EDTA (c) or comparing BW25113 (WT) and BW25113 ΔslyB transcripts at 30 and 60 min after addition of EDTA (log2 fold change and Wald test p values; n = 6 biological replicates). Transcripts are coloured according subcellular location: OMP (red), OML (blue), periplasmic (orange), IMP (black) and cytoplasmic (grey), Secreted (pink). In d, transcripts for cytoplasmic proteins are omitted for clarity. EDTA stress results in a large-scale shift in gene expression profiles, with some notable high significance, high fold change cell-envelope associated transcripts annotated: periplasmic metal (Zn2+) import cofactors znuA and zinT, lysozyme inhibitor pliG, and periplasmic or outer membrane lipoproteins of unknown function yahO, ydcL, ybjP and blc. With few exceptions (iron import pores fhuE and fepA, and high osmolarity porin ompC), EDTA stress does not result in a significant up- or downregulation of OMPs. No significant differences in OMP expression are found between WT or ΔslyB cells. (e, f) Quantitative Western analysis of cell-associated or shed BamA (i.e. in the cell pellet (e) or ultracentrifugation of culture supernatant (f)) of BW25113 and BW25113 ΔslyB grown on LB and stressed for 30 min with (buffer; ‘LB’), 1mM EDTA, 100 μg.mL−1 Bac2A or 0.1 μg.mL−1 PF-04753299 (LpxCINH). Cell associated [BamA] levels (e) are normalized to WT buffer control levels. Mean ± s.d. N = 3 biological replicates. Supernatant and OMV-associated BamA shown as absorption units. Null hypothesis was analysed by unpaired two-sided t-test where in (e) *: p = 0.02, **: p = 0.004 and ns: non-significant and in (f) *: p = 0.01.