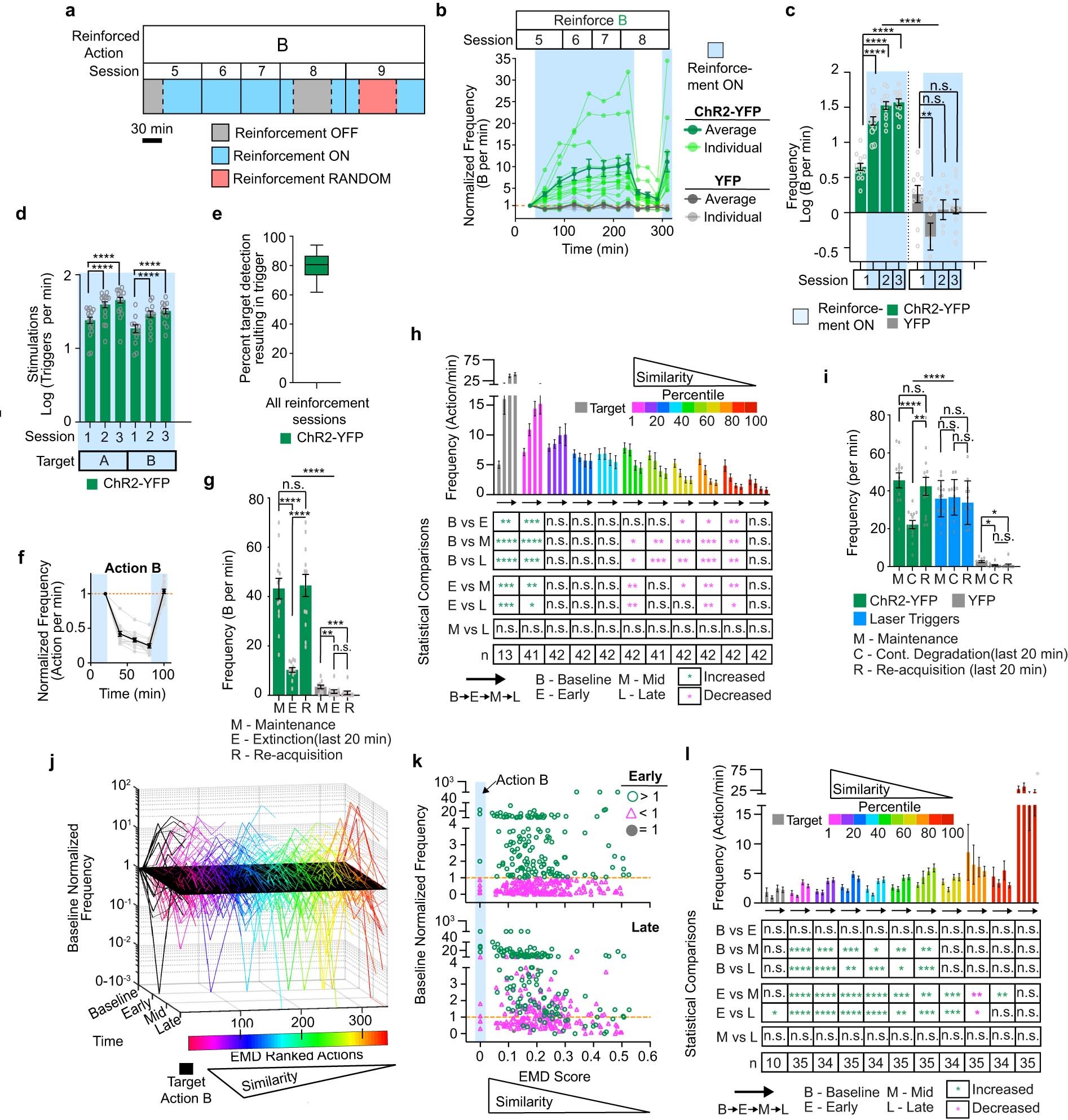
Extended Data Fig. 9: Closed-loop reinforcement of Action B in ChR2-YFP and YFP animals.
From: Dynamic behaviour restructuring mediates dopamine-dependent credit assignment

a-l, n = 13 ChR2-YFP (Action B), 15 ChR2-YFP (Action A), 10 YFP (Action B) animals (biological replicates). All bar and line plots (b-d, f-i, l) show mean/S.E.M. a, Protocol for Action B reinforcement, extinction and contingency degradation. b, ChR2-dependent increase in Action B. c, Quantification of (b). ChR2-YFP and YFP groups differed across time and groups (Two-way ANOVA. F(3,63) = 38.67, p < 0.0001). Tukey’s post hoc comparisons. d, Actual stimulation frequency for single action learning. Significant increases across time per group (1-way ANOVA. Action A: F(1.34, 18.8) = 112, p < 0.0001. Action B: F(1.18, 14.2) = 46.5, p < 0.0001). Two-sided Dunnett multiple comparisons test. e, Percent target detection resulting in trigger. Tukey plot (median/25th-75th percentile box/min-max fences). f, Extinction and re-acquisition of Action B showing mean (black) individual curves (light grey lines). g, Quantification of (f). ChR2-YFP and YFP groups differed across time and groups (Two-way ANOVA. F(2,42) = 32.23, p < 0.0001). ChR2-YFP and YFP animals decreased Action B frequency by the end of extinction, but only ChR2-YFP animals significantly increased Action B frequency by the end of re-acquisition period. 2-sided Tukey’s post hoc multiple comparisons test. h, Quantification of raw frequency changes across learning stage and target similarity percentile groups in ChR2-YFP animals. The p value results of two-way mixed effect model analysis is shown in the table. i, Quantification of contingency degradation results. Actin B and Laser Trigger frequencies differ across time and groups (Two-way ANOVA. F(2,48) = 26.19, p < 0.0001). 2-sided Tukey’s post hoc multiple comparisons test. j, Evolution of pooled action repertoire (n = 341 actions from 10 YFP animals) across action learning from a naïve state. A black parallelogram was set at baseline normalized frequency = 1 to help visualization. k, Cross-sectional view of action repertoire frequencies at Early and Late stages. l, Same as (h) but for YFP animals. See Supplementary Information for statistical/sample details.