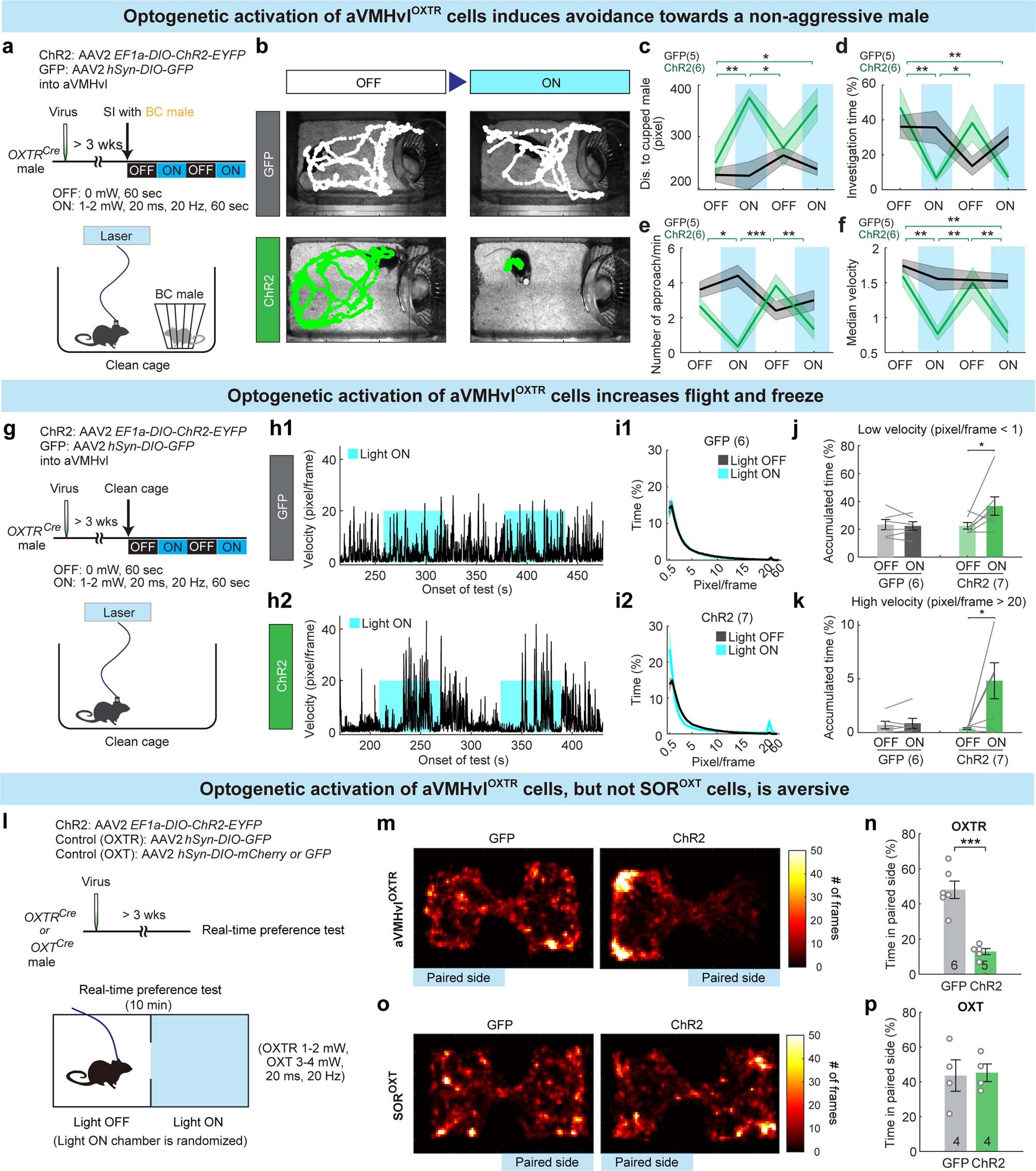
Extended Data Fig. 11: Behavior changes induced by optogenetic activation of aVMHvlOXTR and SOROXT cells.
From: A dedicated hypothalamic oxytocin circuit controls aversive social learning

a. Experimental timeline, light delivery protocol, and cartoon illustration of the behavioral assay. b. Video frames from SI tests overlaid with movement trajectories of a GFP (gray) and a ChR2 animal (green) during interleaved light-on (ON) and light-off (OFF) trials. c-f. Average distance to the constrained male (c), percentage of time spent investigating the constrained BC male (d), frequency of approaching the cup (e), and the median movement velocity (f) during light-on (blue) and light-off periods in GFP (black) and ChR2 (green) groups. Statistical results were between ON and OFF periods in ChR2 animals. All p > 0.05 for GFP animals. g. Experimental timeline, stimulation protocol, and cartoon illustration of the behavioral test. h. Representative traces showing the movement velocity of an GFPOXTR animal (h1) and an ChR2OXTR animal (h2) during the light-on (blue shade) and light-off period. i. Plots showing the distribution of movement velocity during the light-on and light-off periods of GFP (i1) and ChR2 (i2) animals. j. The percentage of time the animals spent immobile (velocity <1 pixel/frame). k. The percentage of time the animals spent flight (velocity > 20 pixels/frame). l. Experimental timeline and schematic illustration of the real-time place preference test. m. Heatmaps showing the body center distribution of representative GFPOXTR and ChR2OXTR animals during the 10-min RTPP tests. n. The percentage of time the animals spent in the light-paired chamber. Circles represent individual animals. o. Heatmaps showing the body center distribution of representative GFPOXT and ChR2OXT animals during the 10-min RTPP tests. p. The percentage of time the animals spent in the light-paired chamber. Plots with shades and error bars represent mean±s.e.m. Lines and circles represent individual animals. Numbers indicate the number of animals. Two-way RM ANOVA with Sidak’s multiple comparisons test (c-f, j-k) and unpaired t-test (n, p). All statistical tests are two-tailed. *p < 0.05, **p < 0.01, and ***p < 0.001. See Supplementary Table 1 for detailed statistics.