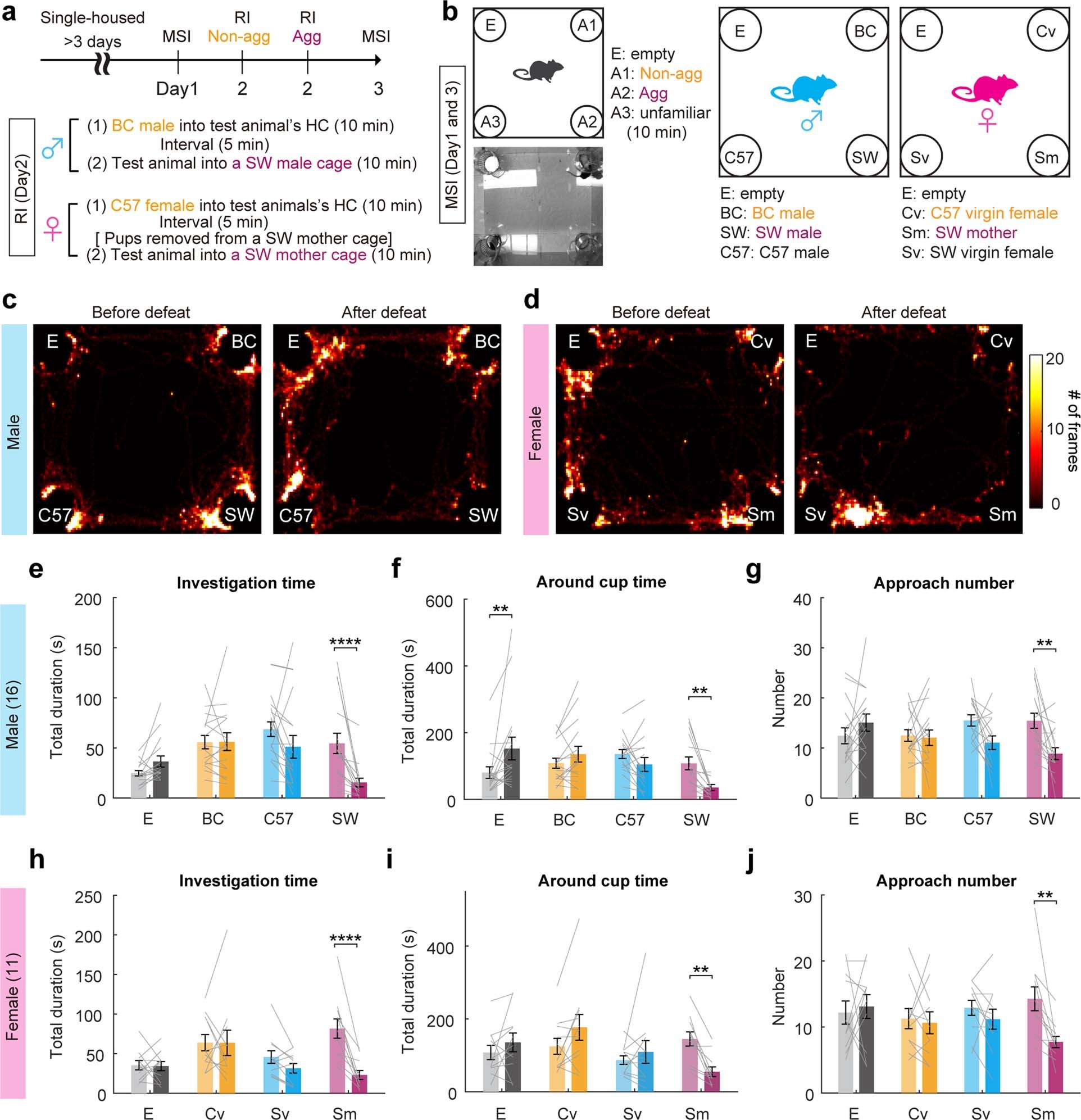
Extended Data Fig. 2: Defeated animals do not avoid conspecifics with genetic backgrounds different from the aggressor.
From: A dedicated hypothalamic oxytocin circuit controls aversive social learning

a. Experimental timeline. b. The left shows a cartoon illustration and a snapshot of the multi-animal social interaction (MSI) test. The right shows the stimulus animals used for male and female MSI tests. c-d. Heatmaps showing the body center location of a representative male (c) and a female (d) mouse in pre- and post-defeat MSI tests. e-f. Total time male test mice spent investigating (e) and around (f) each constrained animal during pre- and post-defeat MSI tests. g. The number of approaches towards each cup during pre- and post-defeat MSI tests. h-j. Data from female mice. Plots follow the convention of e-g. Plots with error bars represent mean±s.e.m. Lines represent individual animals. Numbers on the plots indicate the number of animals. (e-j) Two-way repeated measure ANOVA with Sidak’s multiple comparisons test. All statistical tests are two-tailed. **p < 0.01, and ****p < 0.0001. See Supplementary Table 1 for detailed statistics.