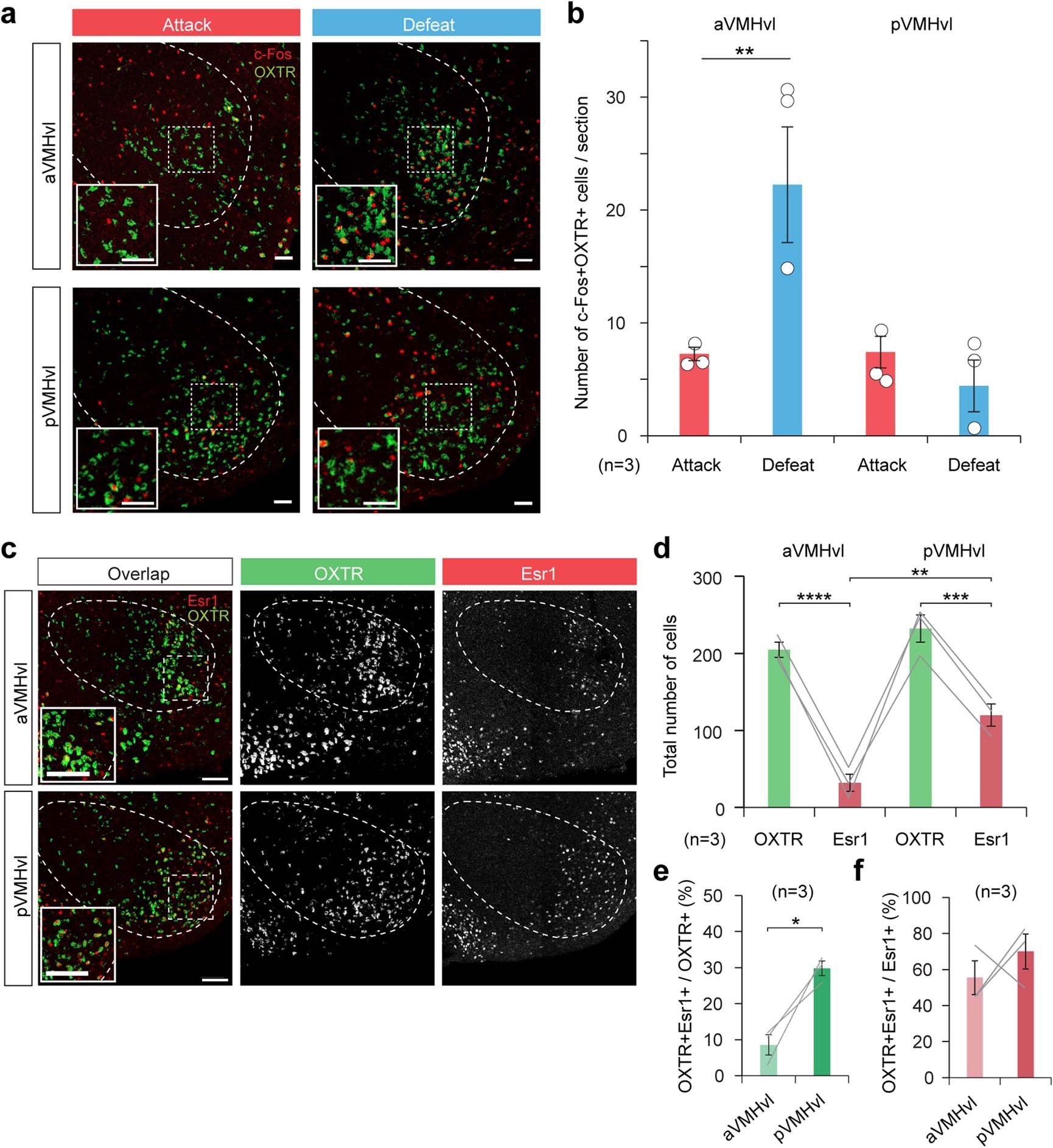
Extended Data Fig. 3: The relationship between OXTR and defeat-induced c-Fos and Esr1 in the VMHvl.
From: A dedicated hypothalamic oxytocin circuit controls aversive social learning

a. Representative histological images showing c-Fos (red) and OXTR (OXTRZsGreen, green) expression in the aVMHvl (Bregma: −1.50 mm) and pVMHvl (Bregma: −1.82 mm) in OXTRCre:Ai6 (OXTRZsGreen) male mice after attack or social defeat. Insets showing enlarged views of the boxed areas. Dashed lines mark the boundary of the aVMH. Scale bars: 50 µm. b. The number of c-Fos and OXTR double-positive cells after attack and defeat in the aVMHvl (Bregma: −1.34 to −1.50 mm) and pVMHvl (Bregma: −1.66 to −1.82 mm). c. Representative histological images showing OXTR (green) and Esr1 (red) expression in the aVMHvl (Bregma: −1.50 mm) and pVMHvl (Bregma: −1.82 mm) in OXTRCre:Ai6 (OXTRZsGreen) male mice. Insets showing enlarged views of the boxed areas. Dashed lines mark the boundary of the VMH. Scale bars: 100 µm. d. Number of OXTR and Esr1 positive cells in the aVMHvl and pVMHvl. e. The percentage of Esr1 and OXTR double-positive cells in OXTR positive cells in the aVMHvl and pVMHvl. f. The percentage of Esr1 and OXTR double-positive cells in Esr1 positive cells in the aVMHvl and pVMHvl. Plots with error bars represent mean±s.e.m. (b, d, e and f) n = three 40-µm sections were counted per region per animal, 3 animals per group. Circles in b and lines in d-f represent individual animals. (b and d) Two-way repeated measure ANOVA with Sidak’s multiple comparisons test. (e) Paired t-test. (f) Mann-Whitney test. All statistical tests are two-tailed. *p < 0.05, **p < 0.01, ***p < 0.001 and ****p < 0.0001. See Supplementary Table 1 for detailed statistics.