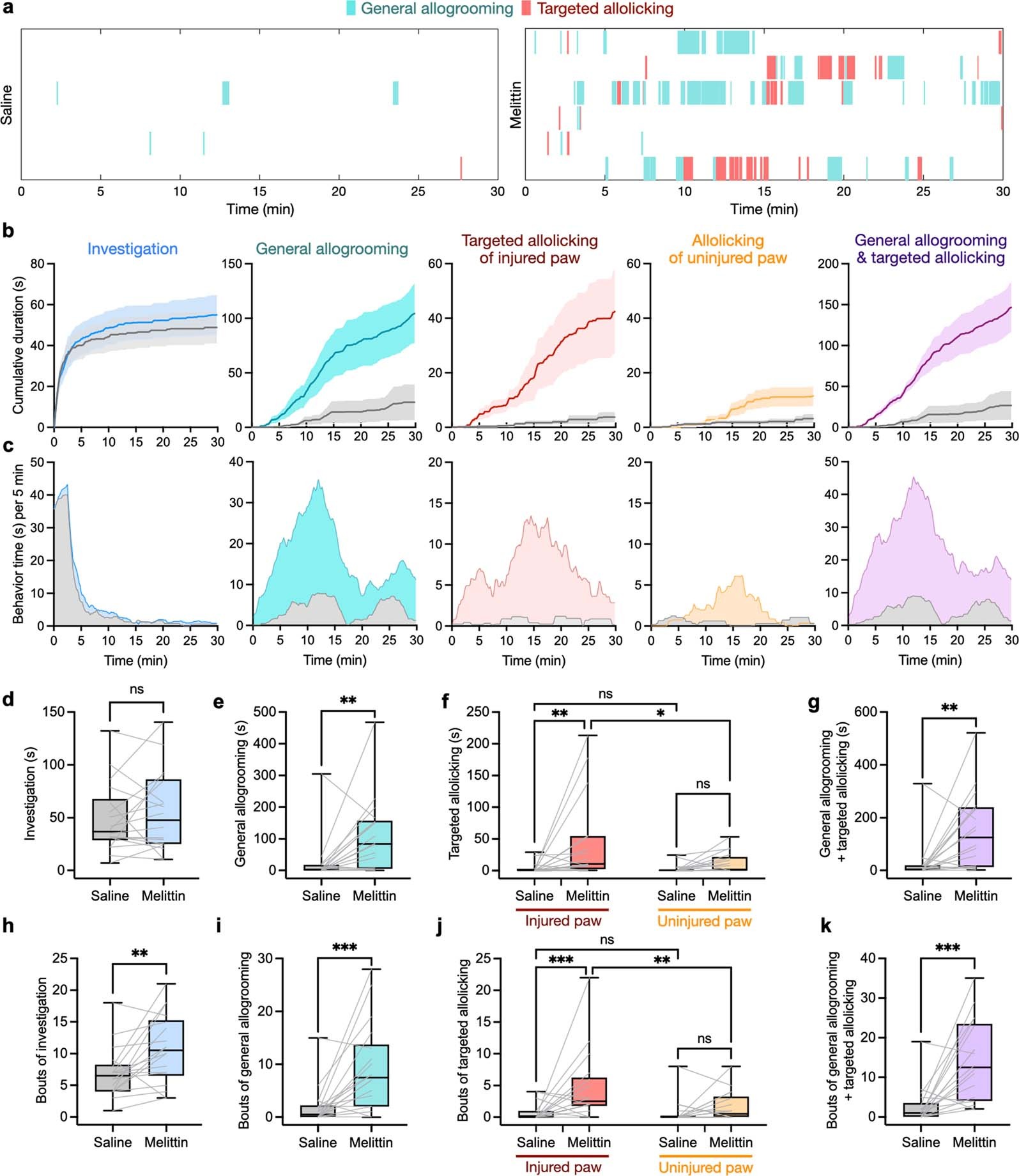
Extended Data Fig. 2: Behaviors of female observers towards female demonstrators in pain.
From: Cortical regulation of helping behaviour towards others in pain

(a) Example raster plots showing general allogrooming and targeted allolicking behaviors towards demonstrators injected with either melittin or saline (control). Each row indicates an individual observer animal, and the same observers were plotted for the control and melittin-injected groups. (b) Time courses of the cumulative duration of different behaviors towards demonstrators in pain and control animals, including investigation, general allogrooming, targeted allolicking towards injured paws, allolicking towards uninjured paws, and general allogrooming and targeted allolicking combined. Data are mean ± s.e.m. (c) Duration of various behaviors during 5-minute sliding windows throughout the interaction period. (d-k) Quantification of the duration (d-g) and bout number (h-k) of behaviors towards demonstrators in pain and control animals. In (d-k), the center line in the boxplots indicates the median, the box limits indicate the upper and lower quartiles, and the whiskers indicate the minimum and maximum values. n = 18 mice per group in (b-k). (d, e, g, h, i, k) Wilcoxon signed-rank test. (f, j) Two-way repeated measures ANOVA with post hoc Bonferroni’s multiple comparisons test. All statistical tests are two-sided. ***P < 0.001, **P < 0.01, *P < 0.05. ns, not significant. Details of statistical analyses are provided in Supplementary Table 1.