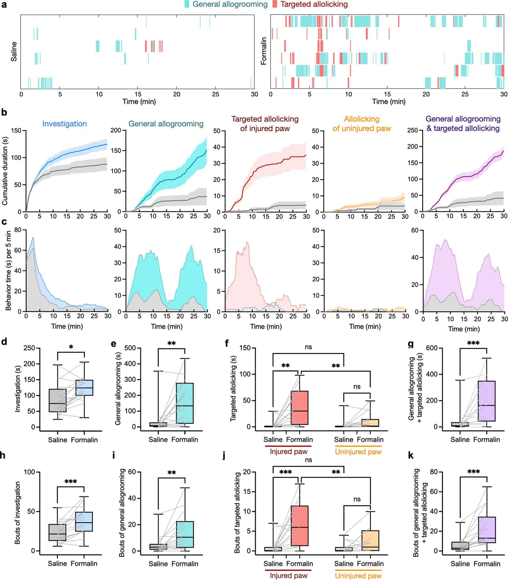
Extended Data Fig. 3: Observers’ behaviors towards demonstrators experiencing pain induced by formalin injection.
From: Cortical regulation of helping behaviour towards others in pain

(a) Example raster plots showing general allogrooming and targeted allolicking behaviors towards formalin- and saline-injected demonstrators. Each row indicates an individual observer animal, and the same observers were plotted for the control and formalin-injected groups. (b) Time courses of the cumulative duration of different behaviors towards formalin- and saline-injected demonstrators, including investigation, general allogrooming, targeted allolicking towards injured paws, allolicking towards uninjured paws, and general allogrooming and targeted allolicking combined. Data are mean ± s.e.m. (c) Duration of various behaviors during 5-minute intervals throughout the interaction period. (d-k) Quantification of the duration (d-g) and bout number (h-k) of various behaviors towards formalin- and saline-injected demonstrators. In (d-k), the center line in the boxplots indicates the median, the box limits indicate the upper and lower quartiles, and the whiskers indicate the minimum and maximum values. n = 16 mice per group in (b-k). (d, e, g, h, i, k) Wilcoxon signed-rank test. (f, j) Two-way repeated measures ANOVA with post hoc Bonferroni’s multiple comparisons test. All statistical tests are two-sided. ***P < 0.001, **P < 0.01, *P < 0.05. ns, not significant. Details of statistical analyses are provided in Supplementary Table 1.