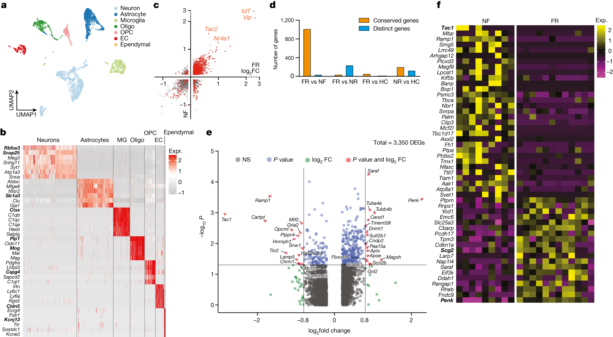
Fig. 2: Memory consolidation evokes cell-type-specific transcriptional programmes.
From: Spatial transcriptomics reveal neuron–astrocyte synergy in long-term memory

a–e, scRNA-seq data. a, Clustering of all cells in BLA using Smartseq3 sequencing. b, Distinct markers for each cluster of neurons. c, DEGs of TRAPed neurons over non-TRAPed neurons in the FR (x axis) and NF (y axis) condition, red denotes significant DEGs (P < 0.05 in both conditions (axes), two-sided Mann–Whitney–Wilcoxon test). d, Quantification of genes enriched in TRAPed neurons. Gene expression is mostly conserved between FR and NF, whereas genes expressed in FR and NR are mostly distinct. e, Volcano plot showing DEGs in FR versus NF of TRAPed BLA.Int.Gpr88 neurons, a type of P+T− neuron. P < 0.05, unadjusted P value by Mann–Whitney–Wilcoxon test. f, DEGs in FR versus NF of TRAPed BlaIn.Gpr88 neurons, a type of P+T− neuron. Each column represents one cell. EC, endothelial; MG, microglia; oligo, oligodendrocyte.