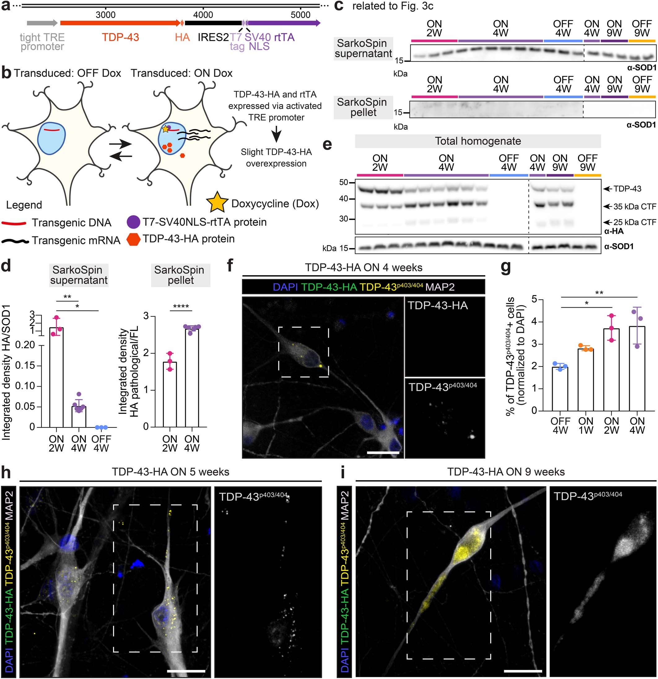
Extended Data Fig. 5: TDP-43-HA-induced pathology in iNets.
From: A model of human neural networks reveals NPTX2 pathology in ALS and FTLD

a, Schematics of our improved, all-in-one monocistronic TetON cassette, which consists of a single tight TRE (Ptight) promoter driving inducible expression of TDP-43-HA, which is linked via IRES2 to T7-tagged rtTA with SV40 NLS fused to its N-terminus to increase its nuclear localisation, making it a nuclear marker of transgenic cells. b, Schematics showing DOX OFF stage (left) in which no transgenic mRNA or protein could be detected. Upon addition of doxycycline (DOX ON stage; right), the nuclear, T7-tagged rtTA binds the Tet operators in the TRE promoter, which induces overexpression of TDP-43-HA as well as leads to steady expression of rtTA needed for the whole cassette to function. The system is reversible. c, SOD1 Western blot (WB) of SarkoSpin fractions of iNets with or without overexpression of TDP-43-HA for 2, 4 or 9 weeks shown in Fig. 3c. d, Quantification of Western blots shown in Fig. 3c (unpaired t test; p values two-tailed) and Extended Data Fig. 5c (one-way ANOVA with Tukey’s multiple comparison; mean of each dataset compared with the mean of every other dataset). n = 3 (2 weeks ON and 4 weeks OFF) and 6 (4 weeks ON) independently transduced wells. Data shown are mean with SD. Supernatant 2 W ON vs 4 W ON p = 0.0071 and 2 W ON vs 4 W OFF p = 0.0132, Pellet 2 W ON vs 4 W ON p < 0.0001. Pathological = aggregated and fragmented. e, WB on total homogenates (SarkoSpin input). SOD1 was used as a loading control. SarkoSpin was performed from 2 independent experiments. f, Immunofluorescence with phospho-specific (S403/404) anti-TDP-43 antibody revealed inclusion-like structures in the soma of TDP-43-HA-negative neurons. g, Quantification of TDP-43p403/404-positive cells over 4 weeks of TDP-43-HA overexpression. Data from a representative experiment (out of N = 2): each data point represents a sum of all TDP-43p403/404-positive cells counted from 182 fields of view of an independent well and normalized with DAPI. Between 3728 - 8248 cells were analyzed per data point. One-way ANOVA with Tukey’s multiple comparison (mean of each dataset compared with the mean of every other dataset). Data shown are mean with SD. TDP-43p403/404-positive inclusions were found localized to neurites at 5 weeks (h) and occasionally grew into-aggregate-like structures at 9 weeks of TDP-43-HA overexpression (i). TDP-43p403/404 experiment was performed once. Scale bars, 25 µm.