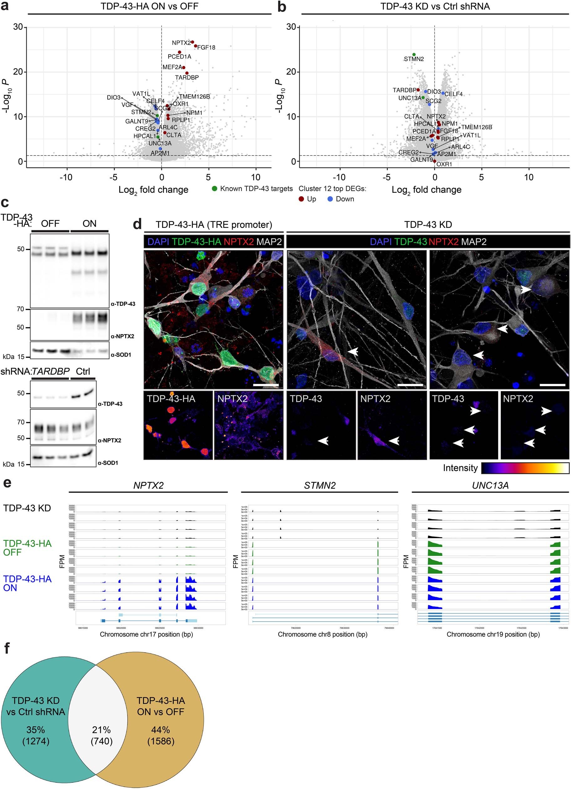
Extended Data Fig. 8: Mechanism of NPTX2 upregulation in iNets with TDP-43-HA-driven proteinopathy.
From: A model of human neural networks reveals NPTX2 pathology in ALS and FTLD

a, Volcano plot depicting the differential expression status of the top cluster 12 up- and down-regulated genes (as defined with scRNA-seq data) and the known TDP-43 targets STMN2 and UNC13A in our bulk TDP-43-HA overexpression (OE) RNA-seq. If congruent, down-regulated genes in cluster 12 (blue) should be down-regulated in the bulk TDP-43-HA overexpression (logFC <0), and up-regulated genes in cluster 12 (red) should be up-regulated in the bulk TDP-43-HA overexpression (logFC >= 0). b, Volcano plot depicting the top cluster 12 up- and down-regulated genes (as defined with scRNA-seq data) in our bulk TDP-43 KD RNA-seq. c, Western blot showing NPTX2 upregulation in iNets with 2 weeks of TDP-43-HA OE (vs OFF, upper panel) or, in lower extent, 2 weeks of TDP-43 KD (vs Ctrl shRNA; lower panel). Each lane represents an individually transduced well. Representative blots from 2 independent experiments. d, Immunofluorescence of the same conditions as in (c) demonstrating high NPTX2 accumulation in TDP-43-HA overexpressing neurons (left) or moderate (middle) to low (right) in neurons with TDP-43 KD (arrows pointing at low nuclear TDP-43 neurons with elevated NPTX2). Representative images from 2 independent experiments. Scale bars, 20 µm. e, Gene expression levels (FPM, fragments per million mapped fragments) along the NPTX2, STMN2 and UNC13A gene in iNets with TDP-43 KD, TDP-43-HA ON and OFF; the RefSeq gene model highlighting the canonical exons and introns is shown below. f, Venn diagram demonstrating overlap between genes with significant splicing events in TDP-43-HA overexpression (ON vs OFF) and TDP-43 KD (TARDBP shRNA vs Ctrl shRNA) in our respective RNA-seq datasets.