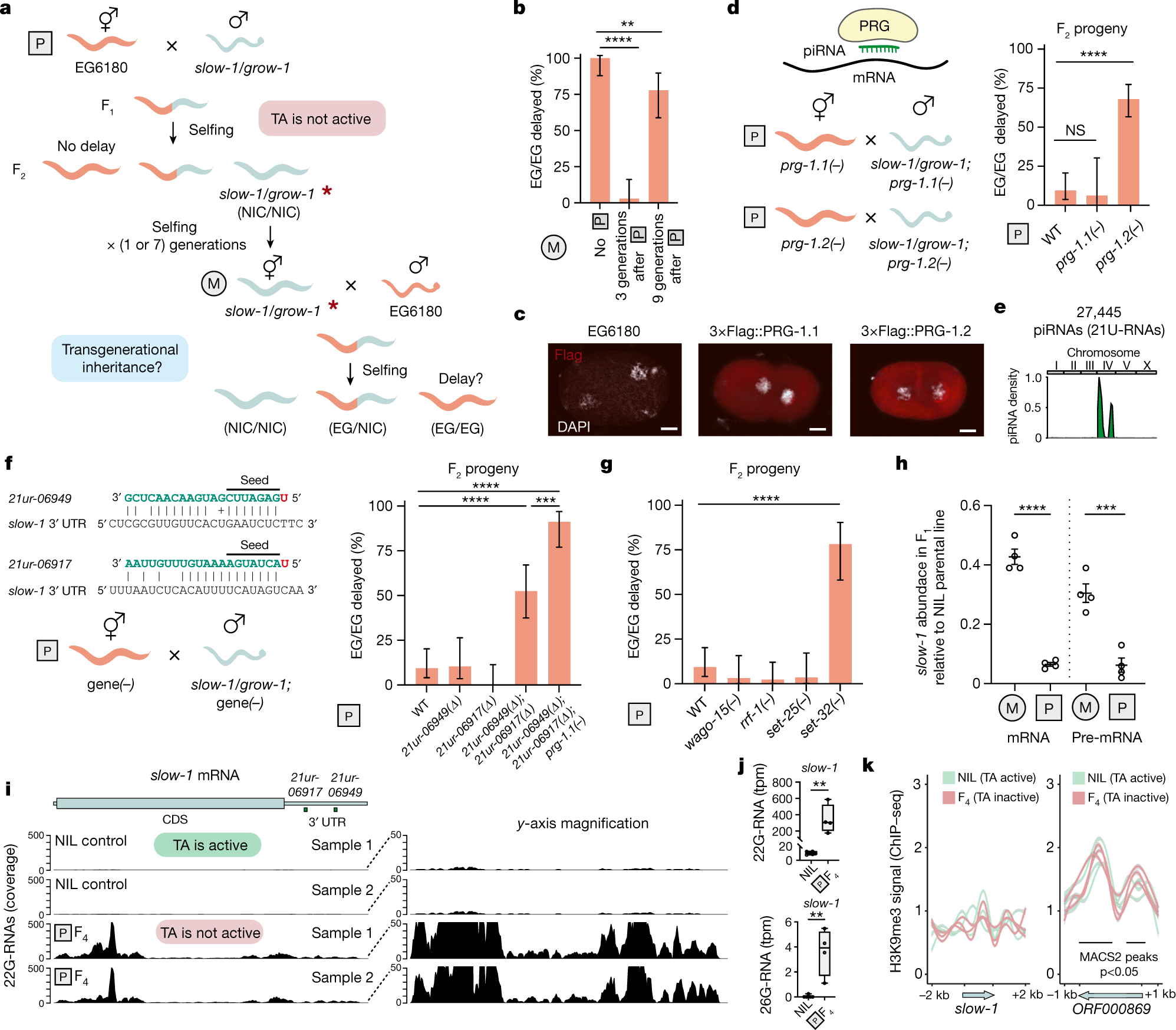
Fig. 3: slow-1 is targeted by the piRNA pathway.
From: Selfish conflict underlies RNA-mediated parent-of-origin effects

a, Crossing scheme to test transgenerational inheritance of slow-1/grow-1 repression. Red asterisk denotes repressed allele. b, Comparison of slow-1/grow-1 activity with no paternal inheritance and 3 and 9 generations following paternal inheritance (no P, n = 34; 3 generations, n = 34; 9 generations, n = 27; two-sided Fisher’s exact test; ****P < 0.0001 and **P = 0.0053; data are mean ± 95% confidence interval). c, Representative immunostaining images for 3×Flag::PRG-1.1 and 3×Flag::PRG-1.2 lines in 2-cell stage embryos. EG6180 as negative control. Quantification in Extended Data Fig. 3c. Scale bars, 10 μm. d, Effect of prg-1.1 or prg-1.2 (WT, n = 53; prg-1.1(−), n = 16; prg-1.2(−), n = 75; two-sided Fisher’s exact test; NS, P > 0.99 and ****P < 0.0001; data are mean ± 95% confidence interval) null mutations in slow-1/grow-1 paternal inheritance. e, Genome-wide distribution of C. tropicalis piRNAs. f, Left, scheme showing piRNA candidates binding to the 3′ UTR of slow-1. + Denotes a G:U wobble base pair. Right, paternal crosses between strains with various combinations of piRNAs and prg-1.1 mutations (WT, n = 53; 21ur-06949(Δ);21ur-06917(Δ), n = 40; 21ur-06949(Δ);21ur-06917(Δ);prg-1-1(−), n = 34; two-sided Fisher’s exact test; ****P < 0.0001 and ***P = 0.0003; data are mean ± 95% confidence interval). g, Testing the requirement for components of the piRNA pathway in slow-1 repression (WT, n = 53; set-32, n = 23; two-sided Fisher’s exact test; P < 0.0001; data are mean ± 95% confidence interval). h, RT–qPCR quantification of slow-1 mRNA and pre-mRNA abundance from reciprocal crosses between NIL and EG6180 normalized to parental NIL (M, n = 4; P, n = 4; two-sided unpaired t-test; ****P < 0.0001 and ***P = 0.0008; data are mean ± s.e.m.). i, Coverage of 22G-RNAs mapping to slow-1 mRNA in licensed or repressed states (n = 4). Two repeats are shown for simplicity (total number of aligned 22G-RNAs per library is the same). j, Quantification of 22G-RNA and 26-RNA populations mapping to slow-1 (n = 4) (two-sided unpaired t-test; 22G-RNA: P = 0.0013; 26G-RNA: P = 0.0013). In box plots, the centre line is the mean, box edges represent first and third quartile boundaries, and whiskers extend to minimum and maximum values. tpm, transcripts per million mapped reads. k, H3K9me3 ChIP–seq in samples in which slow-1 is licensed or repressed. Lines correspond to the ratio of H3K9me3 ChIP over chromatin input coverage normalized by their respective library sizes. Left, there are no apparent peaks at the slow-1 locus. Right, example of reproducible peaks identified by MACS2.