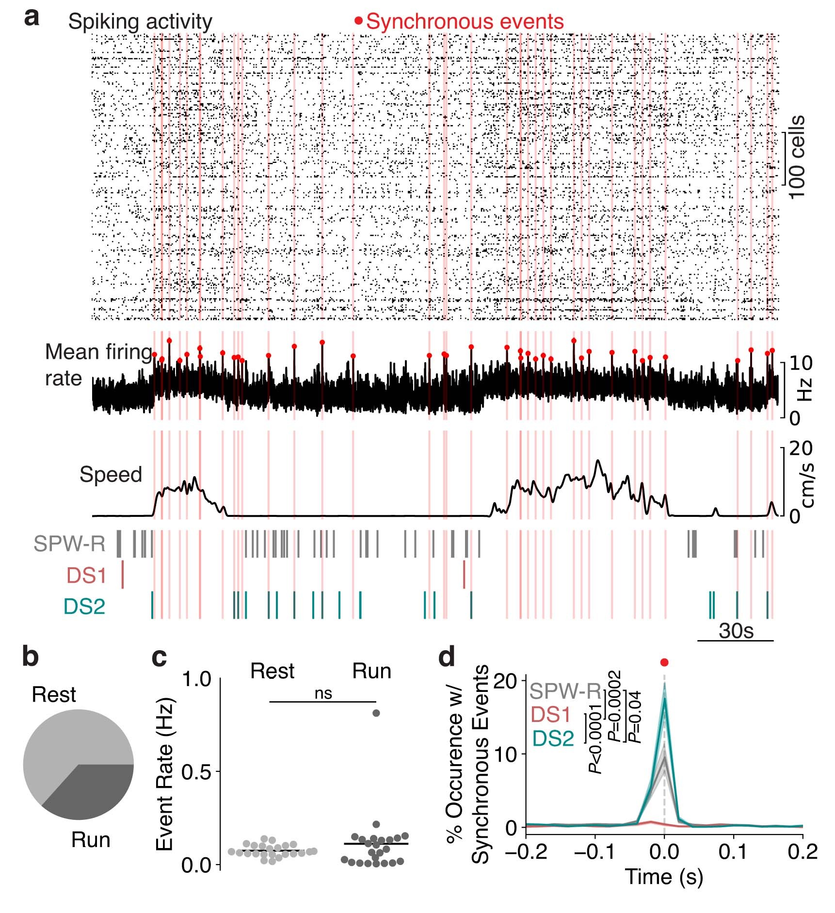
Extended Data Fig. 8: DS2 is most coincident with periods of high brain-wide firing.
From: Neural and behavioural state switching during hippocampal dentate spikes

a, Firing rate data averaged across all cells from all brain areas was used to identify peaks (synchronous events) in activity exceeding the 99.9th percentile (red lines and dots), plotted alongside speed and the occurrence of hippocampal LFP events. b, Pie chart shows average percent of brain-wide synchronous events (red dots in a) with greater (run) or less (rest) than 1 cm/s. c, Rate of occurrence of brain-wide synchronous events during rest and run. Paired t-test (two-sided), t22 = 0.84, P = 0.54. d, Average (±sem) rate of occurrence of hippocampal LFP events time-locked to brain-wide synchronous events (red dot at time 0, same as red lines and dots in a). Repeated measures ANOVA, F2,44 = 26.83, P < 0.0001. Two-sided Tukey post-test. Data are from the Allen Brain Institute31 and Steinmetz datasets32, n = 23 sessions from 20 mice.