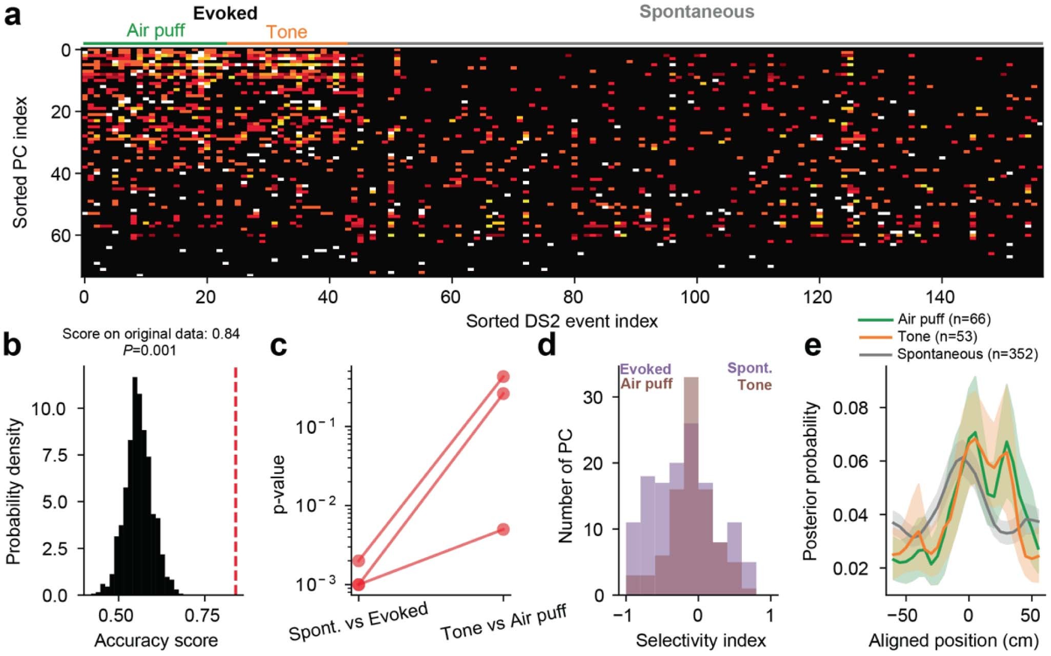
Extended Data Fig. 13: Current position coding is retained for evoked DS2.
From: Neural and behavioural state switching during hippocampal dentate spikes

a, Example recording session showing PC activity during various categories of DS2. PCs are sorted by firing preference of evoked DS2 and DS2 events are sorted by their category. Hotter color denotes higher firing rate. b, Decoding of evoked or spontaneous DS2 using the PC activity in (a). A perceptron was trained to do the classification. The category of DS2 was shuffled 1000 times to generate the null distribution of accuracy scores, shown in black bars. A red vertical dashed line marks the accuracy score on original data (two-sided permutation test). c, P-values of decoding DS2 category from all mice were obtained using two-sided permutation test. Each dot corresponds to one mouse and the same mouse is connected by a line (n = 3 mice). d, Distribution of PC firing preference for different categories of DS2. Selectivity index is defined by the difference of PC mean firing rates during each category of DS2 divided by their sum. Note more PC were recruited to evoked DS2 while most PC had no firing preference for the type of sensory stimuli. e, Bayesian decoding of animals’ position from ensemble PC activity during various categories of DS2. Decoded position is aligned to animals’ location. Data are mean (solid colored lines) with the shaded area representing 95 percent bootstrapped confidence interval. Repeated measures ANOVA, F23,10764 = 18.2, P < 0.0001 main effect of position. Data were collected in the authors’ lab.