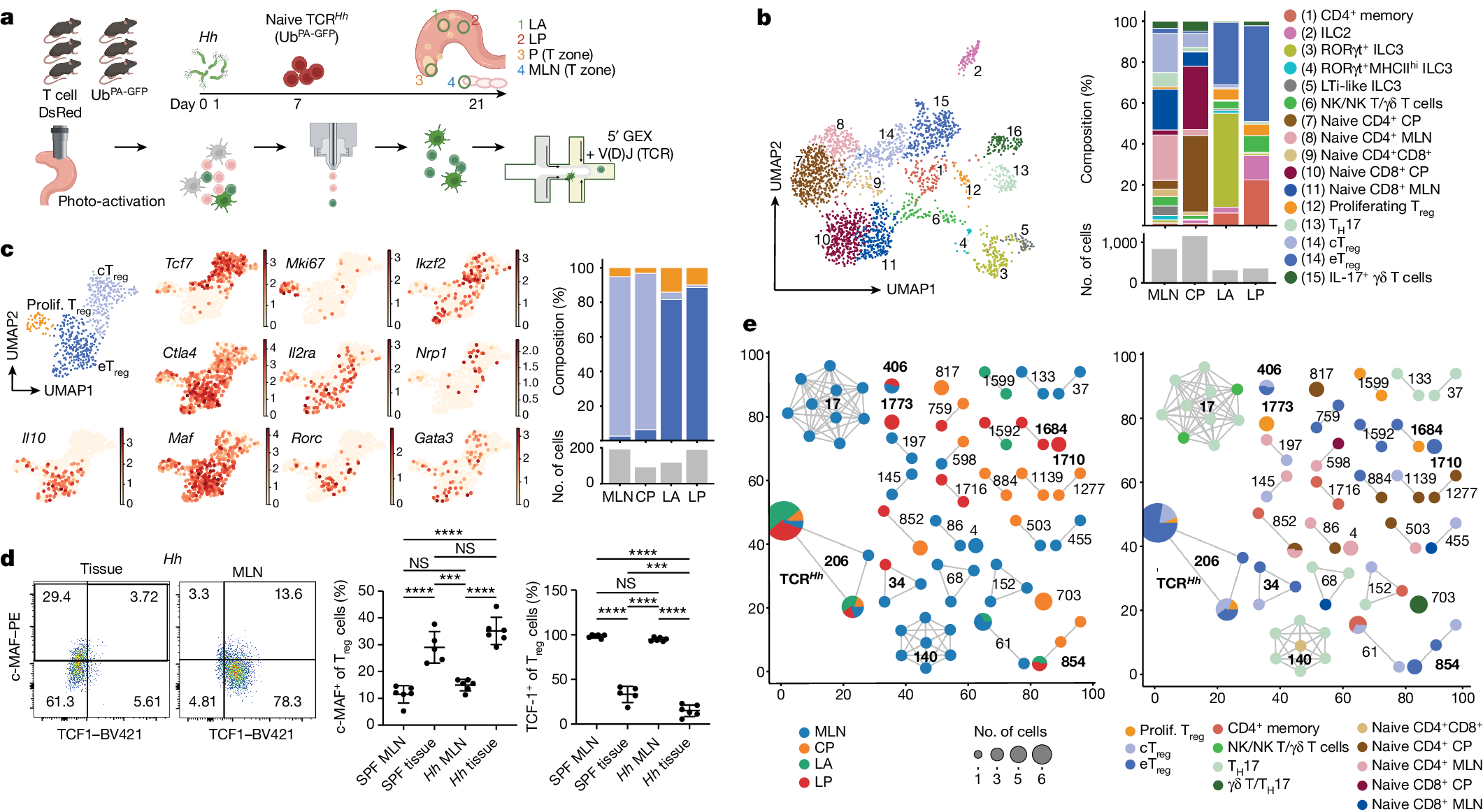
Fig. 2: cTreg cell and eTreg cell populations are transcriptionally and spatially distinct.

a, Schematic describing transfer of TCRHhCD2DsRedUbPA-GFP T cells into six CD2DsRedUbPA-GFP hosts with photo-activation, cell sorting and scRNA-seq. DC, dendritic cell; lymph, lymphatic; Mac, macrophage; Mono, monocyte. b, Left, UMAP visualization of T and ILC subsets across all locations. Right, distribution of lymphoid subsets (top) and cell numbers (bottom). NK, natural killer. c, UMAP visualization of Treg cell subsets across all locations (top left) and overlay on the UMAP plot of expression data for selected genes (middle; colours show relative expression). Right, distribution of Treg cell subsets (top) and cell numbers (bottom). d, Left, representative FACS plots of c-MAF versus TCF1 for Treg cells in tissue and MLN of Hh-colonized mice. Frequency of c-MAF+ (centre) and TCF1+ (right) Treg cells in tissue and MLN of SPF and Hh-colonized mice. e, Clonotype network analysis of TCRHh T cells and host clones by location (left) and cell phenotype (right). Each fully connected subnetwork represents a ‘clonotype cluster’ and each dot represents cells with identical receptor configurations. Clonotypes with fewer than two cells were filtered out for visualization. Prolif., proliferating. a–c,e, One sequencing run from six combined mice. d, Five SPF and six Hh-colonized individual mice, representative of two independent experiments. d, One-way ANOVA using a Tukey’s multiple comparisons test.