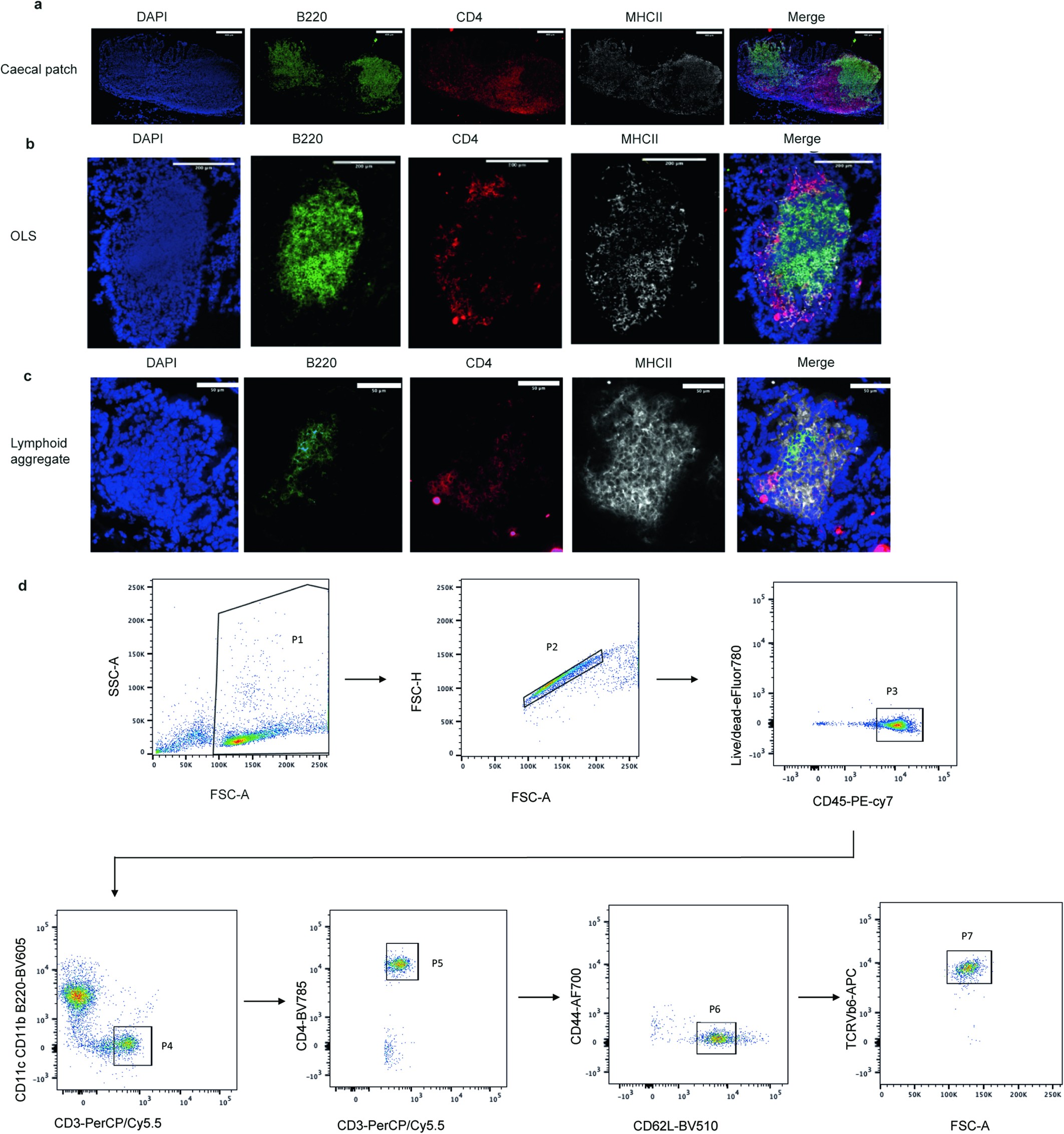
Extended Data Fig. 1: Immunofluorescent characterisation of intestinal lymphoid structures.

Immunofluorescent expression of DAPI, B220, CD4 and MHCII in the a. caecal patch (scale bar 400 mm). b. organised lymphoid structure (scale bar 200 mm). c. lymphoid aggregate (scale bar 50 mm). d. Gating strategy of FACS sorting of naive T cells from TCRHh donor mice. a-c: Representative images from 2 individual mice over two independent imaging experiments.