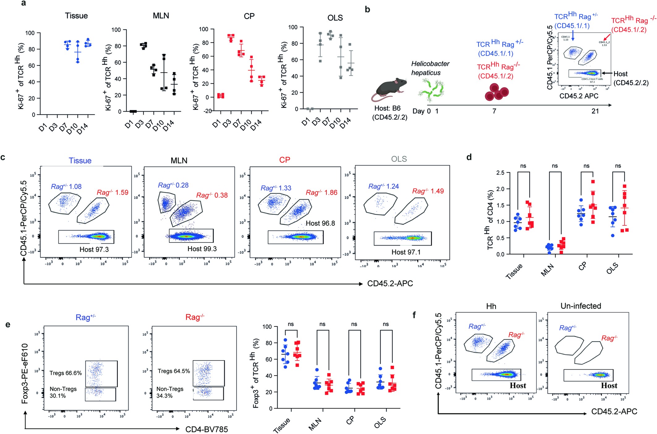
Extended Data Fig. 2: TCRHh on a Rag1−/− background validates specificity of TCRHh to Hh.

a. Frequency of Ki-67+ of TCRHh in the tissue (left), MLN (centre left), CP (centre right) and OLS (right) from day 1 to day 14 post cell transfer. b. Co-transfer of naive TCRHhRag1+/− and TCRHhRag1−/− into Hh-colonised hosts. c. Representative FACS plots of TCRHhRag1+/− and TCRHhRag1−/− at the indicated sites. d. Frequency of TCRHhRag1+/− and TCRHhRag1−/− of total CD4 T cells at indicated sites. e. Representative FACS plots (left) and frequency (right) of TCRHhRag1+/− and TCRHhRag1−/− Tregs of TCRHh CD4 T cells. f. Representative FACS plots of TCRHhRag1+/− and TCRHhRag1−/− in Hh-colonised and un-colonised hosts. a: 4 individual mice representative of 2 independent experiments. c-f: 7 individual mice representative of 2 independent experiments. d-e: two-way ANOVA using a Šidák’s multiple comparisons test with individual variances computed for each comparison.