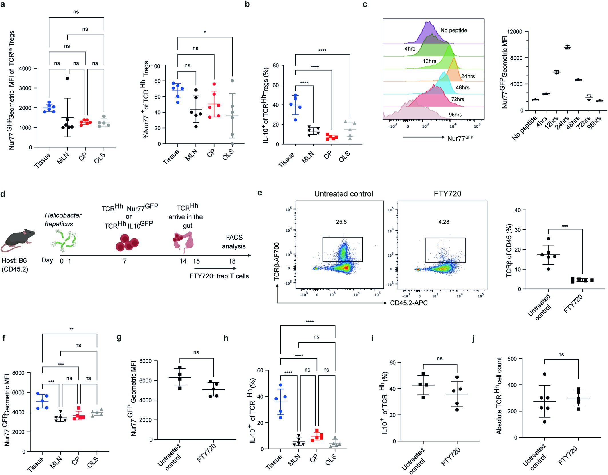
Extended Data Fig. 3: FTY720 treatment supports tissue as a dominant site of TCR signalling and IL-10 production.

a. Geometric MFI (left) and frequency (right) of Nur77GFP positive of TCRHh Tregs at the indicated sites. b. Frequency of IL-10+ of TCRHh Tregs at the indicated sites. c. Histogram overlay (left) and quantification of geometric MFI (right) of TCRHhNur77GFP co-cultured with Hh-pulsed BMDCs at the indicated time points. d. Transfer of TCRHhNur77GFP into FTY720-treated host mice. e. Representative FACS plots (left) and quantification (right) of TCRβ of total CD45 in peripheral blood. f. Geometric MFI of total TCRHhNur77GFP in FTY720 treated hosts at the indicated sites. g. Geometric MFI of total TCRHhNur77GFP in the tissue of control and FTY720 treated hosts. h. Frequency of IL-10GFP positive among total TCRHh in FTY720 treated hosts. i. Frequency of IL-10GFP positive among total TCRHh in the tissue of control and FTY720 treated hosts. j. Absolute TCRHh cell numbers in tissue of control and FTY720-treated hosts. a: 6 individual mice representative of 2 independent experiments. b: 5 individual mice representative of 2 independent experiments. c: 3 technical replicates representative of 2 independent experiments. e-j: 4 WT and 5 FTY720 treated mice representative of 2 independent experiments. a-b, f, h: one-way ANOVA using a Tukey’s multiple comparisons test. e, g, i-j: two-tailed t test.