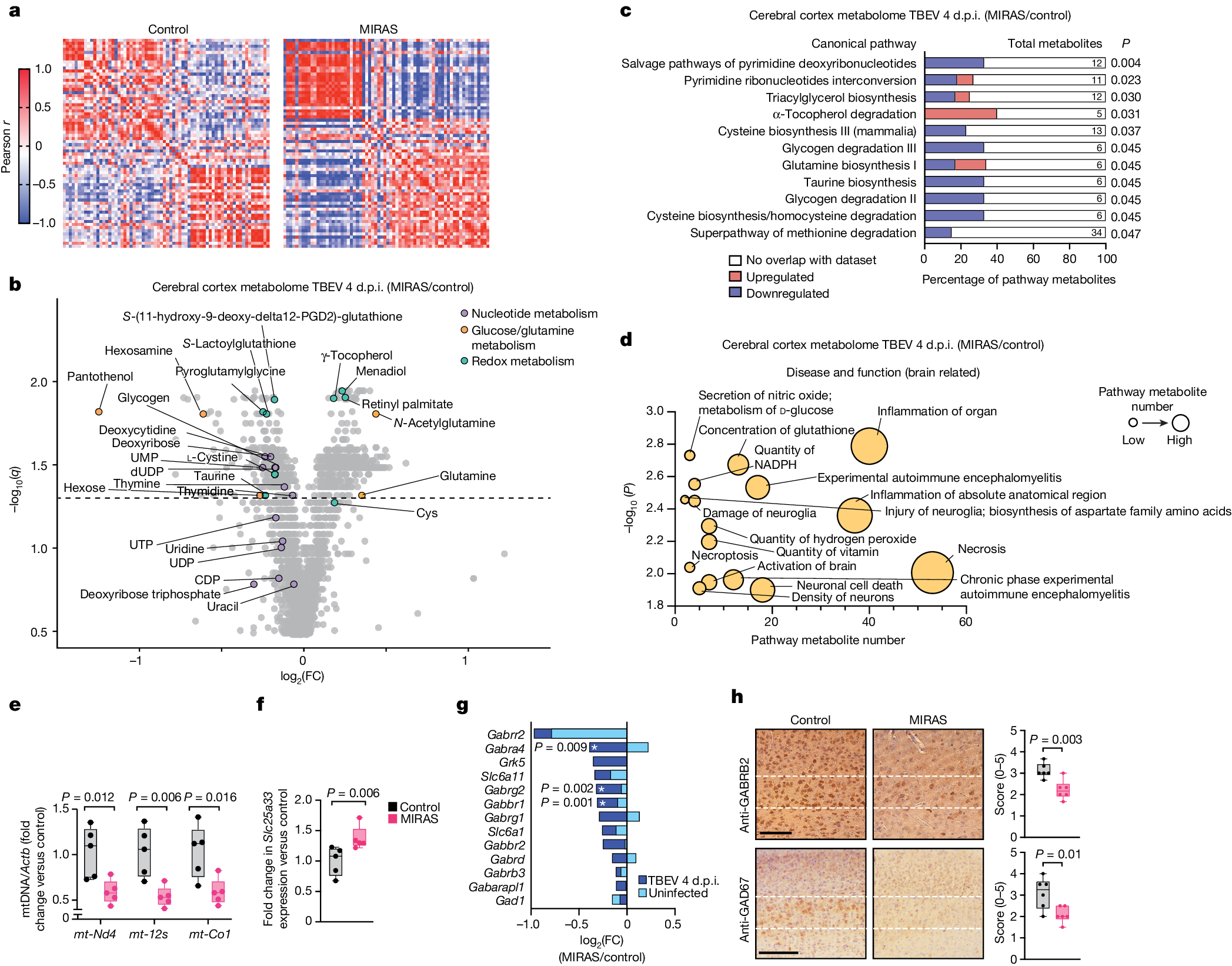
Fig. 4: Infection-induced metabolome alteration and acute GABAergic neuronal loss in the mouse brain.
From: Ancestral allele of DNA polymerase gamma modifies antiviral tolerance

a–d, The metabolome of MIRAS and control cerebral cortex on day 4 after TBEV infection. n = 5 female mice (aged 12 months). a, Pearson r correlation of metabolites with Padj < 0.05. P values were calculated using two-sample Student’s t-tests with Benjamini–Hochberg multiple-testing correction. b, Volcano plot showing significance (q, two-sample Student’s t-test with Storey–Tibshirani multiple-testing correction) and metabolite fold change. The dashed line indicates q = 0.05. c,d, Canonical pathway (c) and brain-related disease and function (d) enrichment analyses (Ingenuity pathway analysis) of metabolites (q < 0.05 as in b). Statistical analysis was performed using Fisher’s exact tests. e, mtDNA levels in the mouse cerebral cortex on day 4 after infection (as in a). qPCR analysis of mtDNA (mt-Nd4, mt-12s and mt-Co1) relative to nuclear gene (Actb) is shown. Statistical analysis was performed using two-tailed unpaired Student’s t-tests. f, RNA-seq analysis of Slc25a33 levels in the mouse cerebral cortex on day 4 after infection (as in a). Statistical analysis was performed using Wald tests. g, RNA-seq analysis of GABAergic-related gene expression in the mouse cerebral cortex at the baseline (uninfected) and on day 4 after TBEV infection. n = 5 female mice (aged 12 months) per condition. Statistical analysis was performed using Wald tests; *P < 0.05. h, GABAergic marker (GABRB2 and GAD67) staining in the mouse neocortical region on day 5 after TBEV infection. The region between the dotted lines shows interneurons in mid-cortical laminar layer 4. Representative image (left) and semiquantitative scoring (right); n = 6 female mice (aged 12 months) per condition. Statistical analysis was performed using two-tailed unpaired Student’s t-tests. Scale bars, 100 μm (top) and 200 μm (bottom). For e, f and h, the box plots show minimum to maximum values (whiskers), 25th to 75th percentiles (box limits) and median (centre line). See also Extended Data Fig. 7c–e and Supplementary Tables 2 and 3.