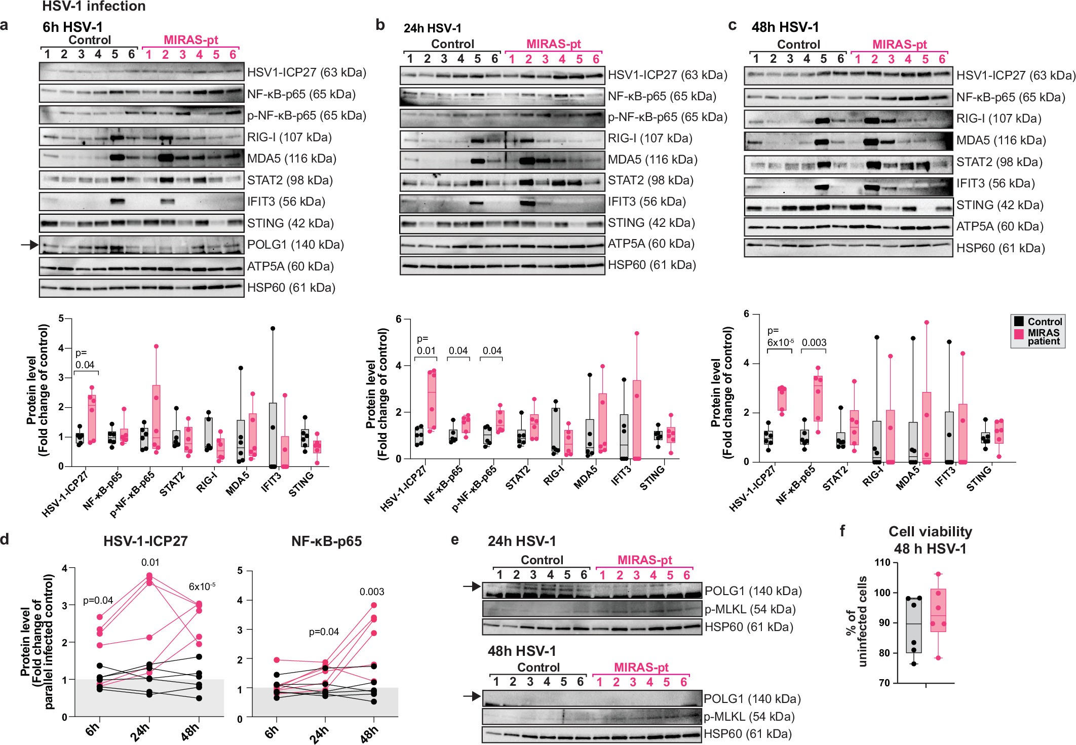
Extended Data Fig. 4: HSV-1 infection of MIRAS patient and control fibroblasts.
From: Ancestral allele of DNA polymerase gamma modifies antiviral tolerance

(a-c) Immune signalling pathway protein and viral protein amount in fibroblasts during HSV-1 infection. Western blot (top) and quantification (bottom) at a: 6 h, b: 24 h, and c: 48 h of HSV-1 infection, loading control HSP60; arrowhead: band of interest. N = 6 female controls and patients per condition. Quantification also in Fig. 2d. (d) Comparative fold expression of HSV-1 ICP-27 and host cellular pro-inflammatory protein, NF-κB-p65 in the parallelly infected MIRAS patient and control fibroblasts at the indicated infection time from panels a-c above; two-tailed unpaired student’s t test. (e) POLG1 protein level and necroptosis sensitivity of fibroblasts during TBEV infection. Western blot of POLG1 and necroptotic activating p-MLKL protein, loading control HSP60; arrowhead: band of interest. N = 6 female controls and patients per condition. Quantification in Fig. 2d. (f) Fibroblast cell viability at 48 h of HSV-1 infection. N = 6 female controls and patients per condition; In a, b, c and f, box plots show minimum-25th-50th(median)-75th percentile-maximum (whiskers extend to the smallest and largest value); two-tailed unpaired student’s t-test. Abbreviations: Pt, patient.