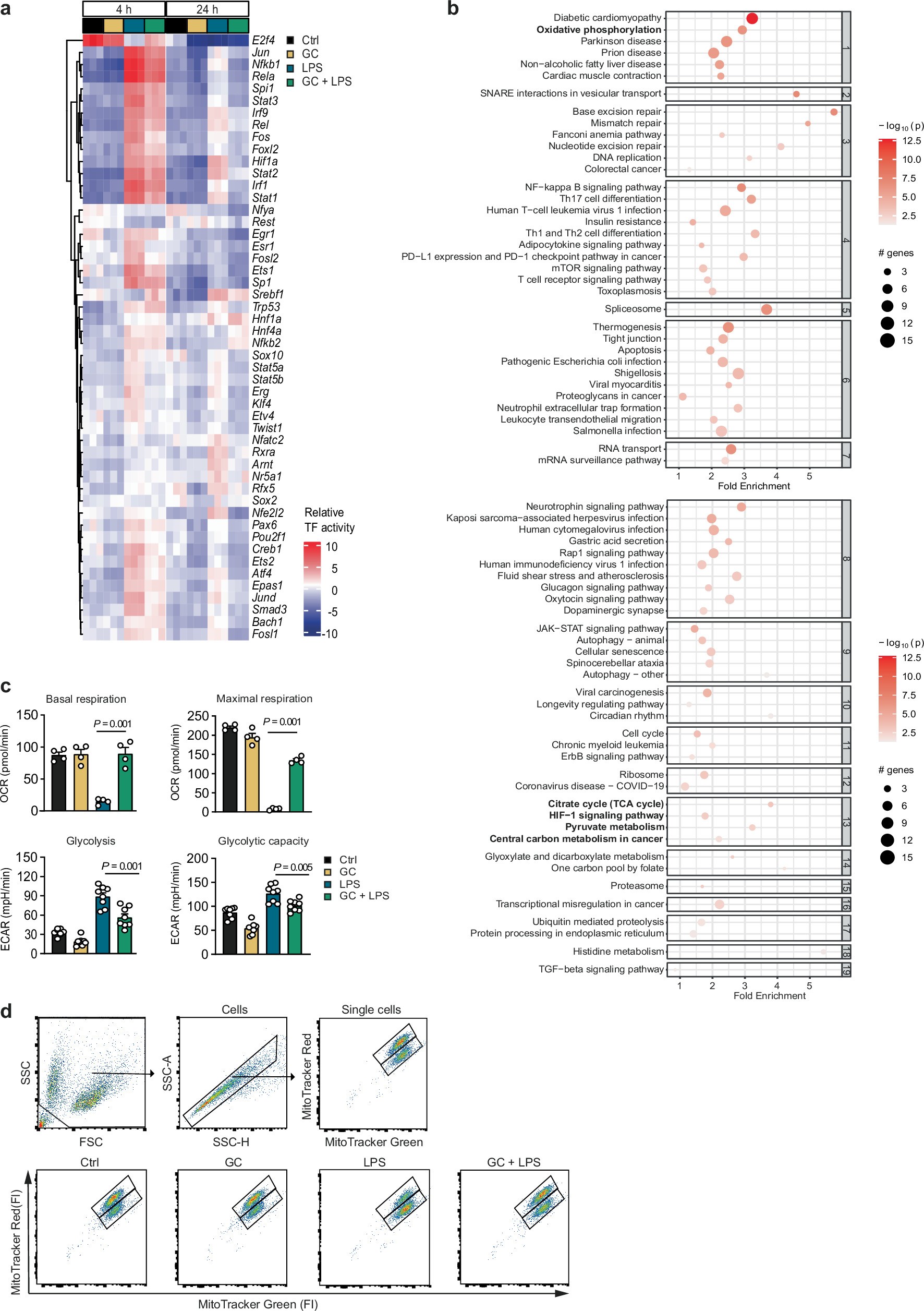
Extended Data Fig. 1: Glucocorticoid-mediated control of transcription and metabolism.
From: Metabolic rewiring promotes anti-inflammatory effects of glucocorticoids

(a) Heatmap illustrating the predicted activity of indicated transcription factors (TF) from the bulk mRNA sequencing data of bone marrow-derived macrophages (BMDMs) treated with vehicle (Ctrl), dexamethasone (GC, 100 nM) and LPS (100 ng/ml) for 4 or 24 h. (b) Pathway analysis derived from the bulk mRNA sequencing data illustrating pathways enriched in BMDMs treated with a combination of GC and LPS in comparison to BMDMs treated with LPS only. (c) Quantification of indicated parameters derived from a mito stress test (n = 4) and a glycolysis stress test (n = 8) of BMDMs treated with Ctrl, GC and LPS for 24 h. Oxygen consumption rate (OCR) and extracellular acidification rate (ECAR) were measured. (d) Gating strategy of the flow cytometry analysis of BMDMs treated with Ctrl, GC and LPS for 6 or 24 h and stained with MitoTracker Green and Mitotracker Red (corresponding to data in Fig. 1d and Fig. 2b). Data are presented as mean + SEM. One-sided Hypergeometric test with Bonferroni’s correction (b); one-way ANOVA with Tukey’s multiple comparison test (c).