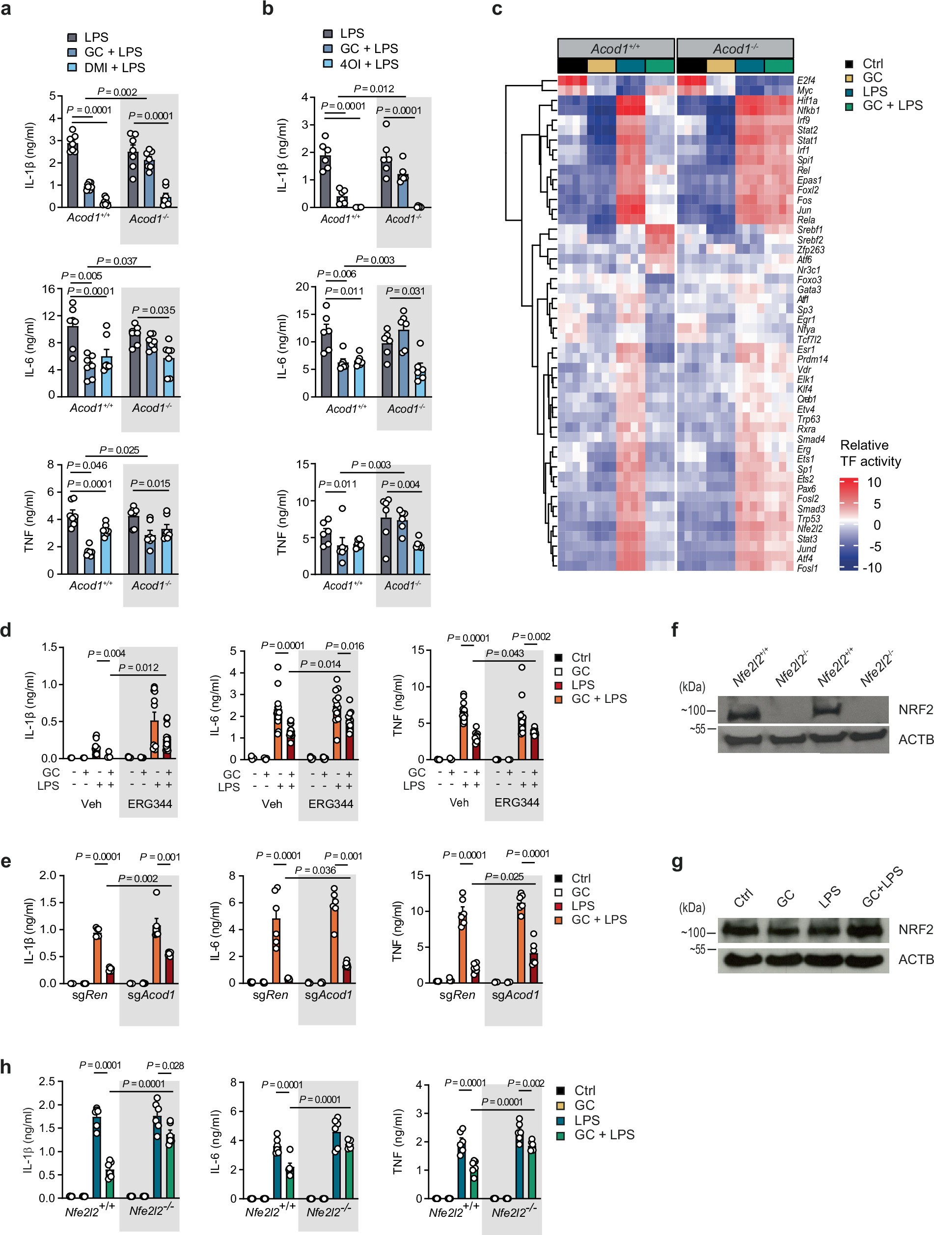
Extended Data Fig. 4: Itaconate as mediator of the action of glucocorticoids.
From: Metabolic rewiring promotes anti-inflammatory effects of glucocorticoids

(a,b) ELISA-based quantification of the indicated cytokines in the supernatants of bone marrow-derived macrophages (BMDMs) from Acod1+/+ and Acod1−/− mice treated as indicated with vehicle (Ctrl), dexamethasone (GC, 100 nM), LPS (100 ng/ml) and (a) dimethyl itaconate (DMI; 62.5 µM) or (b) 4-octyl itaconate (4OI; 62.5 µM) (n = 7 for a, n = 6 for b). (c) Heatmap illustrating the predicted activity of indicated transcription factors (TF) derived from bulk mRNA sequencing data of BMDMs from Acod1+/+ and Acod1−/− mice treated with Ctrl, GC and LPS for 24 h. (d) ELISA-based quantification of the indicated cytokines in the supernatants of human monocytes-derived macrophages from healthy donors treated as indicated with Ctrl, GC and LPS and IFN-γ (20 ng/ml) in the presence of a vehicle or the ACOD1 inhibitor ERG344 (500 µM) (n = 12). (e) ELISA-based quantification of the indicated cytokines in the supernatants of human THP-1 monocyte-derived sgRen and sgAcod1 macrophages treated as indicated with Ctrl, GC and LPS and IFN-γ (n = 6). Similar results were observed with two other sgRNAs targeting Acod1. (f) Western blot analysis of NRF2 protein level in Nfe2l2+/+ and Nfe2l2−/− BMDMs. Six hours prior to collection, cells were treated with 2 µM MG-132 to promote NRF2 stabilization. (g) Western blot analysis of NRF2 protein level in BMDMs treated with Ctrl, GC and LPS for 24 h. Six hours prior to collection, cells were treated with 2 µM MG-132 to promote NRF2 stabilization. (h) ELISA-based quantification of the indicated cytokines in the supernatants of BMDMs from Nfe2l2+/+ and Nfe2l2−/− mice treated as indicated with Ctrl, GC and LPS (n = 6). Data are presented as mean + SEM. One-way ANOVA with Tukey’s multiple comparison test (a-b, d-e and h).