Extended Data Fig. 4: Basic characteristics of positively validated MVs from the cMVBA pipeline.
From: Cell-type-resolved mosaicism reveals clonal dynamics of the human forebrain

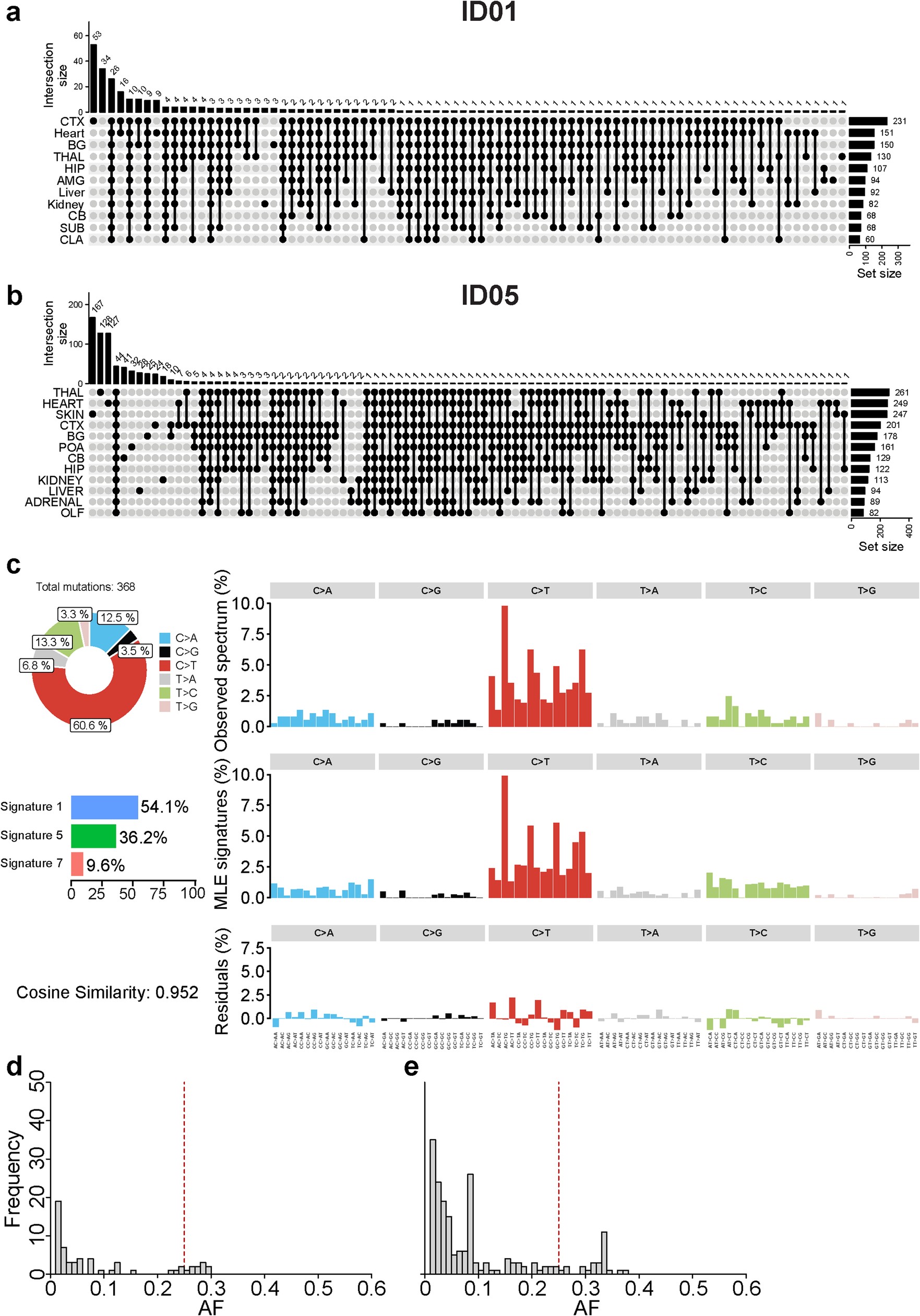
(a) ID01. (b) ID05. CTX, cortex; BG, Basal ganglia; THAL, thalamus; HIP, hippocampus; AMG, amygdala; CB, cerebellum; SUB, subiculum; CLA, Claustrum; POA, preoptic area; OLF, olfactory bulb. (c) Mutational signature analysis using 368 brain-specific somatic single nucleotide variants (sSNVs) from ID01 and ID05 using Mutalisk. Clonal sSNVs show clock-like signatures such as SBS 1 and 5, reflecting embryonic developmental origins. (d-e) AF distributions of organ-shared early embryonic MVs in ID01(d) and ID05 (e) reflect the asymmetric clonal division in early human embryos. Vertical dashed lines (red): expected peaks (AF = 25%) from the first symmetric cell division, absent in observed distribution, suggesting asymmetric divisions.