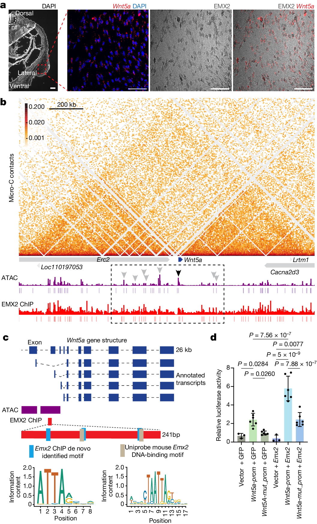
Fig. 4: Emx2 directly regulates Wnt5a.
From: Emx2 underlies the development and evolution of marsupial gliding membranes

a, In situ hybridization analysis of Wnt5a coupled with IHC analysis of EMX2 in a cross-section of the developing patagium of a P5 sugar glider joey. Wnt5a can be visualized as individual puncta while EMX2 staining shows nuclear localization. Scale bars, 500 µm (low magnification) and 50 µm (high magnification). nt, neural tube. b, The contact domain containing the Wnt5a locus. The Micro-C contacts, ATAC peaks (purple) and EMX2-bound sites (red) are shown. The dotted box delineates all of the candidate regulatory elements assigned to Wnt5a. The arrowheads within that region show overlapping ATAC and EMX2-bound sites; the grey arrowheads show peaks that are distant from the Wnt5a promoter and the black arrowhead shows the peak located near to the Wnt5a coding sequence that was chosen for characterization. c, Schematic of sugar glider Wnt5a showing annotated transcripts recovered from RNA-seq data. The 241 bp region overlapping between the ATAC peak (purple box) and an EMX2-bound site (red box) was chosen for downstream analysis. Shown at the bottom of the panel are the different EMX2 binding motifs contained in this 241 bp sequence. d, The relative luciferase activity of different constructs tested. Data are mean ± s.e.m. Statistical significance was assessed using one-way analysis of variance (ANOVA). n = 6 (experimental constructs) and n = 3 (controls). P = 7.56 × 10−7 (Wnt5a-prom + GFP versus Wnt5a-prom + Emx2), P = 7.88 × 10−7 (Wnt5a-prom + Emx2 versus Wnt5a-mut_prom + Emx2), P = 5 × 10−9 (Wnt5a-prom + Emx2 versus vector + Emx2), P = 0.0260 (Wnt5a-prom + GFP versus Wnt5a-mut_prom + GFP), P = 0.0284 (Wnt5a-prom + GFP versus vector + GFP), P = 0.9980 (Wnt5a-mut_prom + GFP versus vector + GFP), P = 0.0077 (Wnt5a-mut_prom + Emx2 versus vector + Emx2).