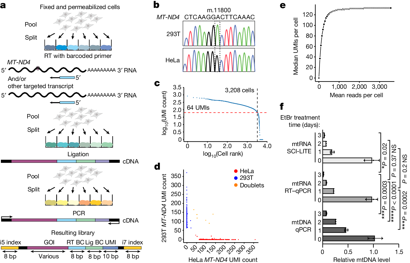
Fig. 1: SCI-LITE enables ultra-high-throughput analysis of targeted transcripts in single cells.
From: Single-cell analysis reveals context-dependent, cell-level selection of mtDNA

a, Fixed and permeabilized cells are distributed into wells in which targeted transcripts are labelled with well-specific barcodes. The first barcode is added during reverse transcription (RT). The second barcode and the UMI are added in the ligation step after the first round of pooling and splitting. The third and fourth barcodes are added by PCR after the second round of pooling and splitting. Lengths are presented in base pairs (bp). BC, barcode; GOI, gene of interest; Lig, ligation. Schematics of cells in part a were created using BioRender (https://biorender.com). b–e, Barnyard experiment. Reads were assigned to the HeLa or 293T cell line based on the unique sequence of the MT-ND4 transcript (b). Knee plot showing UMI per cell count indicating the number of barcodes corresponding to single cells (c). Barnyard plot showing the number of HeLa and 293T UMIs per cell (d). The two cell lines were mixed at equal ratios at the beginning of the experiment. Cells with alleles assigned to one cell line are considered singlets and coloured in blue (293T) or red (HeLa). Cells with mixed alleles are considered doublets and coloured in orange. Median UMIs detected per cell are presented as a function of raw sequencing reads (e). f, mtDNA and mtRNA depletion with EtBr measured by qPCR of mtDNA, RT–qPCR of mtRNA and SCI-LITE. n = 3 biological replicates. Error bars reflect the mean ± s.d. ****P ≤ 0.0001, ***P ≤ 0.001, *P ≤ 0.1 and not significant (NS) > 0.05 by Student’s unpaired two-tailed t-test.