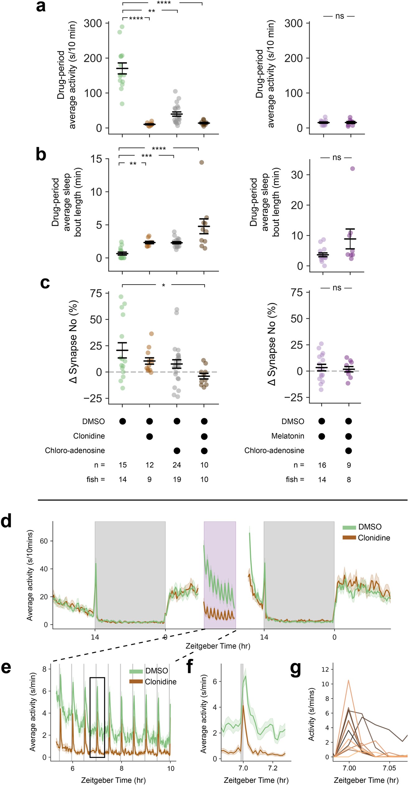
Extended Data Fig. 10: Drug-evoked day time sleep induces synapse loss only when clonidine and 2-chloroadenosine are co-administered.
From: Sleep pressure modulates single-neuron synapse number in zebrafish

a-b, Clonidine-, 2-chloroadenosine-, and/or melatonin-treated larvae have a lower average activity ( ± SEM) and longer average sleep bout lengths ( ± SEM) during the 5 hr drug period compared to DMSO treated controls. c, The average percentage change in synapse number ( ± SEM) within each neuron of DMSO, clonidine-, 2-chloroadenosine-, and/or melatonin-treated larvae. *P < 0.05, **P < 0.01, ****P < 0.0001 Kruskal-Wallis with post-hoc Dunn’s test (b left and right; and c, left) or one-way ANOVA (a right, c right). d, The average activity of larvae before, during and after treatment with either 30 µM clonidine or DMSO from ZT5-10 (purple shaded area) at 7 dpf. 1-minute dark pulses were given every 30 min during the treatment period to test for responsiveness. e, Higher resolution time-course of average locomotor activity during the drug treatment and dark-pulse period (ZT5-10). f, Both clonidine and DMSO-treated larvae respond to dark pulse with an increase in locomotion, known as the visuomotor response or dark photokinesis. Shown is the average locomotor response to a single 1-minute dark pulse delivered at ZT7. g, Locomotor activity for each larva-treated with clonidine (1-minute bin) at the time of dark pulse (ZT7) shown in d. Of the 13 larvae that were inactive at the onset of the 1-minute dark pulse, 12 rapidly increased their locomotor activity within 1 min.