Extended Data Fig. 4: Extended tracking of single neurons over multiple days.
From: Sleep pressure modulates single-neuron synapse number in zebrafish

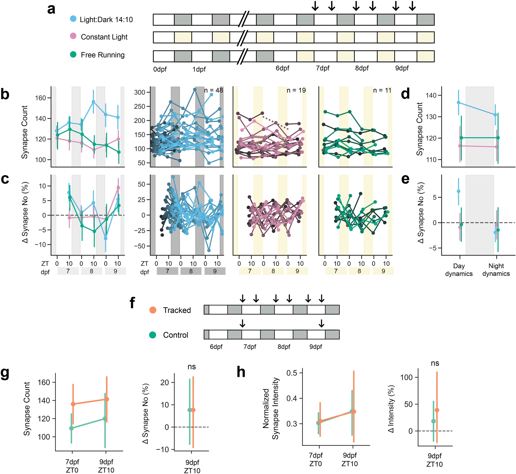
a, Larvae were raised on 14h–10h LD cycles (blue), on constant light (pink), or switched from LD to LL at 6 dpf (‘free running’, FR, green) and repeatedly imaged (arrows) at ZT0 and ZT10 for each day from 7–9 dpf. b-c, The average (68%CI) (b) and percentage change (c) for synapse counts at each timepoint in LD (blue), LL (pink), or FR (green) conditions from 7–9 dpf (left). Each n = neuron is plotted as a single line (right). d-e, Average synapse counts and percentage change (68%CI) for ZT0 and ZT10 combined across all tracked days for each lighting condition (LD, 13 independent experiments; LL, 4 experiments, and FR, 4 experiments). The ZT10 timepoint from 9 dpf was excluded to avoid interference from a new developmental round of synaptogenesis. f, Schematic of experiment to test whether repeated imaging affected synapse number and strength measurements. Larvae raised in LD (indicated by white and grey boxes) were either imaged six times between 7–9 dpf at ZT0 and ZT10 (Tracked, orange) or imaged at ZT0 on 7 dpf and ZT10 on 9 dpf (Control, green). g-h, Average (with 68%CI) synapse counts (g) and normalized average synapse intensity (h) at the first and last time point (7 dpf ZT0 and 9 dpf ZT10) for tracked and control larvae (left). The percentage changes in synapse number (g, right) and average synapse intensity (h, right) were not statistically different between tracked and control larvae. Controls: n = 6 neurons, 4 larvae; Tracked: n = 14 neurons, 14 larvae collected over 8 independent experiments. ns, P > 0.05 Student’s t-test, two tailed.