Fig. 5: Vagal control of inflammation.
From: A body–brain circuit that regulates body inflammatory responses

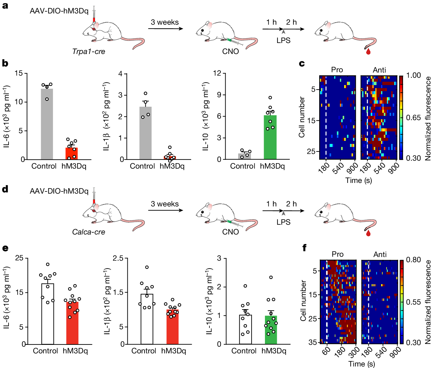
a, Chemogenetic activation of TRPA1 vagal neurons. hM3Dq was targeted bilaterally to the nodose ganglion of Trpa1-cre mice5. Control animals received AAV-DIO-mCherry. b, Chemogenetic activation of TRPA1 vagal neurons suppresses inflammation. The levels of IL-6, IL-1β and IL-10 cytokines in mice expressing hM3Dq (n = 7 mice) and mCherry (n = 4 mice) are shown. Blood was collected 2 h after LPS, and all animals were given CNO 1 h before LPS injection. Values are mean ± s.e.m.; Mann–Whitney U-tests: P < 0.01 (IL-6), P < 0.01 (IL-1β) and P < 0.01 (IL-10). c, Heatmaps depict z-score-normalized fluorescence traces from IL-10-responding TRPA1 vagal neurons. Each row represents the activity of a single cell over 15 min. The experiment was carried out using intraperitoneal injection or perfusion with similar results. n = 6 mice. Pro: IL-6, anti: IL-10. A total of 27 of 189 imaged TRPA1 neurons responded to IL-10. d, Chemogenetic activation of CALCA vagal neurons. AAV-DIO-hM3Dq was targeted bilaterally to the nodose ganglion of Calca-cre mice45. Controls received AAV-DIO-mCherry. e, Chemogenetic activation of CALCA vagal neurons reduces the levels of pro-inflammatory cytokines. The levels of anti-inflammatory (IL-10) and pro-inflammatory cytokines (IL-6 and IL-1β) in mice expressing hM3Dq (n = 11 mice) and mCherry (n = 9 mice) are shown. Blood samples were collected 2 h after LPS stimulation, and all animals were given CNO 1 h before injection of LPS. Values are mean ± s.e.m.; Mann–Whitney U-tests: P < 0.01 (IL-6), P = 0.001 (IL-1β) and P = 0.88 (IL-10). f, Heatmaps depict z-score-normalized fluorescence traces from CALCA vagal neurons in response to pro-inflammatory cytokines (IL-6 and IL-1β). The experiment was carried out using intraperitoneal injections; n = 6 mice. A total of 35 of 211 imaged CALCA neurons responded to the pro-inflammatory stimuli. Schematics in panels a,d were created using BioRender (https://biorender.com).