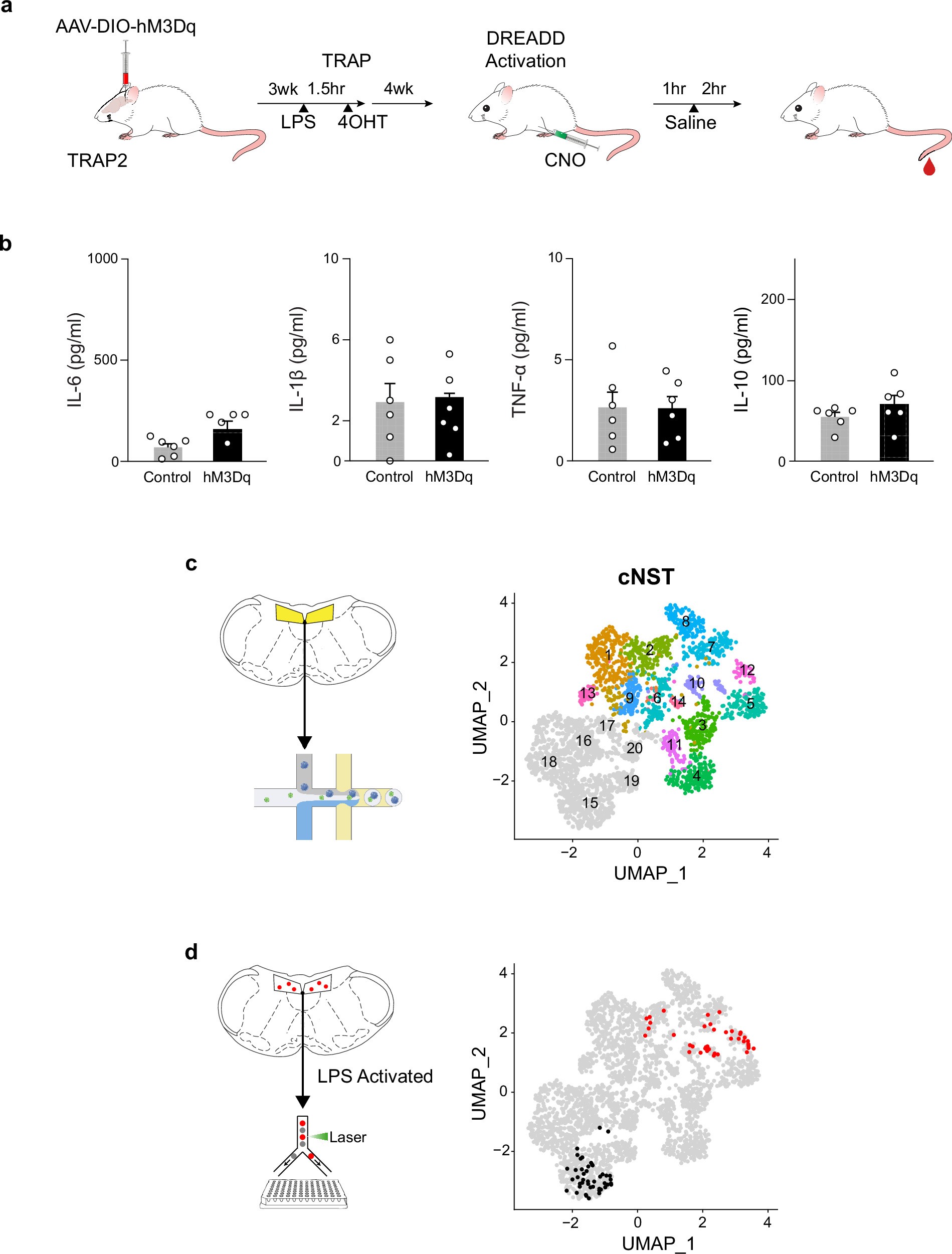
Extended Data Fig. 3: Activation of LPS-TRAPed neurons in the cNST does not elicit immune responses in the absence of immune challenge.
From: A body–brain circuit that regulates body inflammatory responses

a, Schematic of chemogenetic activation strategy. AAV viruses carrying a control mCherry construct, or the hM3Dq excitatory DREADD, were targeted to the cNST of TRAP2 mice for chemogenetic activation. Mice were TRAPed with LPS (50 μg kg−1). After 4 weeks, cytokine responses to saline (i.e., without LPS) was quantified in the presence of DREADD agonist, CNO. b, Shown are levels of anti-inflammatory (IL-10) and pro-inflammatory (IL-6, IL-1β, TNF-α) cytokines in the peripheral blood of mice expressing excitatory DREADD (hM3Dq), or control (mCherry), in the LPS-TRAPed cNST neurons. All mice were injected with CNO 1 h prior to saline stimulation. Part of the data presented comes from Fig. 2c and replotted with an expanded y axis. Note that in the absence of the immune stimuli (LPS), activation of this circuit produces no meaningful effect on circulating cytokine levels. Grey bars (control), TRAP2 animals injected with DIO-mCherry (n = 6); black bars (hM3Dq), TRAP2 animals injected with DIO-hM3Dq (n = 6). Values are means ± SEM; Mann–Whitney U-tests, p = 0.17 (IL-6), p = 0.93 (IL-1β), p = 0.93 (TNF-α), p = 0.37 (IL-10). c, Single-cell RNA sequencing (scRNA-seq) cataloging neuronal clusters in the cNST. A uniform manifold approximation and projection (UMAP) plot of transcriptomic data revealed 14 Glutamatergic neuronal clusters (1-14, colored) and 6 GABAergic clusters (15-20, grey). d, ScRNA-seq of individual LPS-TRAPed neurons from the cNST. The tdTomato-labeled LPS-TRAPed cells were isolated by FACS and individually sequenced. The UMAP of LPS-TRAPed neurons was then superimposed onto the UMAP of the entire cNST map, showing that in addition to excitatory clusters (7, 10, 12, red; see Fig. 3b), an inhibitory cluster (15, black) also contains LPS-TRAPed neurons. Activation of this inhibitory cluster has no effect on cytokine levels after LPS injection (see Extended Data Fig. 4 below). Schematics in panels a,c,d were created using BioRender (https://biorender.com).