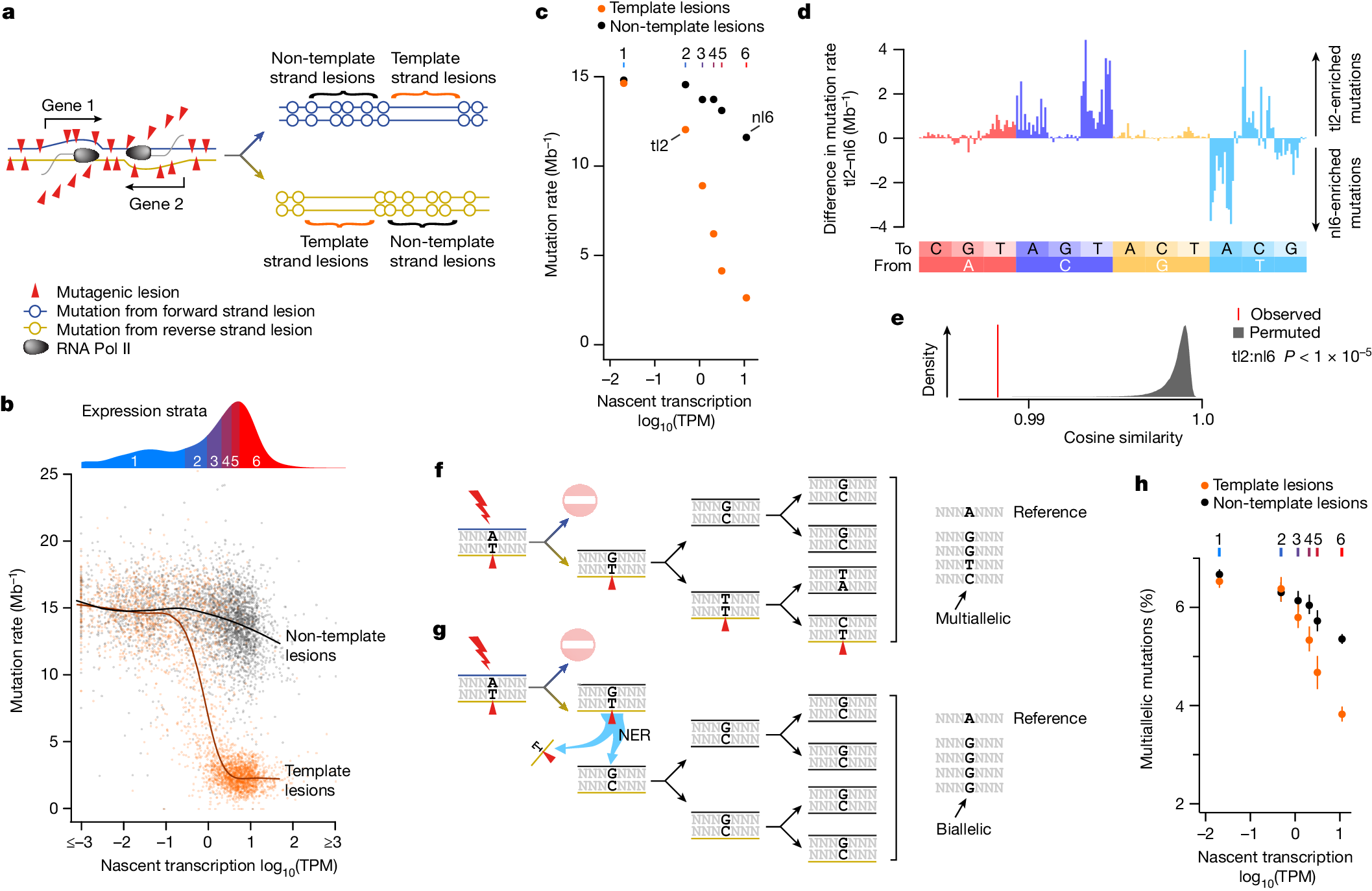
Fig. 3: Multiallelic variation demonstrates transcription-associated repair of the non-template DNA strand.

a, DNA lesions (red triangles) on the transcription template strand can cause RNA polymerase to stall and trigger transcription-coupled NER. Cells that inherit the template strand of active genes have a depletion of mutations through the gene body. b, Mutation rate (y axis) for individual genes relative to their nascent transcription rate (x axis) estimated from intronic reads. Mutation rates for each gene (n = 3,392) are calculated separately for template (orange) and non-template (black) strand lesions. The curves show best-fit splines. Genes are grouped into six expression strata (used in subsequent analyses), indicated by the density distribution (top). TPM, transcripts per million. c, Mutation rates for genes grouped into expression strata (1–6; top axis), calculated separately for template strand lesions (orange) and non-template strand lesions (black). Whiskers indicate 95% bootstrap confidence intervals (too small to resolve). Labels indicate data used in subsequent mutation spectra panels (d,e). d, Despite similar mutation rates, the mutation spectrum differs between non-template lesion stratum 6 (nl6) and template lesion stratum 2 (tl2). e, Permutation testing confirms that the mutation spectra differs between the transcription template and the non-template strand, even when overall mutation rates are similar. Comparison of tl2 and nl6 mutation spectra (red) and after gene-level permutation of categories. n = 105 permutations (grey). f, Lesions (red triangles) that persist for multiple cell generations can generate multiallelic variation through repeated replication over the lesion. g, Lesions rapidly removed by NER persist for fewer cell cycles, generating less multiallelic variation. h, The multiallelic rate (y axis) for template strand lesions (orange) is reduced with increasing transcription (x axis). The same is apparent for non-template lesions (black), indicating that enhanced repair of non-template lesions is also associated with greater transcription. Whiskers show bootstrap 95% confidence intervals.