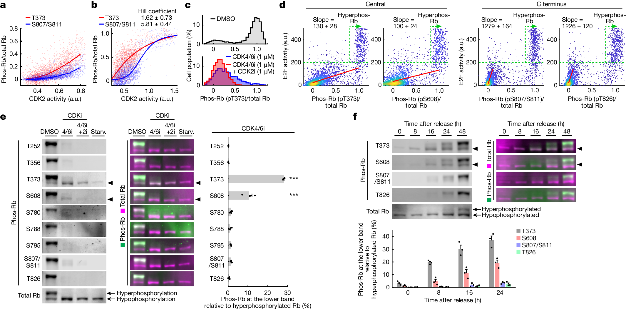
Fig. 4: The degree of Rb phosphorylation at T373 is proportional to E2F activity during the intermediate E2F activation state.
From: An intermediate Rb–E2F activity state safeguards proliferation commitment

a,b, Single-cell correlation of CDK2 activity and Rb phosphorylation under starvation medium conditions + EGF (20 ng ml–1) + CDK4/6i (1 µM), 24 h (a) or 48 h after release (b). a, Lines indicate median Rb phosphorylation. n = 2,535 cells; 1 out of 3 biological replicates. b, Lines indicate sigmoidal fit curves. n = 1,967 (T373) and 1,867 (S807/S811) cells; 1 out of 4 biological replicates. c, Histograms of Rb phosphorylation at T373 24 h after release with starvation medium + EGF (20 ng ml–1). n = 2,416, 2,630 and 2,440 cells for DMSO, CDK4/6i and CDK4/6i + CDK2i, respectively; 1 out of 3 biological replicates. d, Single-cell correlation of Rb phosphorylation versus E2F activity 24 h after release with starvation medium + EGF (20 ng ml–1) ± CDK4/6i (1 µM). Red lines indicate Deming regression lines. Slope indicates mean ± s.e. n = 3,496, 2,999, 3,197 and 2,881 cells for T373, S608, S807/S811 and T826 respectively; 1 out of 2 technical replicates and 2 biological replicates. e,f, Western blots of phospho-RB and total Rb, and quantification of the lower Rb phosphorylation band (mean ± s.e. from 3 biological replicates). Arrowheads indicate lower Rb phosphorylation band (1 out of 3 biological replicates). e, Cells released with DMSO, CDK4/6i or CDK4/6i + CDK2i (10 μM) were assayed 16, 24 and 24 h after release with starvation (Starv.) medium + EGF (20 ng ml–1), respectively. Starved cells were assayed before release. To account for the different phospho-antibody affinities, lower Rb phosphorylation bands in the 4/6i lane were normalized by the upper Rb phosphorylation bands in the DMSO lane. P values were calculated using one-way analysis of variance (ANOVA) and Scheffé’s post hoc comparison. T373: P = 1.2 × 10−13 (vs T252), P = 1.2 × 10−13 (vs T356), P = 2.6 × 10−13 (vs S780), P = 1.9 × 10−13 (vs S788), P = 2.6 × 10−13 (vs S795), P = 2.9 × 10−13 (vs S807/S811), P = 1.5 × 10−13 (vs T826). S608: P = 1.6 × 10−6 (vs T252), P = 1.6 × 10−6 (vs T356), P = 1.0 × 10−5 (vs S780), P = 4.9 × 10−6 (vs S788), P = 1.0 × 10−5 (vs S795), P = 1.3 × 10−5 (vs S807/S811), P = 2.6 × 10−6 (vs T826). f, Cells were assayed 0, 8, 16, 24 and 48 h after release with starvation medium + EGF (20 ng ml–1) + CDK4/6i (1 µM), respectively. To account for the different phospho-antibody affinities, the lower Rb phosphorylation bands 0–24 h after release were normalized by the upper Rb phosphorylation bands 48 h after release.