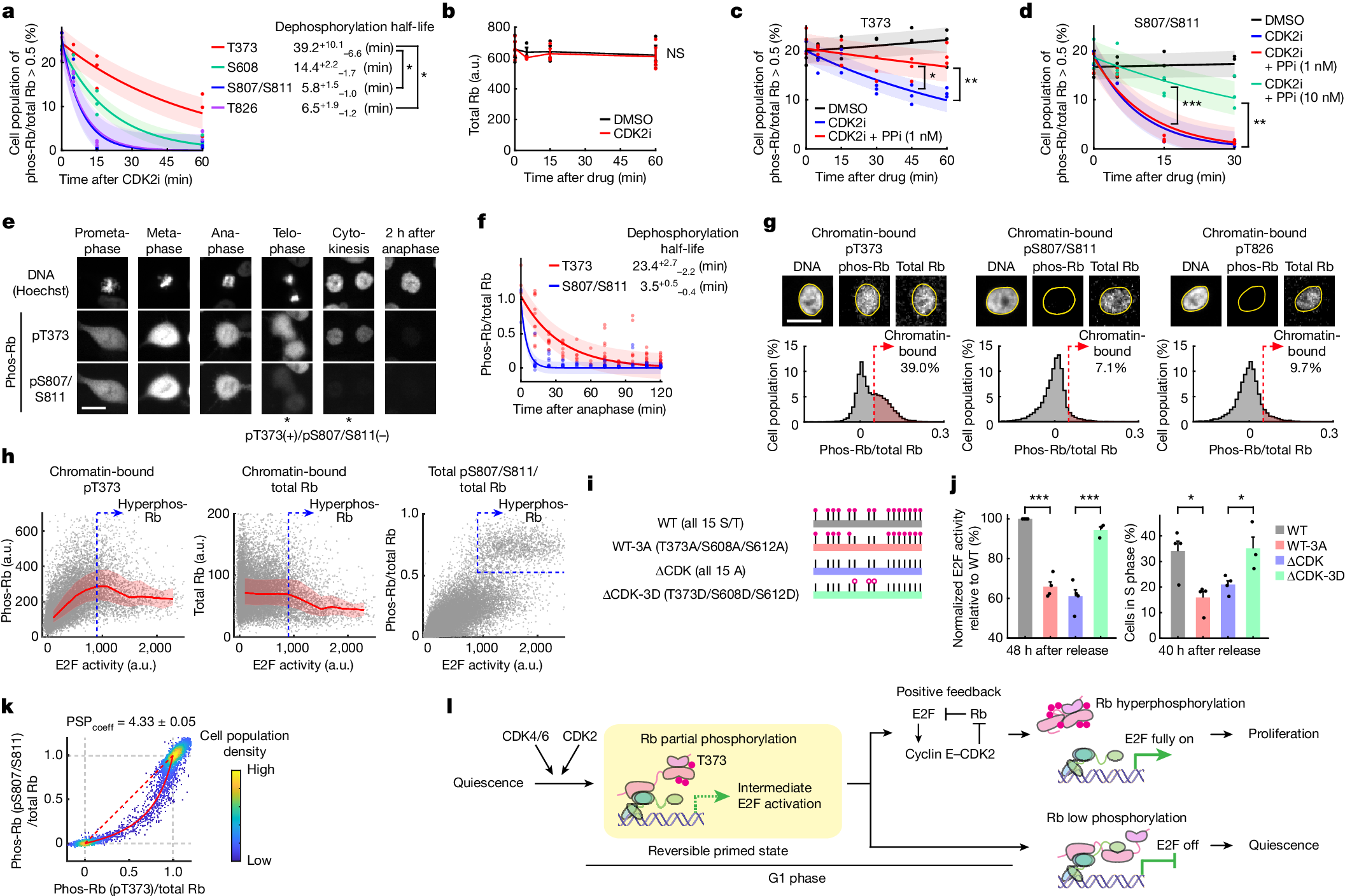
Fig. 5: Regulation and function of T373 phosphorylated Rb.
From: An intermediate Rb–E2F activity state safeguards proliferation commitment

a–d, Exponential decay fitting (mean ± s.e. from 3 biological replicates). Cells were treated with CDK2i (20 μM) 42 h after release with starvation medium + EGF (20 ng ml–1) + CDK4/6i (1 µM). One-way ANOVA and Scheffé’s post hoc comparison (a) or two-sided, two-sample t-tests (b–d). a, P = 0.042 (vs S807/S811), P = 0.046 (vs T826). b, P = 0.91 (not significant (NS)). c,d, Cells were pre-treated with the PPi calyculin A (1 nM 60 min or 10 nM 30 min before CDK2i). T373: P = 0.039 (45 min), P = 4.5 × 10−3 (60 min). S807/S811: P = 7.1 × 10−4 (10 nM, 15 min), P = 6.3 × 10−3 (10 nM, 30 min). e,f, Asynchronously cycling cells in starvation medium + EGF (0.2 ng ml–1) were fixed 16 h after 50 ng ml–1 neocarzinostatin for 20 min. e, Images at different cell cycle stages during mitosis. Scale bar, 20 μm. f, Exponential decay fitting (mean ± s.e. from 3 biological replicates). Cells born 1–16 h after neocarzinostatin treatment were computationally aligned at anaphase. n = 1,160 cells. g, Representative images of MCF-10A cells stained for DNA (Hoechst), chromatin-bound phospho-Rb, and chromatin-bound total-Rb (top), and histograms of pre-extracted phospho-Rb/total-Rb (bottom). Soluble protein was pre-extracted 36 h after release with growth medium + CDK4/6i (1 µM). Scale bar, 20 μm. n = 14,385, 13,341 and 14,578 cells for T373, S807/S811 and T826, respectively; 1 out of 3 biological replicates. h, Single-cell correlation of E2F activity and pre-extracted pT373 (left), pre-extracted total-Rb (middle) and total (without pre-extraction) pS807/S811/total Rb (right) 36 h after release with growth medium + CDK4/6i (1 µM). Red lines indicate median values ± 25th and 75th percentiles. n = 14,385 (left and middle) and 22,615 cells (right); 1 out of 3 biological replicates. i, Schematic of doxycycline-inducible HA-tagged Rb constructs. j, E2F activity (left) and cells in S phase (right) after release with growth medium + CDK4/6i (1 µM). Mean ± s.e. from 4 biological replicates, except ΔCDK-3D (3 biological replicates). Endogenous Rb was knocked down 1 day before release and exogenous Rb was doxycycline-induced 5 h before release. Cells with 210 < HA < 211 were selected for analysis. Two-sided, two-sample t-tests. E2F activity: P = 1.8 × 10−5 (WT vs WT-3A), P = 9.2 × 10−4 (ΔCDK vs ΔCDK-3D). S phase cells: P = 0.013 (WT vs WT-3A), P = 0.036 (ΔCDK vs ΔCDK-3D). k, PSP plots of cells 16 h after release with starvation medium + EGF (20 ng ml–1) + DMSO (without CDK4/6i). n = 3,580 cells; 1 out of 3 biological replicates. l, Model for a reversible primed G1 state.