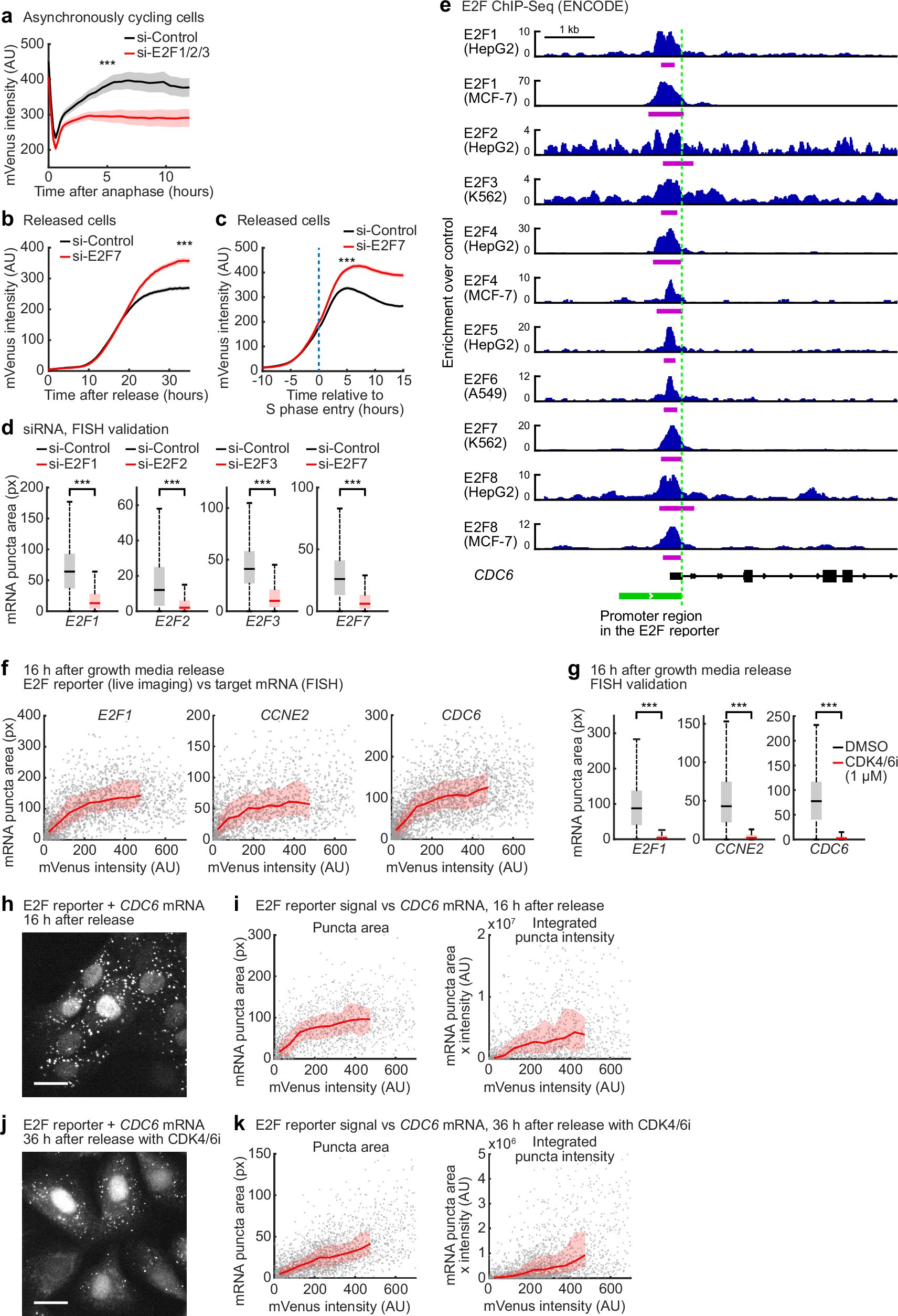
Extended Data Fig. 2: The E2F reporter is a global E2F transcriptional activity reporter, monitoring both activating and repressing E2Fs.
From: An intermediate Rb–E2F activity state safeguards proliferation commitment

Related to Fig. 1. a, mVenus intensity (the E2F reporter) traces of MCF−10A cells asynchronously cycling in starvation media + EGF (20 ng/mL). Cells were treated with si-Control or si-E2F1/2/3 four hours before starting live-cell imaging. Cells that were born 22 h to 30 h after the start of live-cell imaging were analyzed. Cell traces were computationally aligned at anaphase. A p-value for mVenus intensity 5 h after anaphase was calculated using two-sided, two-sample t tests (mean ± SE. n = 125, 120 cells for si-Control, si-E2F1/2/3, respectively. p-value = 4.3 × 10−4. 1 of n = 3 biological replicates). b, mVenus intensity (the E2F reporter) traces after release with starvation media + EGF (20 ng/mL). Cells were treated with si-Control or si-E2F7 two days before release. A p-value for mVenus intensity 35 h after release was calculated using two-sided, two-sample t tests (mean ± SE. n = 913, 1026 cells for si-Control, si-E2F7, respectively. p-value = 9.0 × 10−20. 1 of n = 3 biological replicates). c, Cell traces in b were computationally aligned at S phase entry. A p-value for mVenus intensity 5 h after S phase entry was calculated using two-sided, two-sample t tests (mean ± SE. n = 796, 872 cells for si-Control, si-E2F7, respectively. p-value = 1.1 × 10−14. 1 of n = 3 biological replicates). d, Box plots of mRNA puncta area of E2F1, E2F2, E2F3, E2F7. Cells were treated with si-Control, si-E2F1, si-E2F2, or si-E2F3 one day before release with growth media and fixed 16 h after release. Cells were treated with si-Control or si-E2F7 for four hours, incubated in starvation media + EGF (20 ng/mL) for 14 h, and fixed. Box centers are median values, box edges are the 25th and 75th percentiles, and whiskers are minimum and maximum values. p-values were calculated using two-sided, two-sample t tests (E2F1: n = 721 cells for si-Control, 729 cells for si-E2F1, p-value = 3.8 × 10−119. E2F2: n = 721 cells for si-Control, 777 cells for si-E2F2, p-value = 1.1 × 10−66. E2F3: n = 721 cells for si-Control, 731 cells for si-E2F3, p-value = 5.6 × 10−141. E2F7: n = 1000 cells for si-Control, 1000 cells for si-E2F7, p-value = 3.0 × 10−145). e, E2F ChIP-Seq signals (blue plots) over CDC6 promoter region used in the E2F reporter (a green box), and detected peaks (magenta lines) with irreproducible discovery rate (IDR) cutoff = 0.05 (publicly available datasets from ENCODE). f, Single-cell correlation of mVenus intensity (the E2F reporter) and E2F target gene mRNA puncta area. Cells were fixed 16 h after growth media release. Red lines are median values and light red ranges are the 25th and 75th percentiles for E2F activity bins (n = 2192, 1833, 2836 cells for E2F1, CCNE2, CDC6, respectively. 1 of n = 4 biological replicates). g, Box plots of mRNA puncta area of E2F target genes. Cells were released with growth media + DMSO or CDK4/6i (1 μM palbociclib) and fixed 16 h after release. Box centers are median values, box edges are the 25th and 75th percentiles, and whiskers are minimum and maximum values. p-values were calculated using two-sided, two-sample t tests (E2F1: n = 806 cells for DMSO, 778 cells for 4/6i, p-value = 1.6 × 10−213. CCNE2: n = 656 cells for DMSO, 765 cells for 4/6i, p-value = 3.9 × 10−186. CDC6: n = 760 cells for DMSO, 768 cells for 4/6i, p-value = 2.8 × 10−240. 1 of n = 3 biological replicates). h, j, Representative images of MCF-10A cells expressing mVenus (the E2F reporter, in the nucleus) and FISH staining for CDC6 mRNA (puncta in the cytoplasm). Cells were fixed 16 h after release with growth media (h) or 36 h after release with growth media + CDK4/6i (1 μM) (j). Scale bar = 20 μm. i, k, Single-cell correlation of mVenus intensity (the E2F reporter) and CDC6 mRNA puncta area (left) or CDC6 mRNA puncta area multiplied by its intensity (right). Cells were fixed 16 h after release with growth media (i) or 36 h after release with growth media + CDK4/6i (1 μM) (k). Red lines are median values and light red ranges are the 25th and 75th percentiles for E2F activity bins (i: n = 1637 cells. 1 of n = 4 biological replicates. k: n = 2499 cells. 1 of n = 3 biological replicates).