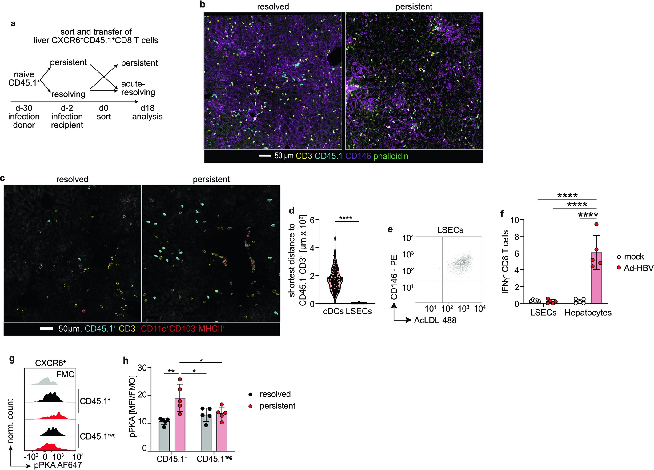
Extended Data Fig. 6: Impact of the liver tissue rheostat via AC/cAMP/PKA signalling on virus-specific CD8 T cell function.
From: A liver immune rheostat regulates CD8 T cell immunity in chronic HBV infection

a, Experimental scheme illustrating the isolation of liver CXCR6+CD45.1+ CD8 T cells at d30 p.i. from mice with resolved or persistent infection that were transferred into mice with Ad–CMV-GOL resolving infection or into mice infected with Ad-TTR-GOL developing a persistent infection (d2 p.i.). b, Confocal volumetric imaging of liver tissue from mice with resolved or persistent infection (d45 p.i.) analysing localization of CD45.1+CD3+ T cells and CD146+ liver sinusoidal endothelial cells (LSECs), phalloidin for staining of cytoskeleton, bar 50 µm (n = 3). c, 3D-rendered surfaces of volumetric confocal microscopy imaging of CD103+CD11c+MHCII+ dendritic cells and CD45.1+ antigen-specific T cells in livers of mice with resolved or persistent infection (d45 p.i.; n = 5) d, Distance between CD45.1+CD3+ T cells and CD146+ LSECs or cDCs (unpaired two-sided t-test p < 0.0001, n = 3). e, Purity of LSECs ( ≥ 98%) isolated from murine livers determined by AcLDL uptake and CD146 expression. f, INFγ expression by HBc-specific CD8 T cells cocultured with Ad-HBV or mock-infected hepatocytes or LSECs pre-treated with supernatant of Ad-HBV or mock-infected hepatocytes before coculture to investigate cross-presentation of HBcore antigen (two-way ANOVA with Tukey’s multiple comparison, LSEC-ctrl vs. LSEC-Ad-HBV p = 0.9987, LCEC-ctrl vs. hepatocytes-ctrl p = 0.9992, LSEC-ctrl vs. hepatocytes-Ad-HBV p < 0.0001, LSEC-Ad-HBV vs. hepatocytes-ctrl p > 0.9999, LSEC-AdHBV vs. hepatocytes-AdHBV p < 0.0001, hepatocytes-ctrl vs hepatocytes-Ad-HBV p < 0.0001, n = 4, mean with SD). g, h, pS114 PKA (pPKA) levels in liver and spleen CD45.1+CD8 T cells on d45 p.i. (two-way ANOVA with Tukey’s multiple comparison, CD45.1+ resolved vs. persistent p = 0.0022, CD45.1neg resolved vs. persistent p = 0.9958, CD45.1+ resolved vs. CD45.1neg resolved p = 0.6024, CD45.1+ persistent vs. CD45.1neg persistent p = 0.0443, CD45.1+ persistent vs. CD45.1neg resolved p = 0.0285, CD45.1+ resolved vs. CD45.1neg persistent p = 0.4709, n = 5, mean with SD) c,h: one out of ≥ two independent experiments shown (n = 5); p≥0.05, *p < 0.05, **p < 0.01, ***p < 0.001, ****p < 0.0001, not significant (n.s.); FMO = fluorescence minus one, MFI = geometric mean fluorescence intensity, p.i. = post infection.