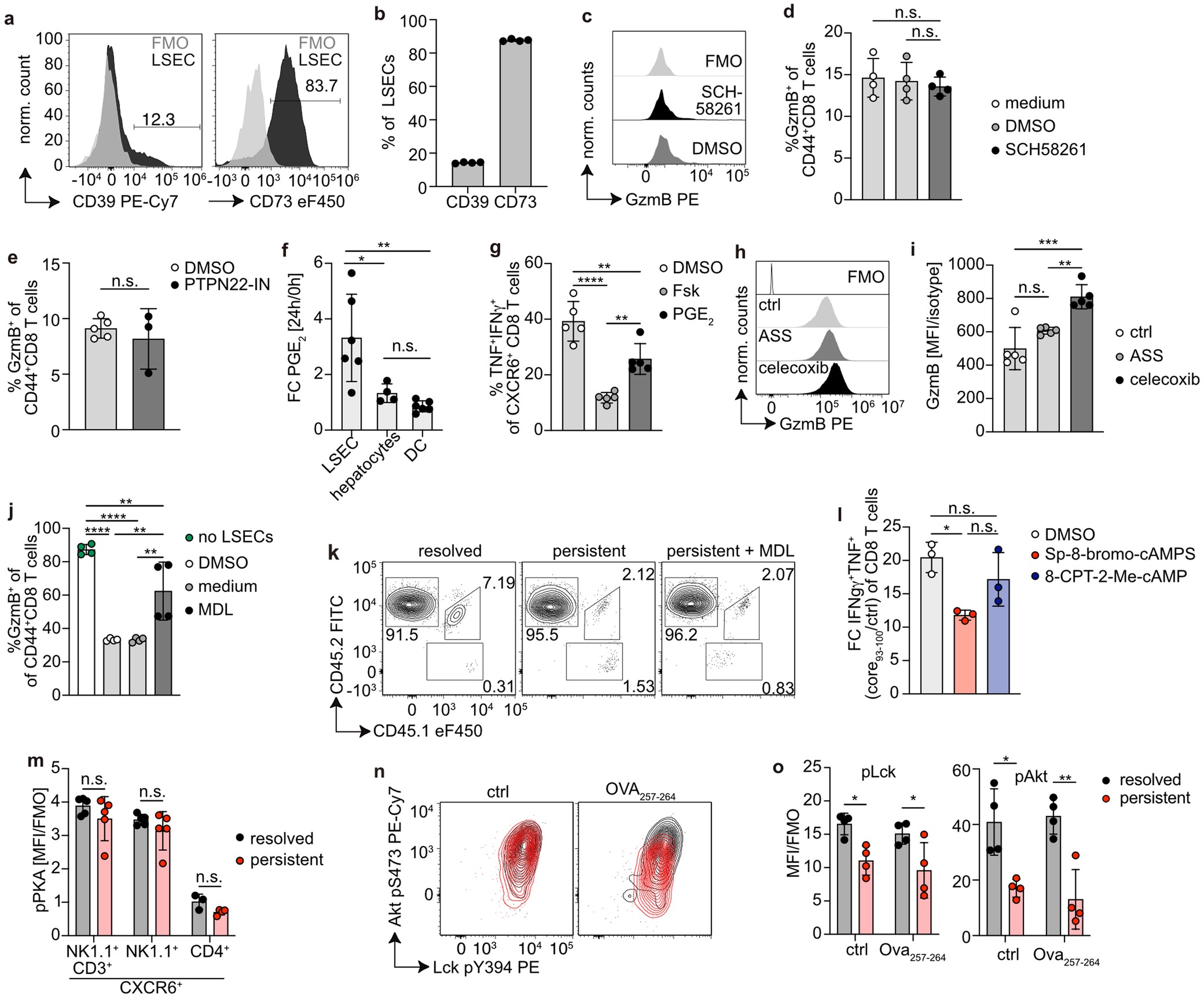
Extended Data Fig. 7: Increased adenylyl cyclase-cAMP-PKA signalling and disrupted T cell receptor signalling in CXCR6+ CD8 T cells during persistent hepatotropic infection.
From: A liver immune rheostat regulates CD8 T cell immunity in chronic HBV infection

a,b, CD39 and CD73 expression by LSECs and quantification (n = 4). c,d, GzmB expression by CD8 T cells co-cultured with activated LSECs for 24 h, T cells were treated with SCH58261 (A2AR antagonist), solvent control, or medium and quantification (one-way ANOVA with Dunnett’s multiple comparison, n = 4, mean with SD). e, Quantification of GzmB expression by CD44+CD8 T cells in coculture with activated LSECs, T cells were treated with PTPN22-IN (PTP22 inhibitor) or solvent control (unpaired two-sided t-test, DMSO: n = 5, PTP22-IN: n = 3, mean with SD). f, prostanoid E2 (PGE2) secretion by mouse LSECs, hepatocytes and dendritic cells (DCs) (one-way ANOVA, Tukey’s multiple comparison, LSECs vs. hepatocytes Padj=0.0214, LSECs vs. DCs Padj=0.0023, hepatocytes vs. DCs Padj=0.7465, LSEC: n = 6, hepatocytes: n = 4, DC: n = 6, mean with SD). g, Quantification of cytokine expression after OVA257-264 peptide stimulation by CD45.1+CXCR6+CD8 T cells isolated from resolved infection and treated with PGE2, Fsk, or solvent control (one-way ANOVA, Tukey’s multiple comparison, DMSO vs. Fsk Padj<0.0001, DMSO vs. PGE2 Padj=0.004, Fsk vs. PGE2 Padj=0.0036, n = 5, mean with SEM). h,i, GzmB expression and quantification by CD44+CD8 T cells in coculture with LSECs and the selective Cox2 inhibitor celecoxib or acetylsalicylic acid (ASS, two-way ANOVA with Tukey’s multiple comparison, ASS vs celecoxib Padj=0.0068, ASS vs ctrl Padj=0.1579, celecoxib vs ctrl Padj=0.0002, n = 5, mean with SD). J, GzmB expression and quantification by CD8 T cells co-cultured with activated LSECs for 24 h after 1 h pre-treatment of T cells with MDL-12330A (MDL), solvent control, or medium and T cells without LSEC contact (one-way ANOVA with Tukey’s multiple comparison no LSEC vs. MDL p = 0.0085, no LSEC vs. DMSO p < 0.0001, no LSEC vs. medium p < 0.0001, MDL vs. DMSO p = 0.0026, MDL vs. medium p = 0.0025, DMSO vs. medium p > 0.9999, n = 4, mean with SD). k, Gating strategy for the reisolation of CD45.1+/+ CD8 T cells activated in vitro for 3 d followed by 1 h pre-treatment with MDL-12,330 A (MDL) or mock before transfer into mice with resolved or persistent infection for 3d (unpaired t-test, n = 4). l,). l, IFNγ+TNF+ CD8 T cells (peptide-stimulated normalized to medium control) after 4 h pre-treatment of activated CD8 T cells with Sp-8br-cAMPS (PKA agonist), 8-pCPT-2′-O-Me-cAMP (EPAC agonist), or solvent control followed by 15 h peptide restimulation (one-way ANOVA with Tukey’s multiple comparison Sp-8br-camps vs, 8-pCPT-2′-O-Me-cAMP Padj=0.1091, Sp-8br-camps vs, DMSO Padj=0.0179, 8-pCPT-2′-O-Me-cAMP vs. DMSO Padj=0.3597, n = 3, mean with SD). M, pPKA levels by liver CXCR6+ NK, NKT or CD4 T cells at d45 after infection with 107 or 108 IU Ad-HBV (two-way ANOVA with Tukey’s multiple comparison, n = 5, mean with SD). n,o, pS473 Akt (pAkt) and pY394 Lck (pLck) levels in virus-specific liver CXCR6+CD8 T cells after ex vivo OVA257-264 peptide restimulation or medium control at d30 p.i. with Ad-CMV-GOL or Ad-TTR-GOL (one-way ANOVA with Sidak’s multiple comparison, pLck ctrl Padj=0.0320, Ova257-264 Padj=0.0315, pAkt ctrl Padj=0.0401, Ova257-264 Padj=0.0087, n = 5, mean with SD). A-o: one out of ≥ two independent experiments shown; p≥0.05, *p < 0.05, **p < 0.01, ***p < 0.001, ****p < 0.0001, not significant (n.s.); FMO = fluorescence minus one, MFI = geometric mean fluorescence intensity, Padj = adjusted p-value.