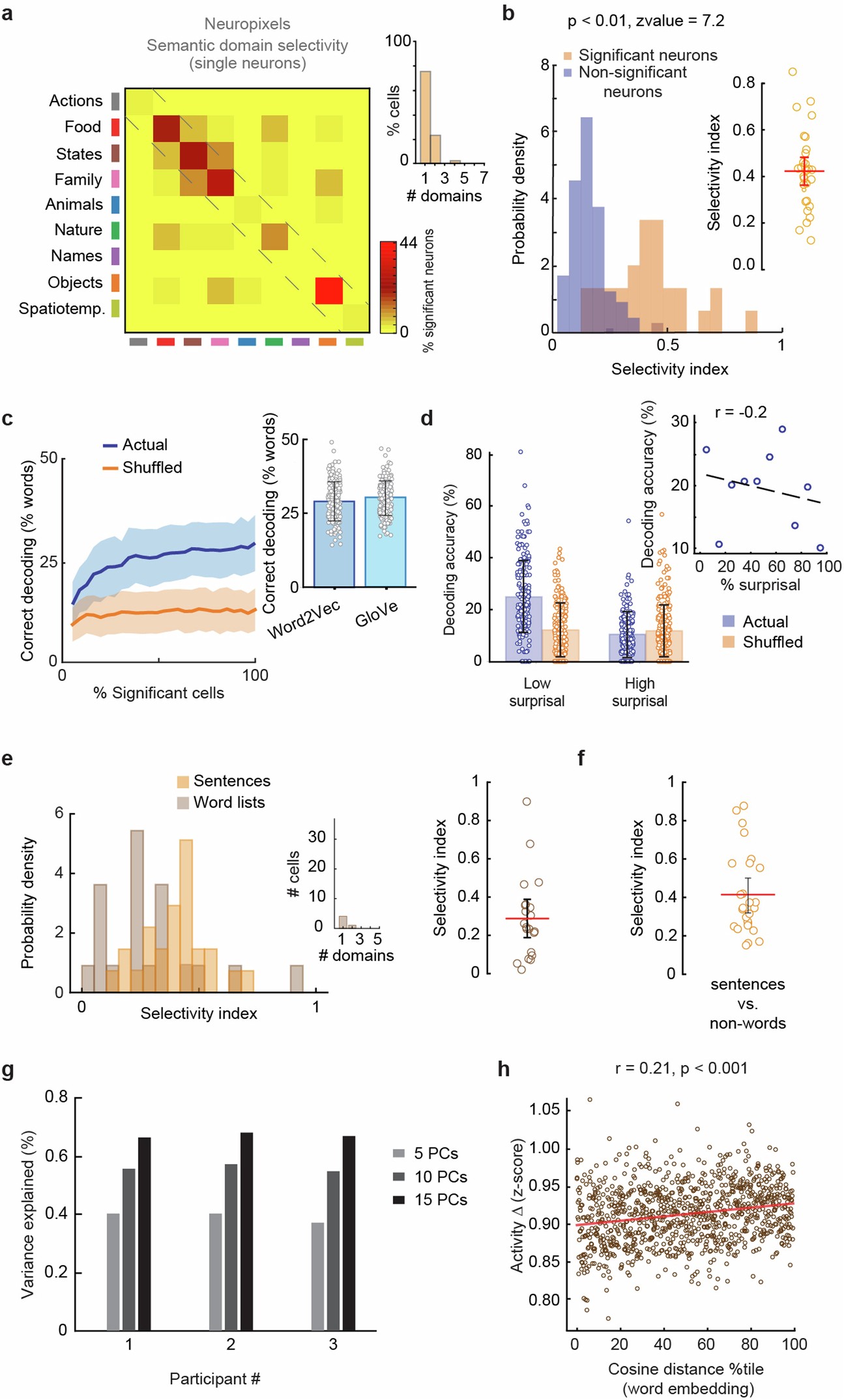
Extended Data Fig. 3: Confirming consistency of semantic representations by neurons using Neuropixels recordings.
From: Semantic encoding during language comprehension at single-cell resolution

a, Coincidence matrix illustrating the distribution of cells obtained from Neuropixels recordings that displayed selective responses to one or more semantic domains (two-tailed rank-sum test, p < 0.05, FDR adjusted). Inset, proportions of cells that displayed selective responses to one or more semantic domains. b, The distributions of SIs are shown separately for semantically-selective (n = 29, orange) and non-selective (n = 125, grey) cells. The mean SI of cells that did not display semantic selectivity (n = 125) was 0.16 (one-sided rank-sum test, z-value = 7.2, p < 0.0001). Inset, selectivity index (SI) of each neuron (n = 29) when compared across different semantic domains. c, The cumulative decoding performance (± s.d.) of all semantically selective neurons during sentences (blue) versus chance (orange). Inset, decoding performances (± s.d.) across two independent embedding models (Word2Vec and GloVe). d, Decoding accuracies for words that displayed high vs. low surprisal based on the preceding sentence contexts in which they were heard. Actual and chance decoding performances are shown in blue and orange, respectively (mean ± s.d., one-sided rank-sum test z-value = 25, p < 0.001). The inset shows a regression analysis on the relation between decoding performance and surprisal. e, Left, SI distributions for neurons during word list and sentence presentations together with the number of neurons that responded selectivity to one or more semantic domains (Inset). Right, the SI for neurons (mean with 95% CL, n = 21; excluding zero firing rate neurons) during word-list presentation. The SI dropped from 0.39 (CI = 0.33-0.45) during the sentences to 0.29 (CI = 0.19-0.39) during word list presentation (signed-rank test, z(41) = 168, p = 0.035). f, The selectivity index of neurons for which nonword lists presentation was performed (n = 26 of 153 cells were selective) when comparing their activities during sentences vs. nonwords (mean SI = 0.34, CI = 0.28-0.40). Here, the selectivity of each neuron reflects the degree to which it differentiates any semantic (meaningful) compared to non-semantic (nonmeaningful) information. g, Contribution to the variance explained in PC space for word projections across participants using a participant-dropping procedure. h, Activities of neurons for word pairs based on their vectoral cosine distance within the 300-dimensional embedding space (z-scored activity change over percentile cosine similarity; Pearson’s correlation r = 0.21, p < 0.001).