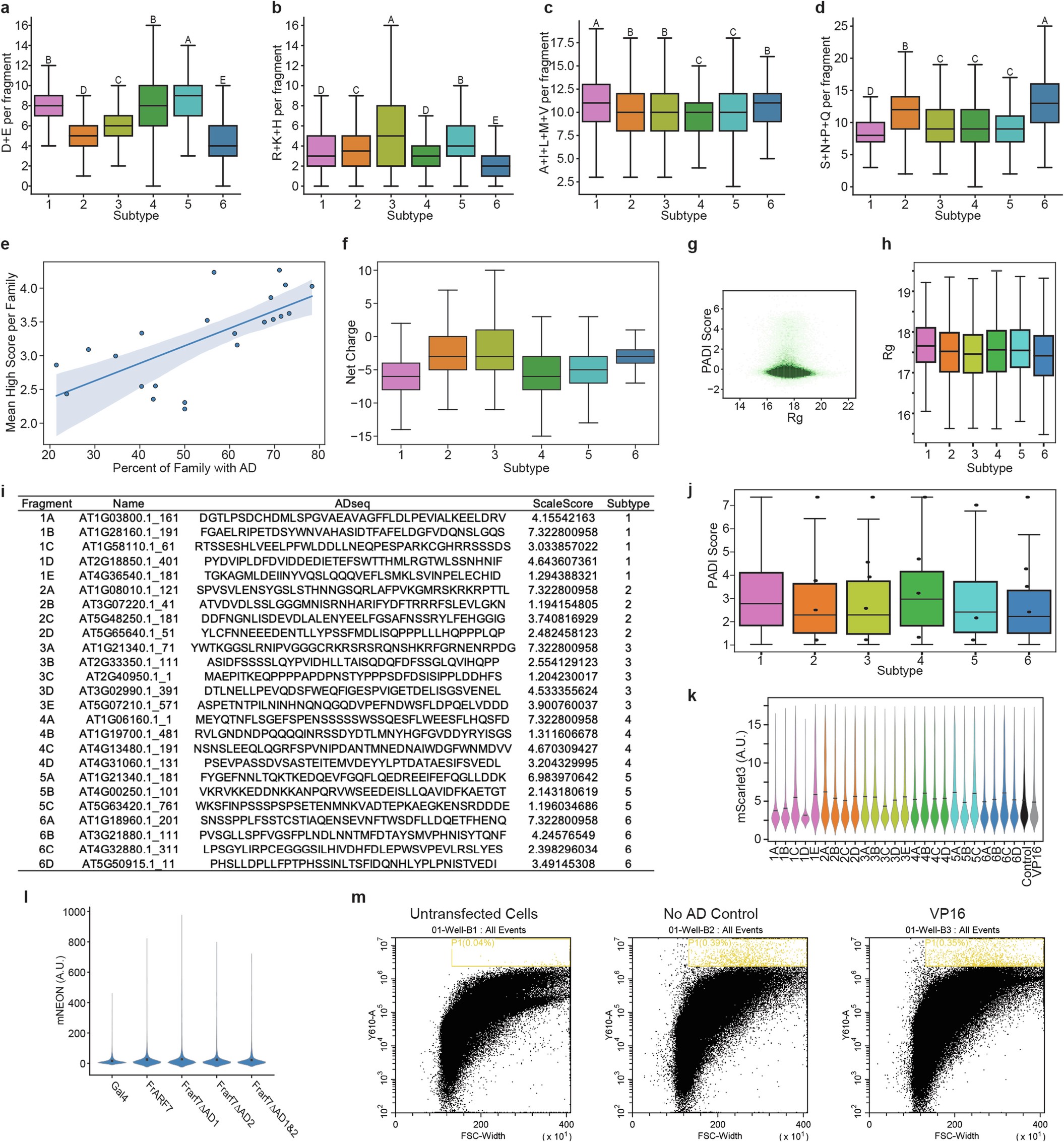
Extended Data Fig. 2: PADI hit characterization.
From: Identification of plant transcriptional activation domains

a–d, Box plots showing the number of D + E (a) R + K + H (b) A + I + L + M + V (c) and S + N + P + Q (d) of each subtype (n ≥ 625). Letters correspond to the statistical levels of each subtype based on the Tukey–Kramer HSD metric with an alpha-level of 0.05. e, Scatter plot showing the correlation between the percentage of TFs with at least one AD (defined as a PADI score of greater than or equal to 1 and from an IDR) and the mean of the highest-scoring AD from each TF in a family. The line represents the linear regression and the shaded area represent the 95% confidence interval. f, Box plots showing the net charge of hits from each of the six AD subtypes (n ≥ 625). g, Heat map showing the distribution of Rg values against PADI score for all tested fragments (n = 6,207). We used simulations to examine the radius of gyration (Rg), which is a measure of the volume that an IDR ensemble occupies. Rg is particularly relevant to the AD molecular mechanism, as exposure of interacting side chains is necessary for interaction with the transcriptional machinery. We found that the Rg of our identified ADs occupied a narrow range of radii, as compared to the tested library, raising the possibility that ADs must adopt sufficiently expanded conformations for activity. h, Box plots showing the Rg values of each subtype; Rg was similar across subtypes (n ≥ 625). i, Table describing the PADI fragments tested in the synthetic TFs in Fig. 3h. The fragment key, its Arabidopsis identifier, amino acid sequence, PADI score, and subtype are shown. j, Box plots showing the distribution of PADI scores for each of the six subtypes. The stars represent the PADI score of the fragments tested for activity in Fig. 3h and shown in Extended Data Fig. 2i. The tested fragments span the range of PADI scores found in the six subtypes (n ≥ 625). Stars depict the PADI scores of selected hits for testing in protoplasts. k, Protein accumulation of Synthetic TFs from Fig. 3h. Violin plots show the mScarlet-TF values of cells. The black lines mark the mean mScarlet-TF value of each sample (n ≥ 529 cells from 3 independent transfections). l, Protein accumulation of FrankenARF TFs from Fig. 4e. Violin plots show the mNEON-TF values of cells. The black lines mark the mean mNEON-TF value of each sample (n ≥ 2,212 cells from 4 independent transfections). All cells collected for reporter expression were gated on the presence of TF signal when compared to blank cells. Only positive cells were used to collect output data presented in Figs. 3h and 4e. m, Gating strategy for examination of AD activity in protoplasts. Cells were gated based on size and mScarlet (for presence of TF) signal as depicted. Untransfected cells did not display signal above the threshold for mScarlet (left) whereas control cells transfected with the TF lacking an AD (middle) and cells transfected with the TF carrying VP16 (right) were selected for assessment of mNeonGreen (transcriptional output). All box plots represent the median and interquartile range. The whiskers are 1.5 times the interquartile range.