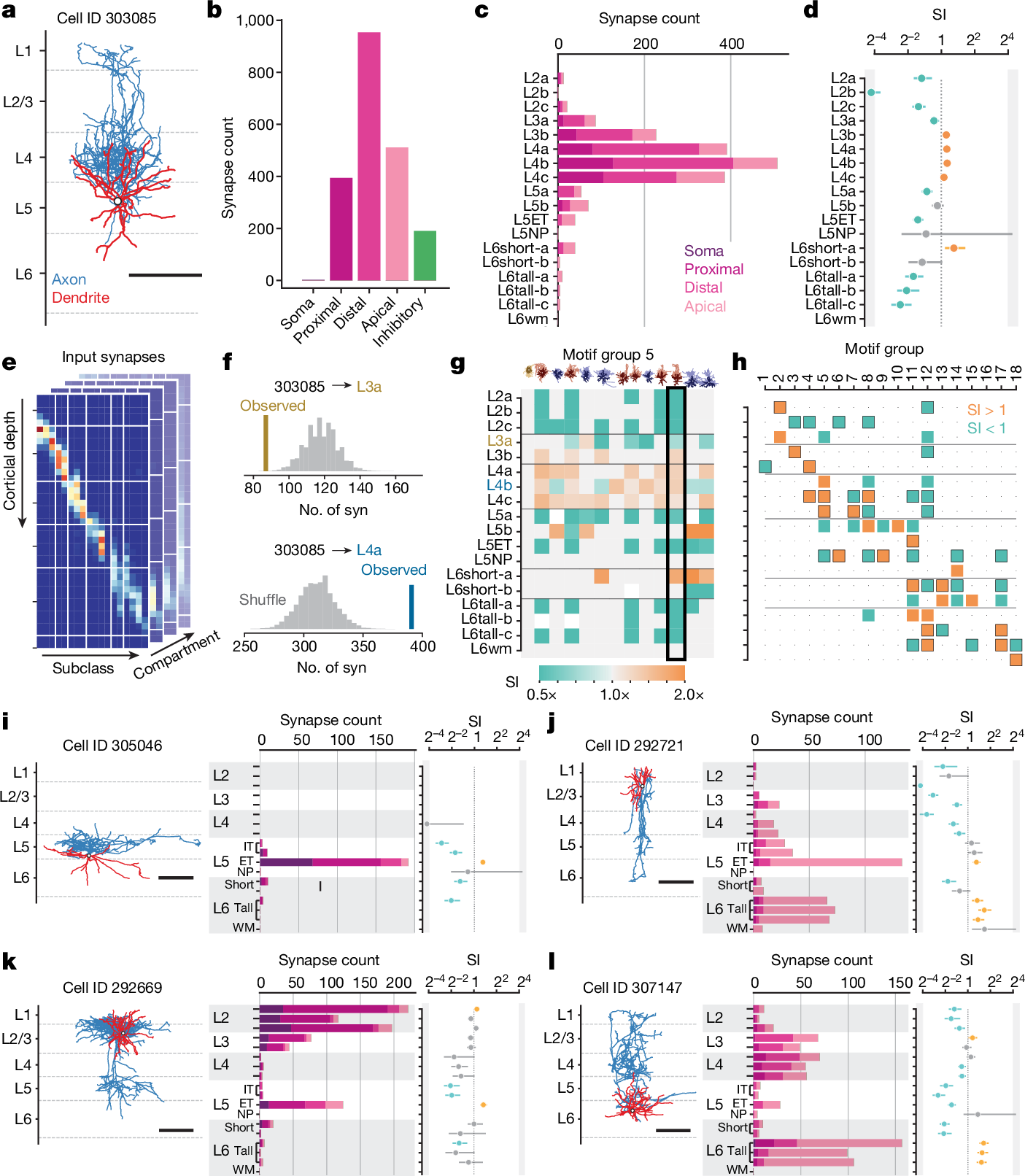
Fig. 6: Synaptic selectivity and cell connectivity cards.
From: Inhibitory specificity from a connectomic census of mouse visual cortex

a, Example inhibitory neuron (cell ID 303085). Axon in blue, dendrite in red. Scale bar, 200 µm. b, Distribution of synaptic outputs across target compartments for the cell in a. c, Distribution of synaptic outputs across M-types (bar length) and compartments (bar colours) for the cell in a. d, Selectivity index values for the cell in a, measured as the ratio of observed synapse count to median shuffled synapse count for a null model as described below. Error bars indicate 95th percentile interval. Coloured dots (blue, low; orange, high) indicate significant differences (two-sided shuffle, P < 0.05) relative to the shuffle distribution after Holm–Sidak multiple test correction. e, As a baseline synapse distribution for null models, all synaptic inputs onto all cells in the column were binned by compartment, depth and M-type. (See Extended Data Fig. 10 for more details.) f, Shuffled connectivity for the cell in a was computed by sampling from the baseline synapse distribution with the observed depth and compartment bins and counting synapses onto each M-type across all bins (n = 1,000 shuffles). Example shuffle values for L3a (top) and L4a (bottom) M-types versus observed synapses are shown. g, Selectivity index for all cells in motif group 5. Non-significant values are assigned a value of 1. The cell in a is highlighted by a black box. h, Direction of the median cell’s selectivity index from each motif group onto each M-type. Orange indicates more connected, blue less connected. Connections where the median selectivity index was non-significant are indicated with a dot. i–l, Compact cell connectivity cards encapsulating anatomy (left), M-type target distribution (middle, bar length), compartment targeting (middle, bar colours as in d) and selectivity index (right, as in g) for four example neurons: an L5ET-specific basket cell (i), a deep-layer-specific upper layer neuron (j), a translaminar basket cell (k) and a translaminar layer 6 interneuron (l). Full connectivity cards for all cells can be found in Supplementary File 1. Scale bars, 200 µm. SI, selectivity index.