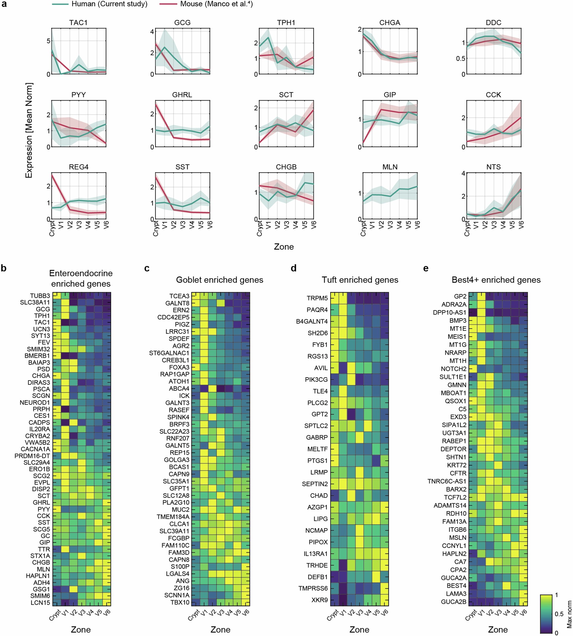
Extended Data Fig. 6: Zonated gene expression in secretory epithelial cells.
From: A spatial expression atlas of the adult human proximal small intestine

a, Zonation profiles for key EEC secreted hormones and peptides in human (cyan) and mouse4 (red). Profiles were interpolated to fit same number of zones. Lines show the mean normalized UMI fractions. Patches show SEM. b-e, Heat maps showing max-normalized zonation profiles. Columns represent zones. Rows represent cell type enriched genes (max expression above 1e-5; fold-change to any other cell type above 5 for EEC and Tuft; above 2 for Goblet cells and Best4 cells).