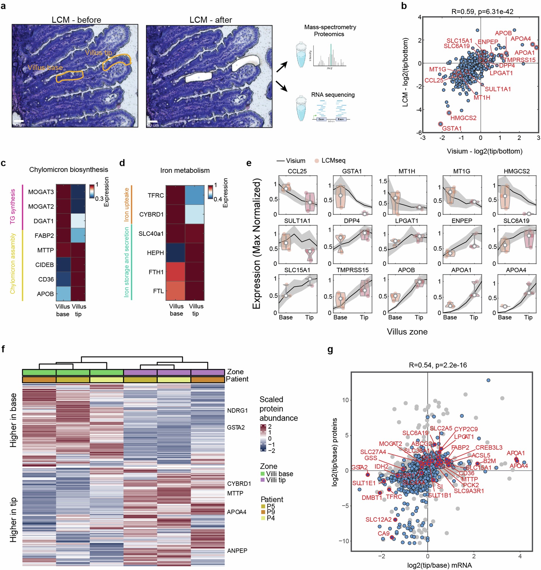
Extended Data Fig. 9: Laser capture microdissection of epithelial specific segments recapitulates Visium zonated expression patterns at the mRNA and protein levels.
From: A spatial expression atlas of the adult human proximal small intestine

a, LCM of villus epithelium top and bottom segments for P1 before and after tissue dissection. Collected tissue was used for RNAseq (n = 8) and Proteomics (n = 3). Scale bar, 50 μm. The diagram was created using BioRender. b, Spearman correlation (R = 0.59, two-sided p = 6.31e-42) of the villus height bias for epithelial specific genes between Visium and LCMseq. Representative genes from Extended Data Fig. 10 are highlighted in red. Values are mean of three biological repeats. Genes with expression below 5e-5 or that were identified in less than tree samples were excluded due to technical noise. c,d, LCMseq max normalized expression in bottom and tip segments for genes in chylomicrons biosynthesis pathway (c) and iron metabolism (d) pathways. e, Visium and LCMseq mRNA zonation profiles for genes highlighted in b. Visium black lines are median and patches are absolute deviation (MAD) between all patients (n = 8) zonation profiles for villus bottom (V1) to villus tip (V6). Profiles are normalized to their maximal expression across zones. LCMseq violin plots of (n = 3 patients with zone-matched data). Coloured dots are maximal normalized values for each patient. Grey whiskers show 25-75 percentiles, white circles show medians. f, Spearman-based clustering of LCM-proteomics. Clustering was performed for proteins which had sum-normalized protein abundance of 5e-4. g, Spearman correlation (R = 0.54, two-sided p = 2.2e-16) of the villus height bias of mRNA (based on spatial transcriptomics) and the corresponding proteins (based on LCM proteomics). Shown are genes with sum-normalized expression above 1e-6 (in either RNA or protein). Spearman R is calculated on significantly polarized genes between the LCM samples, coloured by blue (exact Wilcox rank-sum with BH correction, Q-val<0.3). Circled in red – examples of genes mentioned throughout the study.