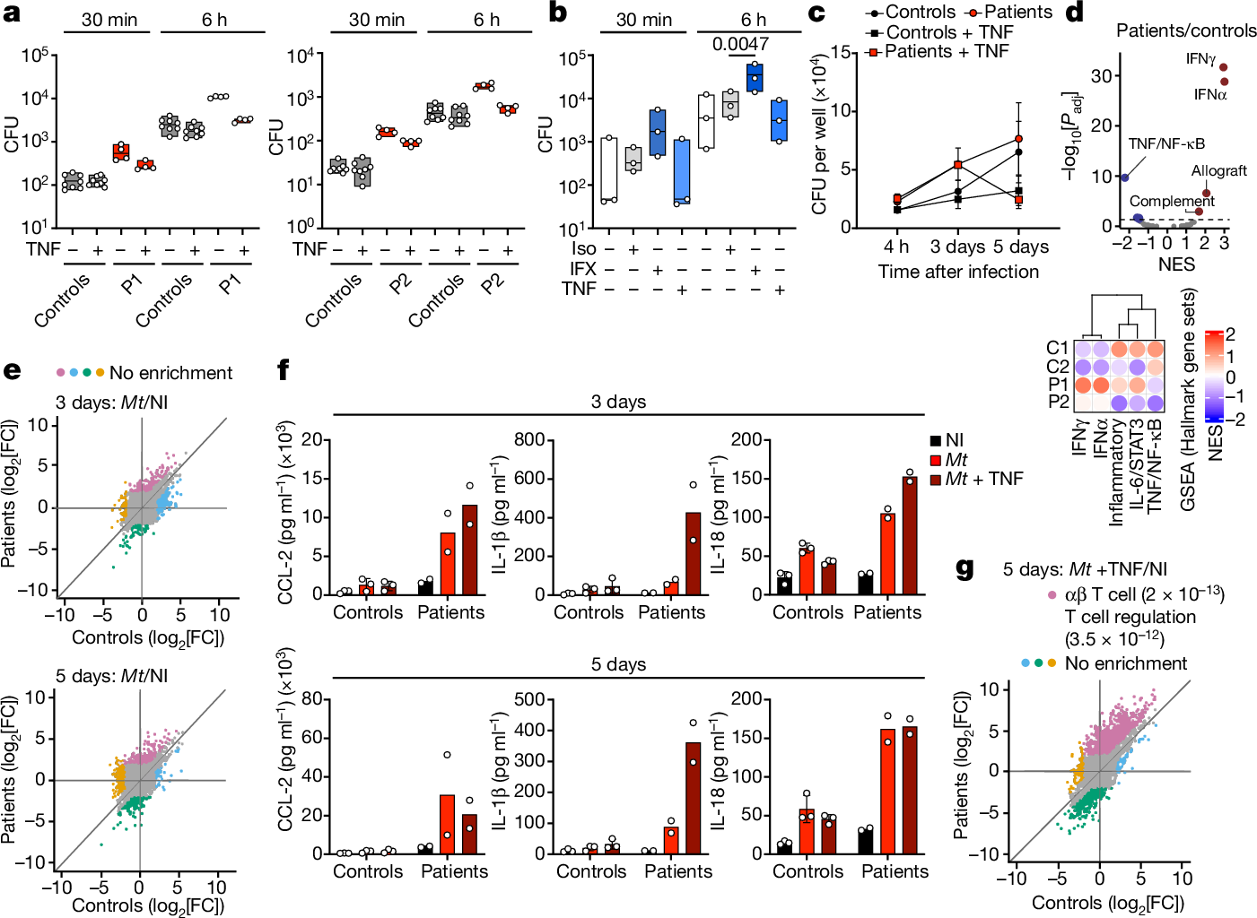
Fig. 5: The role of TNF against L. monocytogenes and M. tuberculosis.
From: Tuberculosis in otherwise healthy adults with inherited TNF deficiency

a, GM-CSF-matured MDMs from two healthy controls and P1 or P2 were stimulated with TNF for 24 h or left unstimulated and were then infected with L. monocytogenes. The floating bars depict the minimum and maximum values and the median is indicated. n = 4 technical replicates. b, GM-CSF-matured MDMs from healthy controls were derived in the presence of infliximab (IFX), or the corresponding isotype (iso) control, or were stimulated with TNF and then infected with L. monocytogenes as in a. The floating bars show the minimum and maximum values, and the median of three independent experiments is indicated. c, AML cells from healthy controls (n = 3), and the two patients with TNF deficiency were either left unstimulated or were stimulated with TNF and infected with live M. tuberculosis. Data are mean ± s.d. d, GSEA of resting AML cells from patients (n = 2) and controls (n = 3) with the 50 hallmark gene set. Results are shown for selected immune-related gene sets. NES, normalized enrichment score. P values were estimated using fgsea gene set enrichment based on an adaptive multilevel split Monte Carlo scheme. e, The log2-transformed fold change (FC) difference in expression for genes that are differentially expressed between the AML cells of patients and healthy controls in response to M. tuberculosis. NI, not infected. f, Cytokine concentrations in the supernatants from the AML cells of controls (n = 3) and patients (n = 2) either non-infected or infected with M. tuberculosis, with or without TNF. Data are mean ± s.d. g, The log2-transformed fold change difference in mRNA levels after stimulation with TNF in combination with M. tuberculosis infection for transcripts differentially expressed between infected and non-infected conditions. Significance was assessed using two-tailed paired t-tests (b).