Extended Data Fig. 1: Immunological and genetic features of human TNF deficiency.
From: Tuberculosis in otherwise healthy adults with inherited TNF deficiency

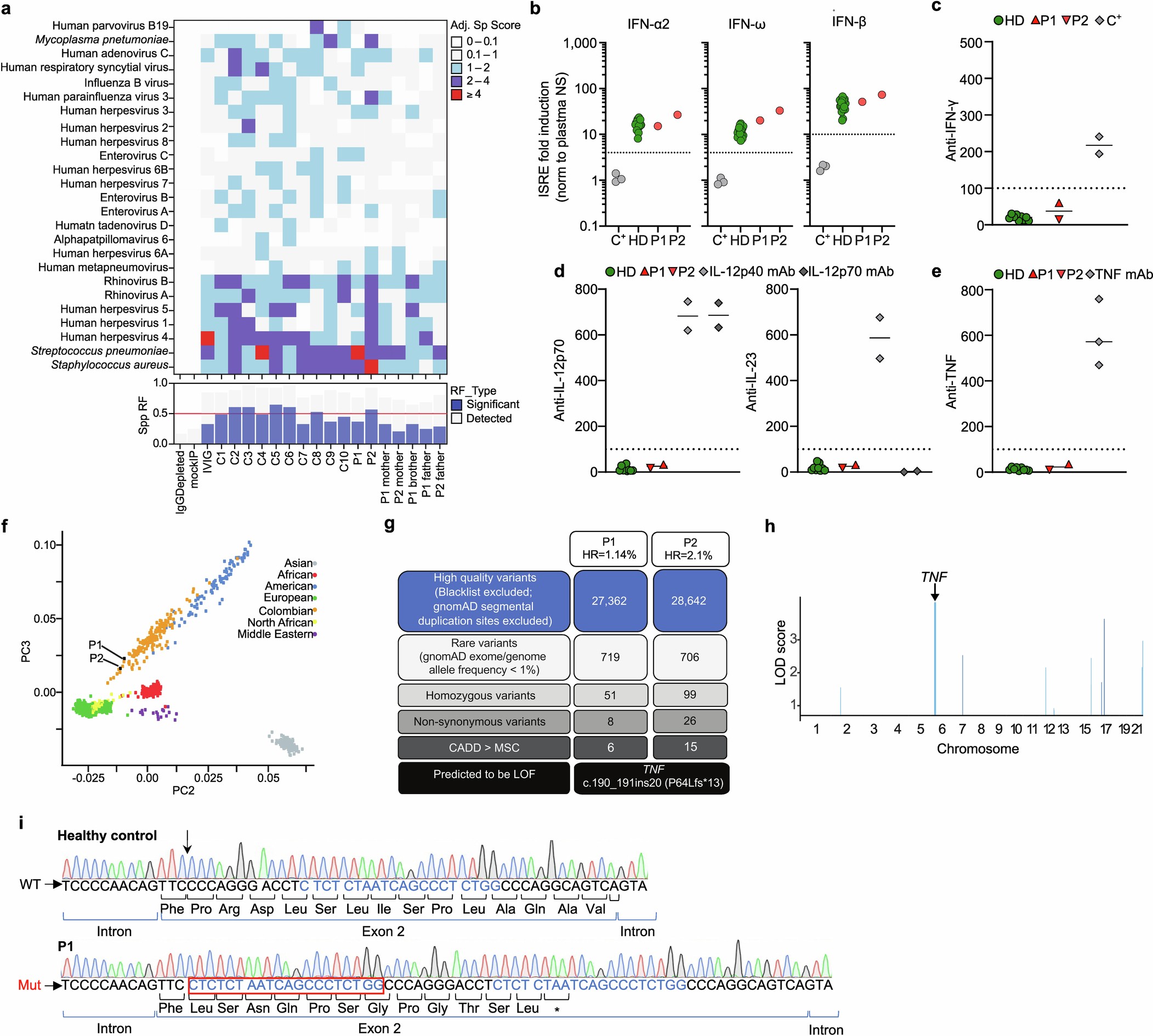
a, Heatmap indicating scores equivalent to the count of peptides displaying significant enrichment for a given species in serum samples from healthy controls, P1, P2 and their relatives. IgG-depleted serum (IgGDepleted) and pooled plasma used for intravenous immunoglobulin (IVIG) therapy were used as negative and positive controls, respectively. b, Luciferase-based neutralization assay for the detection of auto-Abs neutralizing IFN-α2, IFN-ω and IFN-ß in plasma from healthy controls (HD; n = 18), P1 and P2, and individuals known to have neutralizing auto-Abs (C+; n = 3). The dashed line indicates the threshold for neutralizing activity. c, Detection of auto-Abs against IFN-γ in plasma from healthy controls (n = 9), P1, P2 and an individual known to have anti-IFN-γ auto-Abs (C+). d, Detection of auto-Abs against IL-12p70 and IL-23 in plasma from healthy controls (n = 9), P1and P2. Monoclonal antibodies (mAb) against IL-12p40 and IL-12p70 were used as positive controls. e, Detection of auto-Abs against TNF in plasma from healthy controls (n = 9), P1 and P2. f, Principal component (PC) analysis on WES data from P1, P2, our in-house database, and samples from the 1000 Genomes Project. g, WES analysis of P1 and P2, with homozygosity rates (HR) indicated. LOF, loss-of-function h, Linkage analysis. An arrow indicates the chromosome on which the TNF gene is located. i, Sanger sequencing of the region containing the TNF variant for a wild-type healthy control and P1.