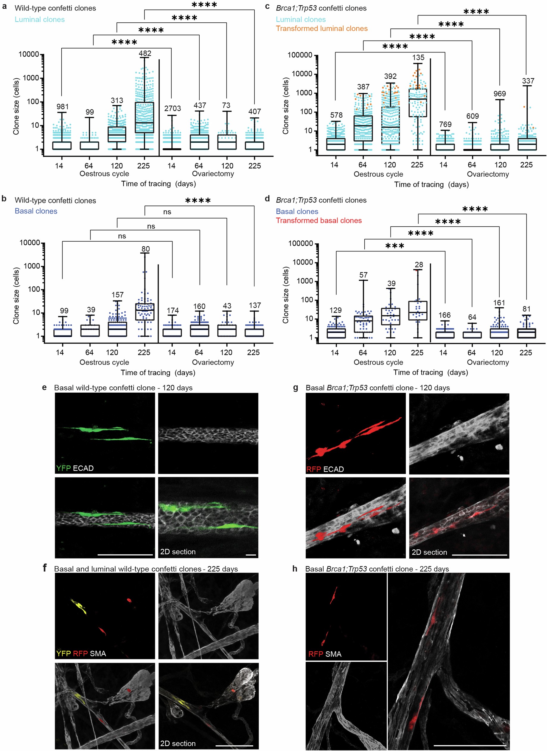
Extended Data Fig. 11: Ovariectomy abolishes field clonalization and cancerization of basal and luminal cell clones.
From: Mechanisms that clear mutations drive field cancerization in mammary tissue

a, b, Clone size quantification of luminal (a) and basal (b) wild-type confetti clones in the homeostatic gland (left), and after ovariectomy (right) represented on a logarithmic scale. Ovariectomy abolishes clonal expansion and field clonalization. Same data as Fig. 5a, but now with basal and luminal clones presented in separate graphs. For each timepoint at least n = 6 glands from 3 different mice were analyzed. Analyzed number of clones for each timepoint are indicated in the graphs. Boxplots mark the 25th and 75th percentile, line indicates the median, and whiskers mark the minimum and maximum values. Significance was tested using a two-sided Mann-Whitney test, *** P < 0.001, **** P < 0.0001. c, d, Clone size quantification of luminal (c) and basal (d) Brca1;Trp53 confetti clones in the presence of oestrous cycling (left) and after ovariectomy (right) represented on a logarithmic scale. Ovariectomy abolishes clonal expansion and field cancerization. Same data as Fig. 5d, but now with basal and luminal clones presented in separate graphs. For each timepoint at least n = 6 glands from 3 different mice were analyzed. Analyzed number of clones for each timepoint are indicated in the graphs. Boxplots mark the 25th and 75th percentile, line indicates the median, and whiskers mark the minimum and maximum values. Significance was tested using a two-sided Mann-Whitney test, *** P < 0.001, **** P < 0.0001. e, f, Representative whole-mount confocal images of basal wild-type confetti clones 120 days (e) and basal and luminal wild-type confetti clones 225 days (f) after recombination in ovariectomized condition. Luminal cells are labelled with E-cadherin (ECAD) (e), basal cells are labelled with alpha-smooth muscle actin (SMA) (f). Images depict 3D-rendering of Z-stacks, unless otherwise indicated. Scale bars represent 100 µm, except for the scale bar in 2D section (e) which represents 10 µm. Representative images of n = 3 biological repeats (mice). g, h, Representative whole-mount confocal images of basal Brca1;Trp53 confetti clones 120 days (g) and 225 days (h) after recombination in ovariectomized condition. Luminal cells are labelled with E-cadherin (ECAD) (g), basal cells are labelled with alpha-smooth muscle actin (SMA) (h). Images depict 3D-rendering of Z-stacks, unless otherwise indicated. Scale bars represent 100 µm. Representative images of n = 3 biological repeats (mice). See Supplementary Information 1 for more sample sizes, P values and statistics for a-d.