Fig. 2: Long-term unbiased lineage tracing in adult mammary gland under mutant and homeostatic conditions.
From: Mechanisms that clear mutations drive field cancerization in mammary tissue

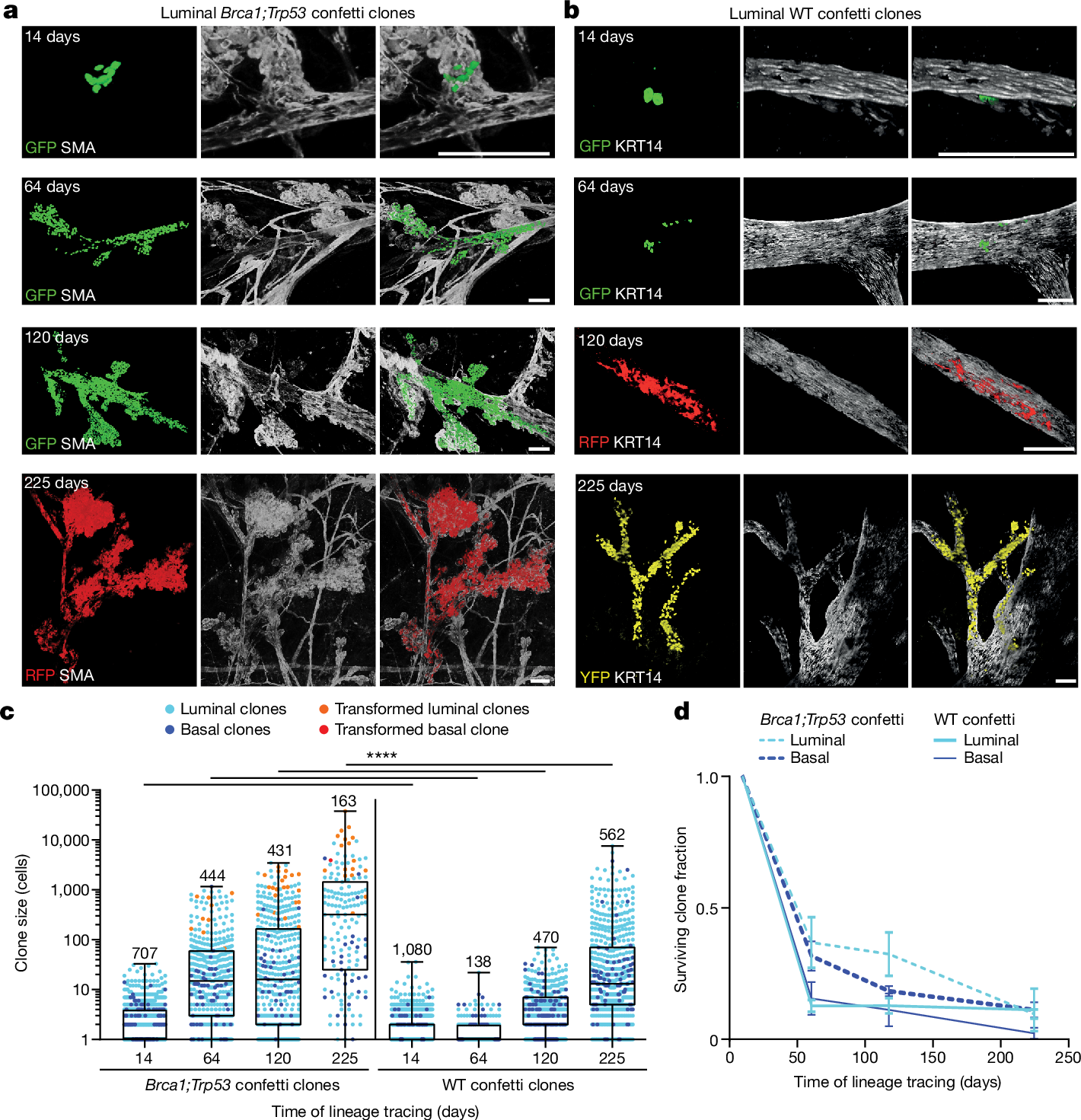
a,b, Representative confocal whole-mount images showing clonal expansion of luminal Brca1;Trp53 confetti clones (a) and luminal WT confetti clones (b) in the adult mammary gland over a lineage tracing time period of 225 days. Persisting clones form cohesive clusters of cells spanning many ducts and branch points. Images show 3D rendering of Z-stacks, with the confetti-labelled cells in their respective colours and the mammary ducts labelled with SMA or Keratin 14 (KRT14), both depicted in white. c, Clone size quantification of luminal (cyan dots) and basal (blue dots) Brca1;Trp53 confetti clones (left) and WT confetti clones represented on a logarithmic scale. For each time point at least n = 6 glands from three mice were analysed. Morphologically transformed clones are indicated in orange (luminal) and red (basal). The analysed numbers of clones for each time point are indicated. Boxplots mark the 25th and 75th percentiles, the line indicates the median and the whiskers mark the minimum and maximum values. Significance was tested using a two-sided Mann–Whitney test, ****P < 0.0001. d, Average surviving basal and luminal clone fraction as a function of time normalized to the average number of confetti+ cells 14 days after recombination. Each data point shows the average of at least n = 3 mice per time point. Error bars represent ±s.e.m. From a longitudinal data analysis between the Brca1;Trp53 and WT clones there is no significant difference between the groups (Supplementary Information 2). See Supplementary Information 1 for sample sizes, P values and statistics for c and d. Scale bars, 50 µm.