Extended Data Fig. 1: Stochastic recombination in the Brca1fl/fl;Trp53fl/fl;R26R-Confetti mouse model.
From: Mechanisms that clear mutations drive field cancerization in mammary tissue

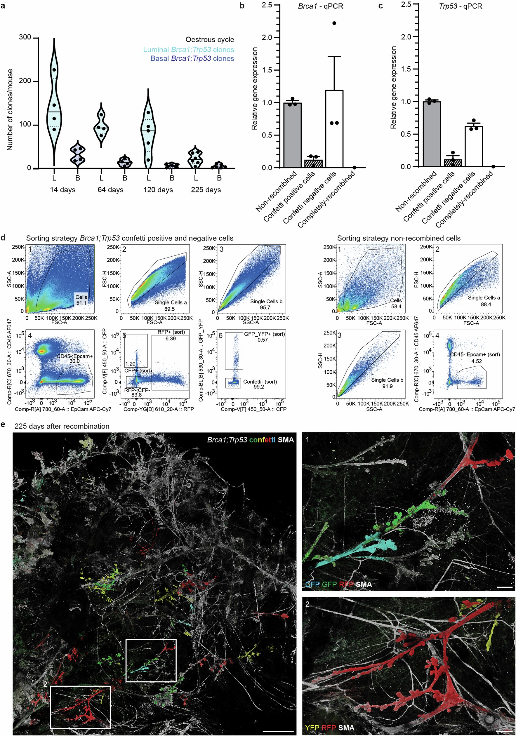
a, Quantification of the total number of Brca1;Trp53 confetti clones after TAT-Cre mediated recombination in at least 4 different 4th mammary glands derived from different mice. Number of clones was determined by using large tilescans (xyz) of the entire mammary glands (whole-mount) labelled with SMA (basal cells) or ECAD (luminal cells). Luminal clones are depicted in cyan, basal clones are depicted in blue. b, qPCR for the Brca1 allele in sorted confetti-positive cells and sorted confetti-negative cells derived from TAT-Cre recombined Brca1fl/fl;Trp53fl/fl;R26R-Confetti mammary glands and a positive control (Brca1 Δ /Δ) normalized to a non-recombined control (Brca1F/F). The recombined samples demonstrate that the vast majority of confetti-positive cells have fully recombined Brca1 alleles. n = 3 biological replicates. Each dot represents a biological replicate and error bars indicate s.e.m. c, qPCR for the Trp53 allele in sorted confetti-positive cells and sorted confetti-negative cells derived from TAT-Cre recombined Brca1fl/fl;Trp53fl/fl;R26R-Confetti mammary glands and a positive control (Trp53 Δ /Δ) normalized to non-recombined control (Trp53F/F). The recombined samples demonstrate that the vast majority of confetti-positive cells have fully recombined Trp53 alleles. Note that the confetti-negative cells show some loss of the Trp53 allele as well. Each dot represents a biological replicate and error bars indicate s.e.m. n = 3 biological replicates. d, Representative plots depicting the gating strategy to sort the Confetti positive and negative mammary epithelial cells from TAT-Cre recombined Brca1;Trp53;R26R-Confetti mammary glands (left panels) and mammary epithelial cells from non-recombined mammary glands (right panels). Sorted cells were used to determine Brca1 and Trp53 gene levels by qPCR in Extended Data Fig. 1b and c. Numbers in panels indicate order of gating. The Brca1;Trp53 mammary cells in the RFP-CFP- gate in panel 5 were selected to sort GFP_YFP+ and Confetti- cells in panel 6. e, 3D rendering of a Z-stack confocal image of a whole-mount Brca1;Trp53 confetti mammary gland 225 days after recombination labelled with SMA, confetti clones are represented in their respective colours. Brca1;Trp53 mutant confetti clones are distributed throughout the mammary ductal tree and span large areas of the ducts without changing the ductal morphology. Note the recruitment of SMA-positive stromal cells near the GFP clone in panel 1. Scale bar represents 1 mm (overview image) and 100 µm (panel 1 and 2). Representative image of n = 6 mice.