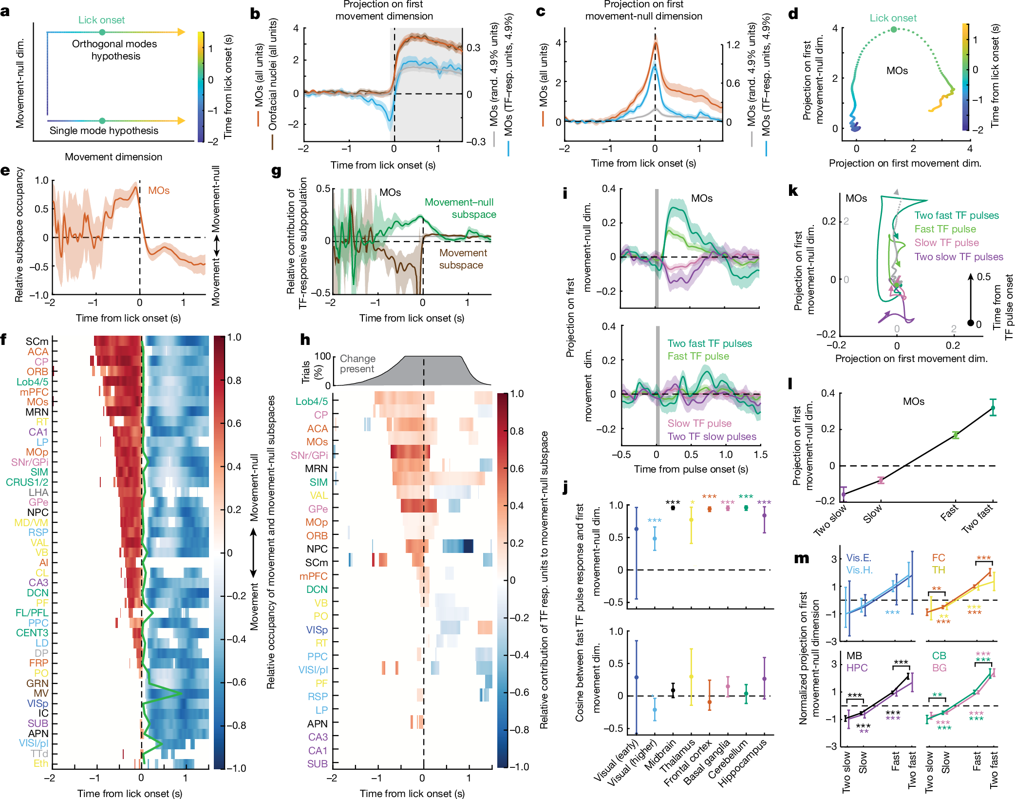
Fig. 6: Preparatory activity occupies movement-null subspace, is dominated by TF-responsive subpopulation and is aligned with responses to pulses of sensory evidence.
From: Brain-wide dynamics linking sensation to action during decision-making

a, Schematic of two hypothetical ways population activity can transition from movement preparation to execution. Preparatory activity and action execution proceed either along the same mode of activity (single mode hypothesis) or are orthogonal to each other (orthogonal modes hypothesis). Dim., dimension. b, Mean projection of all MOs neuron activities around lick on hit trials onto the first movement dimension, defined by activity in orofacial nuclei in the time window around lick (grey; see Methods). Projection of activity of TF-responsive subpopulation of MOs is shown in blue (Methods; scale on the right); projection from a random (rand.) sample of MOs neurons (grey; matched to number of TF-responsive neurons; scale on the right). c, Projection of MOs activity onto the first movement-null dimension during hit trials. d, Same as b,c, but shown in a state-space formed from first movement and movement-null dimensions. Dots correspond to the state of MOs activity in 10-ms bins. Time relative to lick onset is indicated by colour. e, Relative occupancy of MOs activity in movement versus movement-null subspaces as a function of time (Methods). f, Same as e, but across brain regions (excluding brain regions with poor goodness of fit (R2 < 0.8) to activity in orofacial nuclei; Extended Data Fig. 10d). Only time points with relative occupancy significantly different from zero (P < 0.05, bootstrap test) are shown (also for h). Brain regions are sorted according to the earliest latency of significant relative occupancy. Time of peak occupancy in movement-null subspace is shown by the green line. g, Relative contribution of TF-responsive subpopulation to movement-null and movement subspaces. The grey line indicates the value expected from a random sample of neurons from MOs (matched to number of TF-responsive neurons). h, Same as g, but shown across brain regions sorted by latency of significant contribution of TF-responsive subpopulation. Top, fraction of trials with ongoing change epoch. i, Projections of MOs population responses to pulses of sensory evidence onto the first movement-null (top) and movement (bottom) dimensions. j, Cosine of the angle between population response to a fast TF pulse and first movement-null (top) and movement (bottom) dimensions. Data pooled across grouped brain regions (mean ± 95% confidence interval; bootstrap test). k, MOs population responses to pulses of sensory evidence (0–0.5 s after the pulse onset), shown in state-space formed by first movement and movement-null dimensions. Overlaid, MOs preparatory activity (grey) up to 100 ms before hit-lick onset (note the different scale). l, Peak value of projections of MOs responses to a slow or fast TF pulse, or two sequential fast or two sequential slow TF pulses, onto the first movement-null dimension. m, Same as l, but for groups of brain regions (bootstrap test). BG, basal ganglia; CB, cerebellum; FC, frontal cortex; MB, midbrain; Vis.E., visual (early); Vis.H., visual (higher). In all panels, shaded regions or error bars indicate bootstrapped 95% confidence intervals (Methods). Values of n for each brain region or brain region group are presented in Supplementary Table 1 and definitions of brain area abbreviations can be found in Supplementary Table 2.