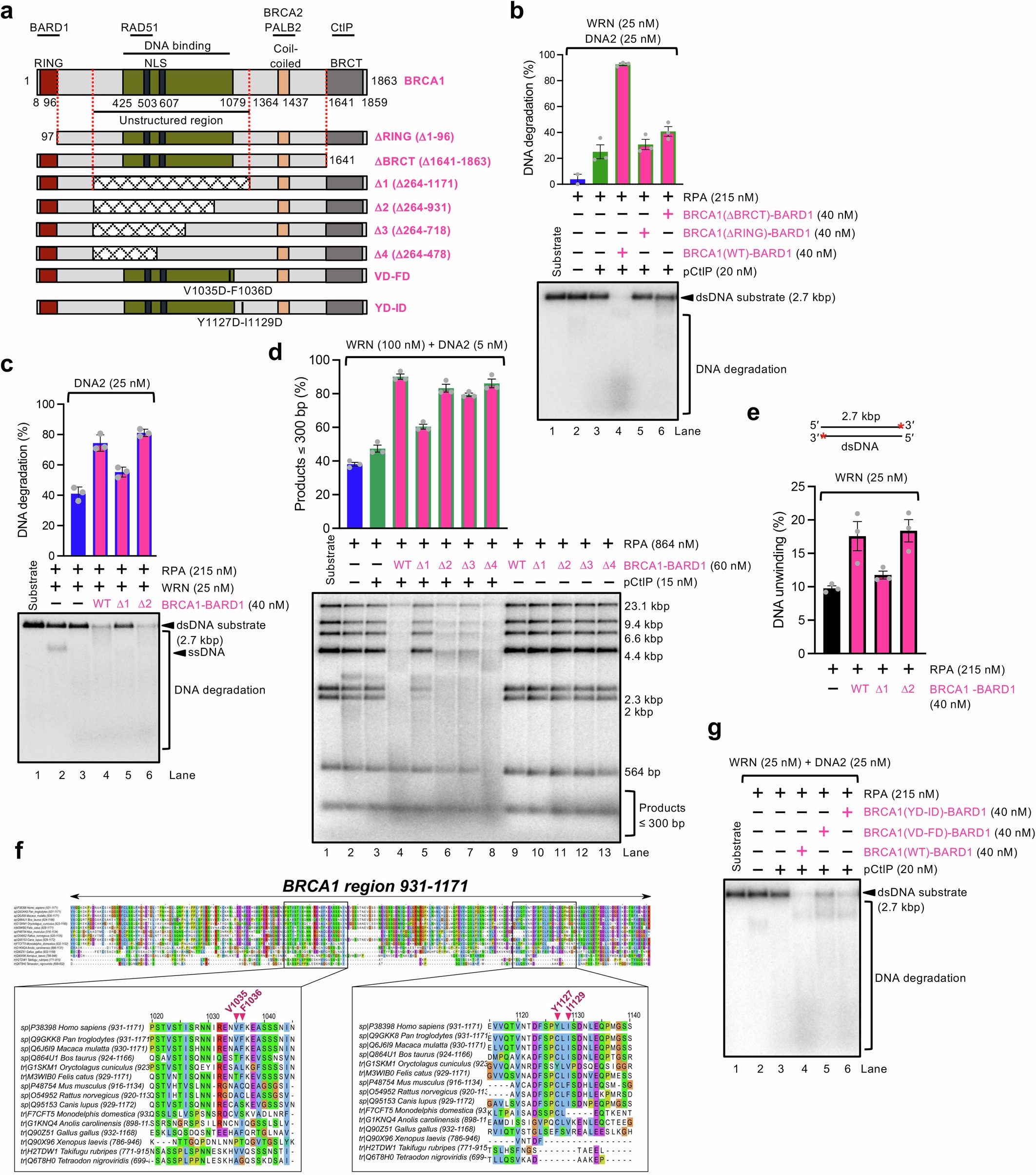
Extended Data Fig. 5: Identification of BRCA1 regions necessary for DNA end resection.
From: Mechanism of BRCA1–BARD1 function in DNA end resection and DNA protection

a, Cartoon of the primary structure of the BRCA1 protein including all variants used in this study. Deleted segments of the proteins are indicated with diamond grid pattern. b, Resection assays with WRN-DNA2-pCtIP-RPA, in the absence or presence of the indicated BRCA1 variants in complex with BARD1. Top, quantitation of DNA degradation. Averages shown; error bars, SEM; n = 3. Bottom, representative assays. c, Resection assays with WRN-DNA2-RPA, in the absence or presence of the indicated BRCA1 variants in complex with BARD1. Top, quantitation of DNA degradation. Averages shown; error bars, SEM; n = 3. Bottom, representative assays. d, Resection assays with WRN-DNA2-RPA, in absence or presence of pCtIP and the indicated BRCA1-BARD1 variants. Top, quantitation of DNA degradation products of \(\le \)300 bp in length. Averages shown; error bars, SEM; n = 3. Bottom, representative assays. e, Unwinding assays with WRN-RPA, in the absence or presence of the indicated BRCA1-BARD1 variants. Averages shown; error bars, SEM; n = 3. Top, a schematic of the substrate. Red asterisk (*) represents the position of the radioactive label. f, Alignment of BRCA1 region 931-1171. Selected residues mutated in this study are highlighted by pink triangles. Insertions in the orthologs of human BRCA1 are not shown. g, Representative resection assays with WRN-DNA2-pCtIP-RPA, in the absence or presence of the indicated BRCA1 variants in complex with BARD1. Source data are provided as Supplementary Information SI Fig. 8.